Suppr超能文献

5-羟甲基糠醛通过抑制内质网应激和NLRP3炎性小体激活减轻炎症性肺损伤。

5-Hydroxymethylfurfural Alleviates Inflammatory Lung Injury by Inhibiting Endoplasmic Reticulum Stress and NLRP3 Inflammasome Activation.

作者信息

Zhang Hang, Jiang Zheyi, Shen Chuanbin, Zou Han, Zhang Zhiping, Wang Kaitao, Bai Renren, Kang Yanhua, Ye Xiang-Yang, Xie Tian

机构信息

School of Basic Medical Science, Hangzhou Normal University, Hangzhou, China.

School of Pharmacy, Hangzhou Normal University, Hangzhou, China.

出版信息

Front Cell Dev Biol. 2021 Dec 13;9:782427. doi: 10.3389/fcell.2021.782427. eCollection 2021.

Abstract

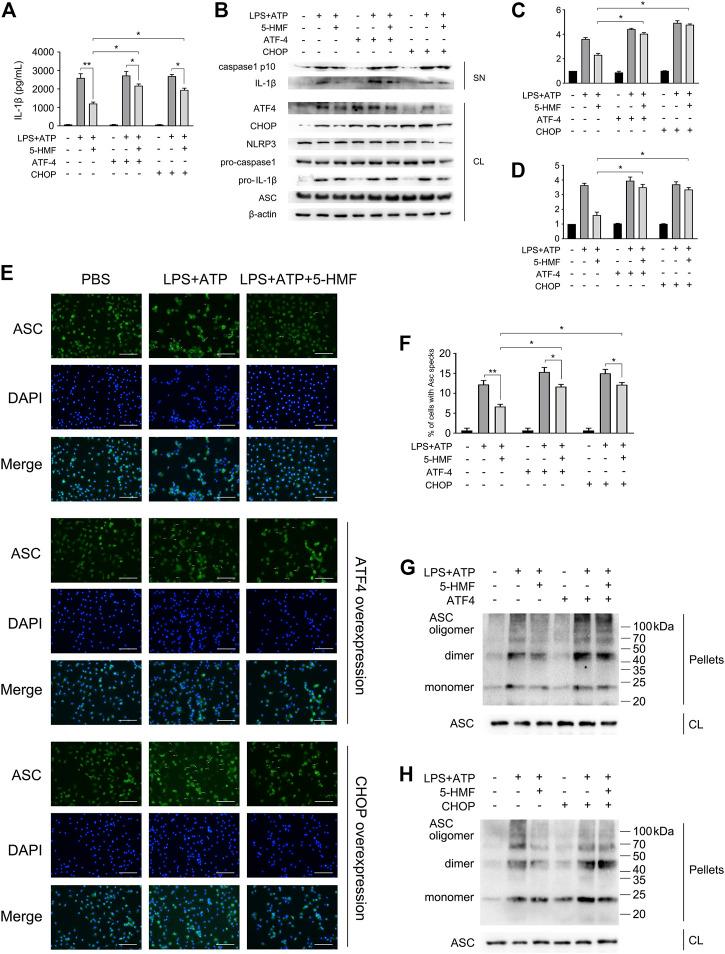
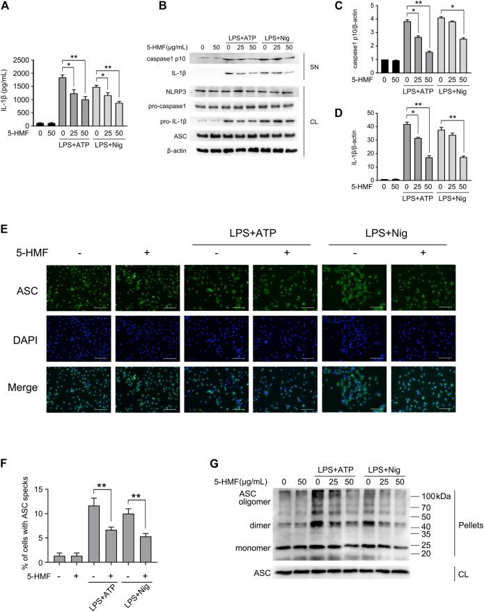
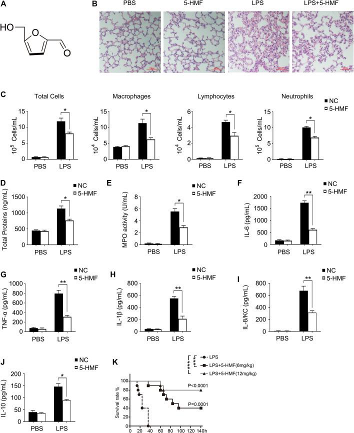
5-Hydroxymethylfurfural (5-HMF) is a common reaction product during heat processing and the preparation of many types of foods and Traditional Chinese Medicine formulations. The aim of this study was to evaluate the protective effect of 5-HMF on endotoxin-induced acute lung injury (ALI) and the underlying mechanisms. Our findings indicate that 5-HMF attenuated lipopolysaccharide (LPS)-induced ALI in mice by mitigating alveolar destruction, neutrophil infiltration and the release of inflammatory cytokines. Furthermore, the activation of macrophages and human monocytes in response to LPS was remarkably suppressed by 5-HMF through inhibiting the NF-κB signaling pathway, NLRP3 inflammasome activation and endoplasmic reticulum (ER) stress. The inhibitory effect of 5-HMF on NLRP3 inflammasome was reversed by overexpressing ATF4 or CHOP, indicating the involvement of ER stress in the negative regulation of 5-HMF on NLRP3 inflammasome-mediated inflammation. Consistent with this, the ameliorative effect of 5-HMF on pulmonary dysfunction were reversed by the ER stress inducer tunicamycin. In conclusion, our findings elucidate the anti-inflammatory and protective efficacy of 5-HMF in LPS-induced acute lung injury, and also demonstrate the key mechanism of its action against NLRP3 inflammasome-related inflammatory disorders via the inhibition of ER stress.

摘要

5-羟甲基糠醛(5-HMF)是许多类型食品和中药制剂在热加工过程中常见的反应产物。本研究旨在评估5-HMF对内毒素诱导的急性肺损伤(ALI)的保护作用及其潜在机制。我们的研究结果表明,5-HMF通过减轻肺泡破坏、中性粒细胞浸润和炎性细胞因子的释放,减轻了脂多糖(LPS)诱导的小鼠ALI。此外,5-HMF通过抑制NF-κB信号通路、NLRP3炎性小体激活和内质网(ER)应激,显著抑制了巨噬细胞和人单核细胞对LPS的反应激活。过表达ATF4或CHOP可逆转5-HMF对NLRP3炎性小体的抑制作用,表明ER应激参与了5-HMF对NLRP3炎性小体介导的炎症的负调控。与此一致,ER应激诱导剂衣霉素可逆转5-HMF对肺功能障碍的改善作用。总之,我们的研究结果阐明了5-HMF在LPS诱导的急性肺损伤中的抗炎和保护作用,并通过抑制ER应激证明了其对NLRP3炎性小体相关炎症性疾病的关键作用机制。

https://cdn.ncbi.nlm.nih.gov/pmc/blobs/fbf3/8711100/9535326d9421/fcell-09-782427-g001.jpg

文献AI研究员

20分钟写一篇综述,助力文献阅读效率提升50倍。

立即体验

用中文搜PubMed

大模型驱动的PubMed中文搜索引擎

马上搜索

文档翻译

学术文献翻译模型,支持多种主流文档格式。

立即体验