Suppr超能文献

HIV-1 感染患者淋巴结中 CXCR5+NK 细胞的积累的意义。

Implications of the accumulation of CXCR5 NK cells in lymph nodes of HIV-1 infected patients.

机构信息

Department of Immunology, School of Basic Medical Sciences, Cheeloo College of Medicine, Shandong University, Jinan, China; Senior Department of Infectious Diseases, the Fifth Medical Center of Chinese PLA General Hospital, National Clinical Research Center for Infectious Diseases, Beijing, China.

Senior Department of Infectious Diseases, the Fifth Medical Center of Chinese PLA General Hospital, National Clinical Research Center for Infectious Diseases, Beijing, China.

出版信息

EBioMedicine. 2022 Jan;75:103794. doi: 10.1016/j.ebiom.2021.103794. Epub 2021 Dec 29.

Abstract

BACKGROUND

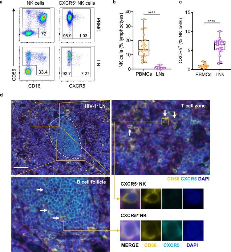
B cell follicles are immune-privileged sites where intensive HIV-1 replication and latency occur, preventing a permanent cure. Recent study showed that CXCR5 NK cells in B cell follicles can inhibit SIV replication in African green monkeys, but this has not been reported in HIV-1 infected patients.

METHODS

Lymphocytes and tissue sections of lymph node were collected from 11 HIV-1 positive antiretroviral therapy (ART)-naive and 19 HIV-1 negative donors. We performed immunofluorescence and RNA-scope to detect the location of CXCR5 NK cells and its relationship with HIV-1 RNA, and performed flow cytometry and RNA-seq to analyze the frequency, phenotypic and functional characteristics of CXCR5 NK cells. The CXCL13 expression were detected by immunohistochemistry.

FINDINGS

CXCR5 NK cells, which accumulated in LNs from HIV-1 infected individuals, expressed high levels of activating receptors such as NKG2D and NKp44. CXCR5 NK cells had upregulated expression of CD107a and β-chemokines, which were partially impaired in HIV-1 infection. Importantly, the frequency of CXCR5NK cells was inversely related to the HIV-1 viral burden in LNs. In addition, CXCL13-the ligand of CXCR5-was upregulated in HIV-1 infected individuals and positively correlated with the frequency of CXCR5 NK cells.

INTERPRETATION

During chronic HIV-1 infection, CXCR5 NK cells accumulated in lymph node, exhibit altered immune characteristics and underlying anti-HIV-1 effect, which may be an effective target for a functional cure of HIV-1.

摘要

背景

B 细胞滤泡是免疫特权部位,HIV-1 在此处进行强烈的复制和潜伏,从而阻止了永久性的治愈。最近的研究表明,滤泡中的 CXCR5 NK 细胞可以抑制非洲绿猴体内的 SIV 复制,但这在 HIV-1 感染患者中尚未得到报道。

方法

从 11 名 HIV-1 阳性、未经抗逆转录病毒治疗(ART)的患者和 19 名 HIV-1 阴性供体中采集淋巴细胞和淋巴结组织切片。我们通过免疫荧光和 RNA 原位杂交技术来检测 CXCR5 NK 细胞的位置及其与 HIV-1 RNA 的关系,并通过流式细胞术和 RNA-seq 分析 CXCR5 NK 细胞的频率、表型和功能特征。通过免疫组化检测 CXCL13 的表达。

发现

在 HIV-1 感染个体的 LNs 中积累的 CXCR5 NK 细胞表达高水平的激活受体,如 NKG2D 和 NKp44。CXCR5 NK 细胞表达 CD107a 和 β-趋化因子的水平上调,但在 HIV-1 感染中部分受损。重要的是,CXCR5NK 细胞的频率与 LNs 中的 HIV-1 病毒载量呈负相关。此外,CXCL13(CXCR5 的配体)在 HIV-1 感染个体中上调,并与 CXCR5 NK 细胞的频率呈正相关。

结论

在慢性 HIV-1 感染期间,CXCR5 NK 细胞在淋巴结中积累,表现出改变的免疫特征和潜在的抗 HIV-1 作用,这可能是 HIV-1 功能性治愈的有效靶点。

https://cdn.ncbi.nlm.nih.gov/pmc/blobs/75bc/8728057/de16a9ecb6e8/gr1.jpg

文献AI研究员

20分钟写一篇综述,助力文献阅读效率提升50倍。

立即体验

用中文搜PubMed

大模型驱动的PubMed中文搜索引擎

马上搜索

文档翻译

学术文献翻译模型,支持多种主流文档格式。

立即体验