Suppr超能文献

地佐辛对白细胞介素-1β诱导的人椎间盘细胞炎症、氧化应激和凋亡的保护作用及可能机制。

The protective effects of dezocine on interleukin-1β-induced inflammation, oxidative stress and apoptosis of human nucleus pulposus cells and the possible mechanisms.

机构信息

Department of Pain, Hospital of Chengdu University of Traditional Chinese Medicine, Chengdu, Sichuan, China.

Dental Department, Hospital of Chengdu University of Traditional Chinese Medicine, Chengdu, Sichuan, China.

出版信息

Bioengineered. 2022 Jan;13(1):1399-1410. doi: 10.1080/21655979.2021.2017700.

Abstract

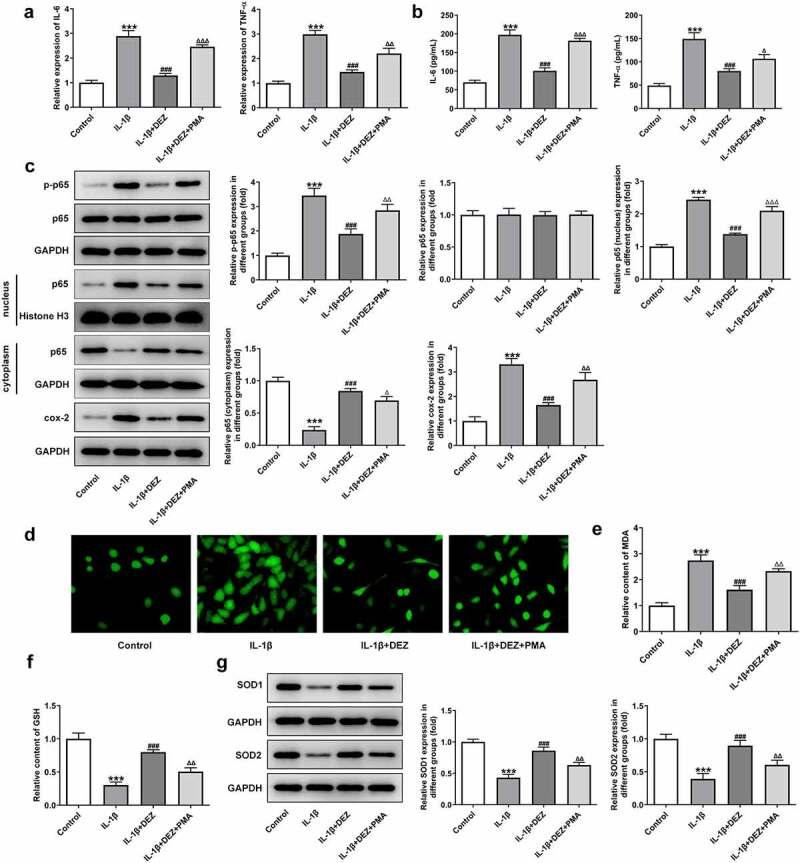
Intervertebral disc degeneration (IDD) is a natural problem linked to the inflammation. We aimed to investigate the role of dezocine (DEZ) in the development of IDD. Human nucleus pulposus cells (HNPCs) induced by interleukin (IL)-1β was used as a cellular model of IDD. After treatment with DEZ, HNPCs viability was evaluated with a CCK-8 assay. Then, the levels of inflammatory factors, including IL-6 and tumor necrosis factor-α (TNF-α), and oxidative stress-related markers, including reactive oxygen species (ROS), malondialdehyde (MDA) and reduced glutathione (GSH), were tested by RT-qPCR or kits. TUNEL staining was employed to detect cell apoptosis and Western blot was used to determine the expression of proteins related to inflammation, oxidative stress, apoptosis, endoplasmic reticulum stress (ERS) and MAPK signaling. Afterward, PMA, a MAPK signaling pathway agonist, was adopted for exploring the regulatory effects of DEZ on MAPK pathway. Results indicated that DEZ enhanced cell viability of HNPCs after IL-1β exposure. DEZ alleviated the inflammation and oxidative stress, evidenced by decreased levels of IL-6, TNF-α, ROS, MDA, p-NF-κB p65, NF-κB p65 in nucleus, cox-2 and increased levels of NF-κB p65 in cytoplasm, GSH, SOD1 and SOD2. Moreover, DEZ notably inhibited IL-1β-induced apoptosis of HNPCs. Furthermore, DEZ suppressed the levels of ERS-related proteins. The levels of related proteins in MAPK signaling including p-P38 and p-ERK1/2 were remarkably reduced after DEZ administration. By contrast, PMA crippled the impacts of DEZ on inflammation, oxidative stress and apoptosis of HNPCs induced by IL-1β. Collectively, DEZ ameliorates IL-1β-induced HNPCs injury via inhibiting MAPK signaling.

摘要

椎间盘退变(IDD)是与炎症有关的自然问题。我们旨在研究地佐辛(DEZ)在 IDD 发展中的作用。白细胞介素(IL)-1β诱导的人髓核细胞(HNPCs)被用作 IDD 的细胞模型。用 CCK-8 测定法评估 DEZ 处理后 HNPCs 的活力。然后,通过 RT-qPCR 或试剂盒测试炎症因子(包括白细胞介素 6 和肿瘤坏死因子-α(TNF-α))和氧化应激相关标志物(包括活性氧(ROS)、丙二醛(MDA)和还原型谷胱甘肽(GSH))的水平。TUNEL 染色用于检测细胞凋亡,Western blot 用于确定与炎症、氧化应激、细胞凋亡、内质网应激(ERS)和 MAPK 信号通路相关的蛋白表达。随后,采用 MAPK 信号通路激动剂 PMA 探讨 DEZ 对 MAPK 通路的调节作用。结果表明,DEZ 增强了 IL-1β暴露后的 HNPCs 细胞活力。DEZ 减轻了炎症和氧化应激,表现为 IL-6、TNF-α、ROS、MDA、p-NF-κB p65、核内 NF-κB p65、cox-2 水平降低,细胞质内 NF-κB p65、GSH、SOD1 和 SOD2 水平升高。此外,DEZ 显著抑制了 HNPCs 的 IL-1β诱导凋亡。此外,DEZ 抑制了 ERS 相关蛋白的水平。MAPK 信号通路中相关蛋白的水平,包括 p-P38 和 p-ERK1/2,在用 DEZ 给药后明显降低。相比之下,PMA 削弱了 DEZ 对 IL-1β诱导的 HNPCs 炎症、氧化应激和凋亡的影响。总之,DEZ 通过抑制 MAPK 信号通路改善 IL-1β诱导的 HNPCs 损伤。

https://cdn.ncbi.nlm.nih.gov/pmc/blobs/c0da/8805889/d652c3cd3864/KBIE_A_2017700_F0001_OC.jpg

文献AI研究员

20分钟写一篇综述,助力文献阅读效率提升50倍。

立即体验

用中文搜PubMed

大模型驱动的PubMed中文搜索引擎

马上搜索

文档翻译

学术文献翻译模型,支持多种主流文档格式。

立即体验