Suppr超能文献

由KIAA1429以不依赖于m6A的方式调控的SMC1A促进乳腺癌的上皮-间质转化进程。

SMC1A regulated by KIAA1429 in m6A-independent manner promotes EMT progress in breast cancer.

作者信息

Zhang Xu, Dai Xin-Yuan, Qian Jia-Yi, Xu Feng, Wang Zhang-Wei, Xia Tian, Zhou Xu-Jie, Li Xiao-Xia, Shi Liang, Wei Ji-Fu, Ding Qiang

机构信息

Jiangsu Breast Disease Center, The First Affiliated Hospital with Nanjing Medical University, 300 Guangzhou Road, Nanjing 210029, China.

Research Division of Clinical Pharmacology, The First Affiliated Hospital with Nanjing Medical University, 300 Guangzhou Road, Nanjing 210029, China.

出版信息

Mol Ther Nucleic Acids. 2021 Aug 19;27:133-146. doi: 10.1016/j.omtn.2021.08.009. eCollection 2022 Mar 8.

Abstract

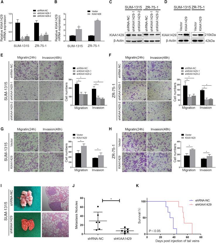
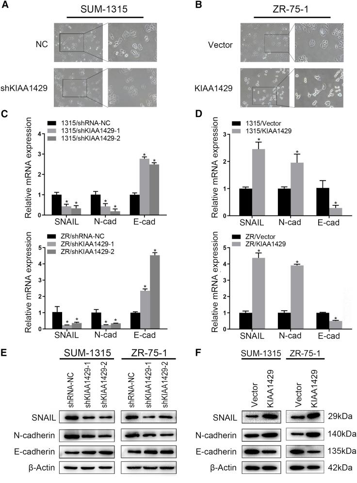
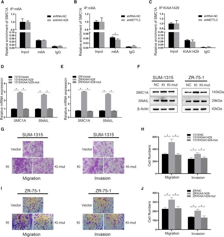
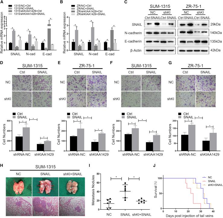
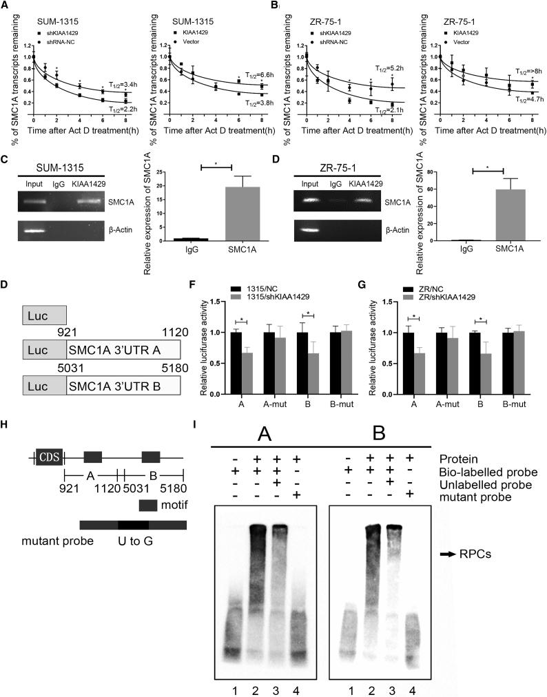
As a component of N6-methyladenosine (m6A) "writers," KIAA1429 was reported to promote breast cancer proliferation and growth in m6A-independent manners. However, the related mechanism of KIAA1429 in breast cancer metastasis has not been reported. In the present study, we found KIAA1429 could significantly promote the migration and invasion of breast cancer cells. Then we demonstrated that knockdown of KIAA1429 could impede breast cancer metastasis in nude mice . The level of SNAIL expression and epithelial-mesenchymal transition (EMT) progress was positively related with KIAA1429. Furthermore, we confirmed that the suppression of cell migration, invasion, and EMT progress by knockdown of KIAA1429 could be reversed by the upregulation of SNAIL. However, structural maintenance of chromosomes 1A (SMC1A), not KIAA1429, bound with the SNAIL promoter region directly and promoted the transcription of SNAIL. Then we confirmed that KIAA1429 could bind to the motif in the 3' UTR of SMC1A mRNA directly and enhance SMC1A mRNA stability. In conclusion, our study revealed a novel mechanism of the KIAA1429/SMC1A/SNAIL axis in the regulation of metastasis of breast cancer. Moreover, it first provided detailed investigation of how KIAA1429 regulated the targeted gene expression at posttranscriptional levels as an RNA binding protein unrelated to its m6A modification.

摘要

作为N6-甲基腺苷(m6A)“书写器”的一个组成部分,据报道,KIAA1429以不依赖m6A的方式促进乳腺癌的增殖和生长。然而,KIAA1429在乳腺癌转移中的相关机制尚未见报道。在本研究中,我们发现KIAA1429可显著促进乳腺癌细胞的迁移和侵袭。然后我们证明敲低KIAA1429可阻碍裸鼠体内的乳腺癌转移。SNAIL表达水平和上皮-间质转化(EMT)进程与KIAA1429呈正相关。此外,我们证实上调SNAIL可逆转敲低KIAA1429对细胞迁移、侵袭及EMT进程的抑制作用。然而,是染色体结构维持蛋白1A(SMC1A)而非KIAA1429直接结合SNAIL启动子区域并促进SNAIL的转录。随后我们证实KIAA1429可直接结合SMC1A mRNA 3'UTR中的基序并增强SMC1A mRNA的稳定性。总之,我们的研究揭示了KIAA1429/SMC1A/SNAIL轴在调控乳腺癌转移中的新机制。此外,本研究首次详细探讨了KIAA1429作为一种与其m6A修饰无关的RNA结合蛋白如何在转录后水平调控靶基因表达。

https://cdn.ncbi.nlm.nih.gov/pmc/blobs/5809/8683616/584fa71beb6b/fx1.jpg

文献AI研究员

20分钟写一篇综述,助力文献阅读效率提升50倍。

立即体验

用中文搜PubMed

大模型驱动的PubMed中文搜索引擎

马上搜索

文档翻译

学术文献翻译模型,支持多种主流文档格式。

立即体验