Suppr超能文献

SHR6390联合吡咯替尼对HER2+/HR+乳腺癌的协同作用

The Synergistic Effects of SHR6390 Combined With Pyrotinib on HER2+/HR+ Breast Cancer.

作者信息

Wang Yukun, Yuan Xiang, Li Jing, Liu Zhiwei, Li Xinyang, Wang Ziming, Wei Limin, Li Yuanpei, Wang Xinshuai

机构信息

Henan Key Laboratory of Cancer Epigenetics, Cancer Hospital, The First Affiliated Hospital, College of Clinical Medicine, Medical College of Henan University of Science and Technology, Luoyang, China.

UC Davis Comprehensive Cancer Center, Department of Internal Medicine, University of California, Davis, Davis, CA, United States.

出版信息

Front Cell Dev Biol. 2021 Dec 16;9:785796. doi: 10.3389/fcell.2021.785796. eCollection 2021.

Abstract

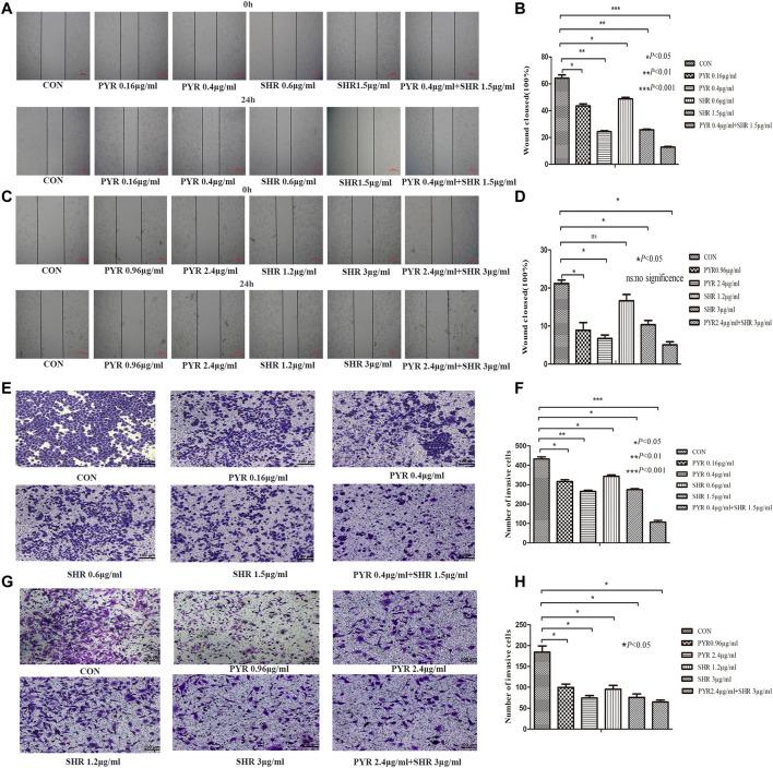
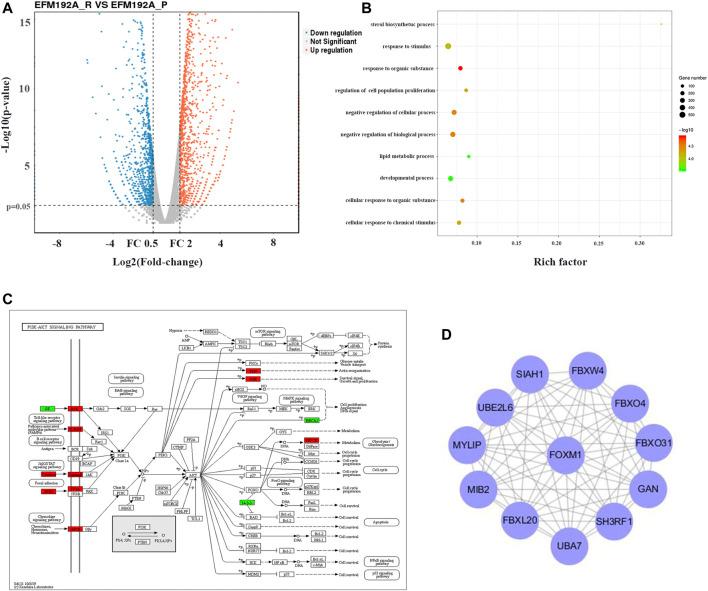
HER2+/HR+ breast cancer is a special molecular type of breast cancer. Existing treatment methods are prone to resistance; "precision treatment" is necessary. Pyrotinib is a pan-her kinase inhibitor that can be used in HER2-positive tumors, while SHR6390 is a CDK4/6 inhibitor that can inhibit ER+ breast cancer cell cycle progression and cancer cell proliferation. In cancer cells, HER2 and CDK4/6 signaling pathways could be nonredundant; co-inhibition of both pathways by combination of SHR6390 and pyrotinib may have synergistic anticancer activity on HER2+/HR+ breast cancer. In this study, we determined the synergy of the two-drug combination and underlying molecular mechanisms. We showed that the combination of SHR6390 and pyrotinib synergistically inhibited the proliferation, migration, and invasion of HER2+/HR+ breast cancer cells . The combination of two drugs induced G1/S phase arrest and apoptosis in HER2+/HR+ breast cancer cell lines. The combination of two drugs prolonged the time to tumor recurrence in the xenograft model system. By second-generation RNA sequencing technology and enrichment analysis of the pyrotinib-resistant cell line, we found that FOXM1 was associated with induced resistance to HER2-targeted therapy. In HER2+/HR+ breast cancer cell lines, the combination of the two drugs could further reduce FOXM1 phosphorylation, thereby enhancing the antitumor effect to a certain extent. These findings suggest that SHR6390 combination with pyrotinib suppresses the proliferation, migration, and invasion of HER2+/HR+ breast cancers through regulation of FOXM1.

摘要

人表皮生长因子受体2(HER2)阳性/激素受体(HR)阳性乳腺癌是一种特殊分子类型的乳腺癌。现有的治疗方法容易产生耐药性,因此“精准治疗”很有必要。吡咯替尼是一种泛HER激酶抑制剂,可用于HER2阳性肿瘤,而SHR6390是一种细胞周期蛋白依赖性激酶4/6(CDK4/6)抑制剂,可抑制雌激素受体(ER)阳性乳腺癌细胞的周期进程和癌细胞增殖。在癌细胞中,HER2和CDK4/6信号通路可能并非冗余;SHR6390与吡咯替尼联合使用对这两条通路的共同抑制可能对HER2阳性/HR阳性乳腺癌具有协同抗癌活性。在本研究中,我们确定了两药联合的协同作用及其潜在分子机制。我们发现,SHR6390与吡咯替尼联合使用可协同抑制HER2阳性/HR阳性乳腺癌细胞的增殖、迁移和侵袭。两药联合可诱导HER2阳性/HR阳性乳腺癌细胞系发生G1/S期阻滞并诱导凋亡。在异种移植模型系统中,两药联合延长了肿瘤复发时间。通过第二代RNA测序技术和对吡咯替尼耐药细胞系的富集分析,我们发现叉头框蛋白M1(FOXM1)与HER2靶向治疗的诱导耐药有关。在HER2阳性/HR阳性乳腺癌细胞系中,两药联合可进一步降低FOXM1的磷酸化水平,从而在一定程度上增强抗肿瘤效果。这些研究结果表明,SHR6390与吡咯替尼联合使用通过调节FOXM1抑制HER2阳性/HR阳性乳腺癌的增殖、迁移和侵袭。

https://cdn.ncbi.nlm.nih.gov/pmc/blobs/9737/8716872/9deaff983f4d/fcell-09-785796-g006.jpg

文献AI研究员

20分钟写一篇综述,助力文献阅读效率提升50倍。

立即体验

用中文搜PubMed

大模型驱动的PubMed中文搜索引擎

马上搜索

文档翻译

学术文献翻译模型,支持多种主流文档格式。

立即体验