Suppr超能文献

BCAT1:基于泛癌分析的多种癌症风险因素。

BCAT1: A risk factor in multiple cancers based on a pan-cancer analysis.

机构信息

Department of Pathology, The First Affiliated Hospital of Guangxi Medical University, Nanning, China.

出版信息

Cancer Med. 2022 Mar;11(5):1396-1412. doi: 10.1002/cam4.4525. Epub 2022 Jan 4.

Abstract

BACKGROUND

Although branched chain amino acid transaminase 1 (BCAT1) has been identified to play an essential role in multiple tumors, no studies on its role in pan-cancer have been consulted before.

METHODS

The study comprehensively analyzes the expression, potential mechanisms, and clinical significance of BCAT1 in pan-cancer through utilizing 16,847 samples, providing novel clues for the treatment of cancers. A Kruskal-Wallis test and the Wilcoxon rank-sum and signed-rank tests were applied to investigate diverse BCAT1 expression between various groups (e.g., cancer tissues versus normal tissues). Spearman's rank correlation coefficient was used in all correlation analyses in the study. Cox analyses and Kaplan-Meier curves were utilized to identify the prognosis significance of BCAT1 expression in cancers. The significance of BCAT1 expression in differentiating cancer and non-cancer tissues was explored via the area under the receiver operating characteristic curves (AUC).

RESULTS

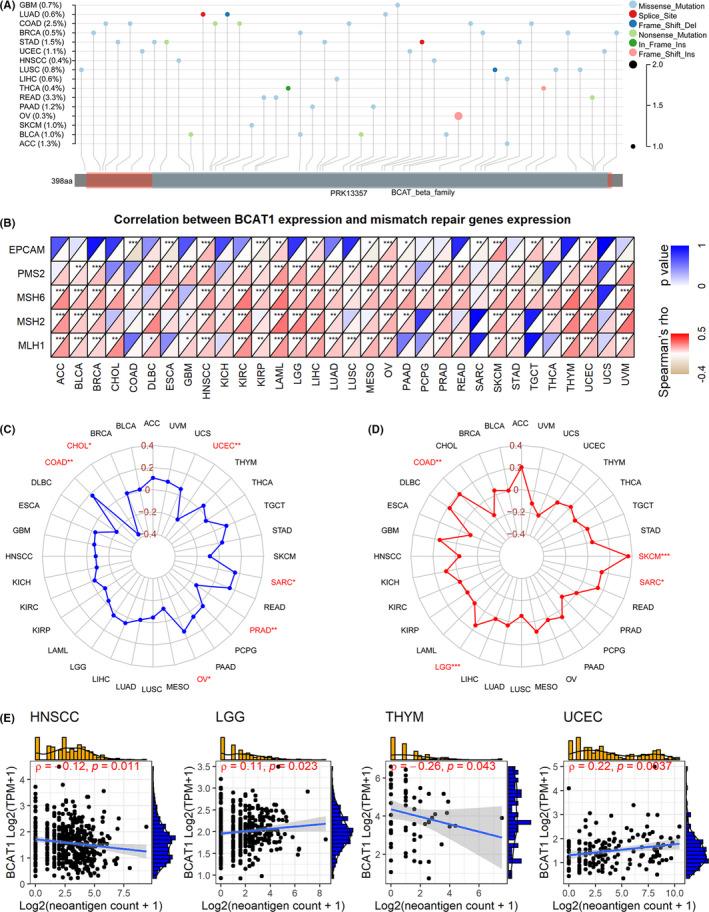
The differential expression of BCAT1 was detected in various cancers (p < 0.05), which is relevant to some DNA methyltransferases expression. BCAT1 expression was associated with mismatch repair gene expression, immune checkpoint inhibitors expression, microsatellite instability, and tumor mutational burden in some cancers, indicating its potential in immunotherapy. BCAT1 expression showed prognosis significance and played a risk role in multiple cancers (hazard ratio > 0, p < 0.05). BCAT1 expression also demonstrated conspicuous ability to distinguish some cancers tissues from their normal tissues (AUC > 0.7), indicating its potential to detect cancers. Further analyses on head and neck squamous cell carcinoma certified upregulated BCAT1 expression at both mRNA and protein levels in this disease based on in-house tissue microarrays and multicenter datasets.

CONCLUSIONS

For the first time, the research comprehensively demonstrates the overexpression of BCAT1 in pan-cancer, which improves the understanding of the pathogenesis of BCAT1 in pan-cancer. Upregulated BCAT1 expression represented a poor prognosis for cancers patients, and it serves as a potential marker for cancer immunotherapy.

摘要

背景

尽管支链氨基酸转氨酶 1(BCAT1)已被确定在多种肿瘤中发挥重要作用,但之前尚未对其在泛癌中的作用进行研究。

方法

本研究通过利用 16847 个样本,全面分析了 BCAT1 在泛癌中的表达、潜在机制和临床意义,为癌症的治疗提供了新的线索。采用 Kruskal-Wallis 检验和 Wilcoxon 秩和检验和符号秩检验,研究了不同组(如癌组织与正常组织)之间的多种 BCAT1 表达差异。Spearman 秩相关系数用于本研究中的所有相关性分析。Cox 分析和 Kaplan-Meier 曲线用于鉴定 BCAT1 表达在癌症中的预后意义。通过接收者操作特征曲线下面积(AUC)探索 BCAT1 表达在区分癌组织和非癌组织中的意义。

结果

在各种癌症中检测到 BCAT1 的差异表达(p<0.05),这与一些 DNA 甲基转移酶的表达有关。BCAT1 表达与某些癌症中的错配修复基因表达、免疫检查点抑制剂表达、微卫星不稳定性和肿瘤突变负荷有关,表明其在免疫治疗中的潜力。BCAT1 表达在多种癌症中具有预后意义并发挥风险作用(危险比>0,p<0.05)。BCAT1 表达也显示出区分某些癌症组织与其正常组织的显著能力(AUC>0.7),表明其具有检测癌症的潜力。对头颈鳞状细胞癌的进一步分析基于内部组织微阵列和多中心数据集,证明了这种疾病中 BCAT1 在 mRNA 和蛋白质水平上的上调表达。

结论

本研究首次全面证明了 BCAT1 在泛癌中的过表达,这提高了对 BCAT1 在泛癌发病机制的认识。上调的 BCAT1 表达代表癌症患者预后不良,可作为癌症免疫治疗的潜在标志物。

https://cdn.ncbi.nlm.nih.gov/pmc/blobs/5e17/8894718/60b627e205dc/CAM4-11-1396-g009.jpg

文献AI研究员

20分钟写一篇综述,助力文献阅读效率提升50倍。

立即体验

用中文搜PubMed

大模型驱动的PubMed中文搜索引擎

马上搜索

文档翻译

学术文献翻译模型,支持多种主流文档格式。

立即体验