Suppr超能文献

伤害感受性感觉神经元上的德尔塔阿片受体介导结肠炎的外周内源性镇痛。

Delta opioid receptors on nociceptive sensory neurons mediate peripheral endogenous analgesia in colitis.

机构信息

Digestive Health Research Institute (IRSD), Université de Toulouse, INSERM, INRA, ENVT, UPS, CHU Purpan BP 3028, 31024, Toulouse Cedex 3, France.

INFINITy, Université de Toulouse, INSERM, CNRS, UPS, Toulouse, France.

出版信息

J Neuroinflammation. 2022 Jan 6;19(1):7. doi: 10.1186/s12974-021-02352-3.

Abstract

BACKGROUND

Inflammatory visceral pain is endogenously controlled by enkephalins locally released by mucosal CD4 T lymphocytes in mice. The present study aimed at identifying opioid receptor(s) expressed on nociceptive sensory nerves involved in this peripheral opioid-mediated analgesia.

METHODS

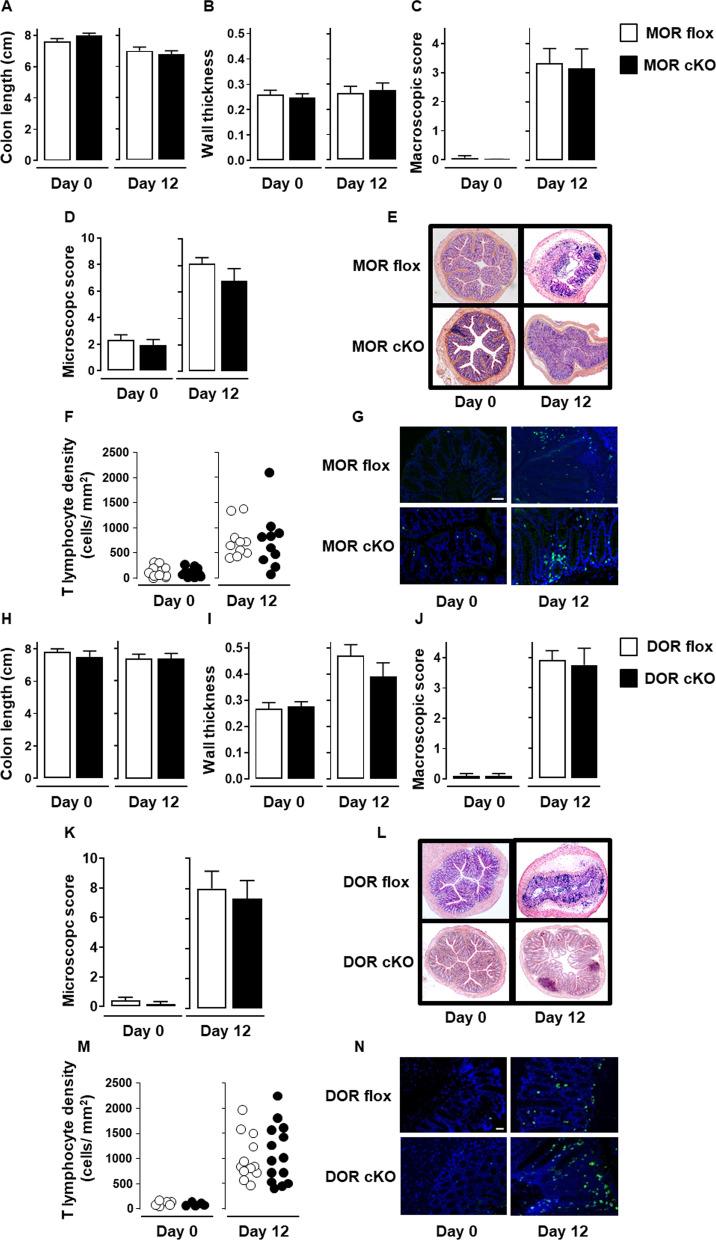
The peripheral analgesia associated with the accumulation of CD4 T lymphocytes within the inflamed colonic mucosa was assessed in conditional knockout mice specifically deleted for either of the two opioid receptors for enkephalins (i.e., µ (MOR) and δ (DOR) receptors) in Na1.8-expressing sensory neurons in the dextran sulfate sodium (DSS)-induced colitis model.

RESULTS

Endogenous analgesia is lost in conditional knockout mice for DOR, but not MOR at the later phase of the DSS-induced colitis. The absence of either of the opioid receptors on sensory nerves had no impact on both the colitis severity and the rate of T lymphocytes infiltrating the inflamed colonic mucosa.

CONCLUSION

The key role of DOR on primary afferents in relieving intestinal inflammatory pain opens new therapeutic opportunities for peripherally restricted DOR analgesics to avoid most of the side effects associated with MOR-targeting drugs used in intestinal disorders.

摘要

背景

在小鼠中,肠道黏膜 CD4 T 淋巴细胞局部释放的脑啡肽对内源性内脏炎症疼痛进行控制。本研究旨在鉴定参与这种外周阿片介导的镇痛的伤害感受性感觉神经上表达的阿片受体。

方法

在葡聚糖硫酸钠(DSS)诱导的结肠炎模型中,评估了在表达 Na1.8 的感觉神经元中特异性缺失两种内啡肽(即 μ(MOR)和 δ(DOR)受体)的条件性敲除小鼠中,与炎症性结肠黏膜内 CD4 T 淋巴细胞积累相关的外周镇痛作用。

结果

在 DSS 诱导的结肠炎的后期,DOR 的内源性镇痛作用在条件性敲除小鼠中丧失,但 MOR 则没有。感觉神经上缺乏任何一种阿片受体对结肠炎的严重程度和浸润炎症性结肠黏膜的 T 淋巴细胞的速度均没有影响。

结论

DOR 在初级传入纤维上缓解肠道炎症性疼痛的关键作用为外周限制的 DOR 镇痛剂开辟了新的治疗机会,以避免与用于肠道疾病的靶向 MOR 药物相关的大多数副作用。

https://cdn.ncbi.nlm.nih.gov/pmc/blobs/77b2/8740424/f3709942fb16/12974_2021_2352_Fig1_HTML.jpg

文献AI研究员

20分钟写一篇综述,助力文献阅读效率提升50倍。

立即体验

用中文搜PubMed

大模型驱动的PubMed中文搜索引擎

马上搜索

文档翻译

学术文献翻译模型,支持多种主流文档格式。

立即体验