Suppr超能文献

ERAP2 与免疫浸润相关,并预测 SqCLC 的预后良好。

ERAP2 Is Associated With Immune Infiltration and Predicts Favorable Prognosis in SqCLC.

机构信息

Department of Thoracic Surgery, National Cancer Center/National Clinical Research Center for Cancer/Cancer Hospital, Chinese Academy of Medical Sciences, Peking Union Medical College, Beijing, China.

Department of Medical Oncology, National Cancer Center/National Clinical Research Center for Cancer/Cancer Hospital, Chinese Academy of Medical Sciences, Peking Union Medical College, Beijing, China.

出版信息

Front Immunol. 2021 Dec 21;12:788985. doi: 10.3389/fimmu.2021.788985. eCollection 2021.

Abstract

BACKGROUND

Immunotherapy has been proven effective among several human cancer types, including Squamous cell lung carcinoma (SqCLC). ERAP2 plays a pivotal role in peptide trimming of many immunological processes. However, the prognostic role of ERAP2 and its relationship with immune cell infiltration in SqCLC remains unclear.

METHODS

The differential expression of ERAP2 was identified GEO and TCGA databases. We calculated the impact of ERAP2 on clinical prognosis using the Kaplan-Meier plotter. TIMER was applied to evaluate the abundance of immune cells infiltration and immune markers. SqCLC tissue microarrays containing 190 patients were constructed, and we performed immunohistochemical staining for ERAP2, CD8, CD47, CD68, and PD-L1 to validate our findings in public data.

RESULTS

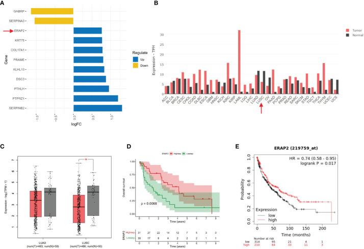
In the GEO SqCLC database, ERAP2 was upregulated in patients with better survival (p=0.001). ERAP2 expression in SqCLC was significantly lower than that of matched normal samples (p<0.05) based on TCGA SqCLC data. Higher expression of ERAP2 was significantly associated with better survival in SqCLC patients from TCGA (p=0.007), KM-plotter (p=0.017), and our tissue microarrays (TMAs) (p=0.026). In univariate and multivariate Cox analysis of SqCLC TMAs, high ERAP2 expression was identified as an independent protective factor for SqCLC patients (Univariate Cox, HR=0.659, range 0.454-0.956, p<0.05. Multivariate Cox, HR=0.578, range 0.385-0.866, p<0.05). In TIMER, ERAP2 was positively correlated with several immune markers (CD274, p=1.27E-04; CD68, p=5.88E-08) and immune infiltrating cells (CD8 T cell, p=4.09E-03; NK cell, p=1.00E-04). In our cohort, ERAP2 was significantly correlated with CD8 tumor-infiltrating lymphocytes (TILs) (p=0.0029), and patients with higher ERAP2 expression had a higher percentage of PD-L1 positive patients (p=0.049) and a higher CD8 TILs level (p=0.036).

CONCLUSIONS

For the first time, our study demonstrates that higher expression of ERAP2 is tightly associated with the immuno-supportive microenvironment and can predict a favorable prognosis in SqCLC. Meanwhile, ERAP2 may be a promising immunotherapeutic target for patients with SqCLC.

摘要

背景

免疫疗法已被证明在包括鳞状细胞肺癌(SqCLC)在内的多种人类癌症类型中有效。 ERAP2 在许多免疫过程中的肽修剪中起着关键作用。然而,ERAP2 的预后作用及其与 SqCLC 中免疫细胞浸润的关系尚不清楚。

方法

通过 GEO 和 TCGA 数据库鉴定 ERAP2 的差异表达。我们使用 Kaplan-Meier 绘图器计算 ERAP2 对临床预后的影响。TIMER 用于评估免疫细胞浸润和免疫标志物的丰度。构建了包含 190 例患者的 SqCLC 组织微阵列,并对 ERAP2、CD8、CD47、CD68 和 PD-L1 进行免疫组织化学染色,以验证我们在公共数据中的发现。

结果

在 GEO SqCLC 数据库中,ERAP2 在生存较好的患者中上调(p=0.001)。根据 TCGA SqCLC 数据,SqCLC 中 ERAP2 的表达明显低于匹配的正常样本(p<0.05)。在 TCGA(p=0.007)、KM-plotter(p=0.017)和我们的组织微阵列(TMAs)(p=0.026)中,ERAP2 表达较高与 SqCLC 患者的生存改善显著相关。在 SqCLC TMAs 的单变量和多变量 Cox 分析中,高 ERAP2 表达被确定为 SqCLC 患者的独立保护因素(单变量 Cox,HR=0.659,范围 0.454-0.956,p<0.05。多变量 Cox,HR=0.578,范围 0.385-0.866,p<0.05)。在 TIMER 中,ERAP2 与几种免疫标志物(CD274,p=1.27E-04;CD68,p=5.88E-08)和免疫浸润细胞(CD8 T 细胞,p=4.09E-03;NK 细胞,p=1.00E-04)呈正相关。在我们的队列中,ERAP2 与 CD8 肿瘤浸润淋巴细胞(TILs)显著相关(p=0.0029),并且高 ERAP2 表达的患者具有更高比例的 PD-L1 阳性患者(p=0.049)和更高水平的 CD8 TILs(p=0.036)。

结论

我们的研究首次表明,较高的 ERAP2 表达与免疫支持的微环境密切相关,可以预测 SqCLC 的良好预后。同时,ERAP2 可能是 SqCLC 患者有前途的免疫治疗靶点。

https://cdn.ncbi.nlm.nih.gov/pmc/blobs/119c/8725995/dbf2637bd8cb/fimmu-12-788985-g001.jpg

文献AI研究员

20分钟写一篇综述,助力文献阅读效率提升50倍。

立即体验

用中文搜PubMed

大模型驱动的PubMed中文搜索引擎

马上搜索

文档翻译

学术文献翻译模型,支持多种主流文档格式。

立即体验