Suppr超能文献

磷酸甘油酸变位酶家族成员 5 通过衰老过程中线粒体动态重排维持卵母细胞质量。

Phosphoglycerate mutase family member 5 maintains oocyte quality via mitochondrial dynamic rearrangement during aging.

机构信息

Department of Obstetrics and Gynaecology, Kaohsiung Veterans General Hospital, Kaohsiung, Taiwan.

Institute of Biopharmaceutical Sciences, National Sun Yat-sen University, Kaohsiung, Taiwan.

出版信息

Aging Cell. 2022 Feb;21(2):e13546. doi: 10.1111/acel.13546. Epub 2022 Jan 7.

Abstract

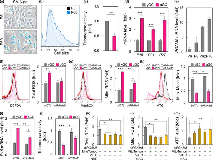
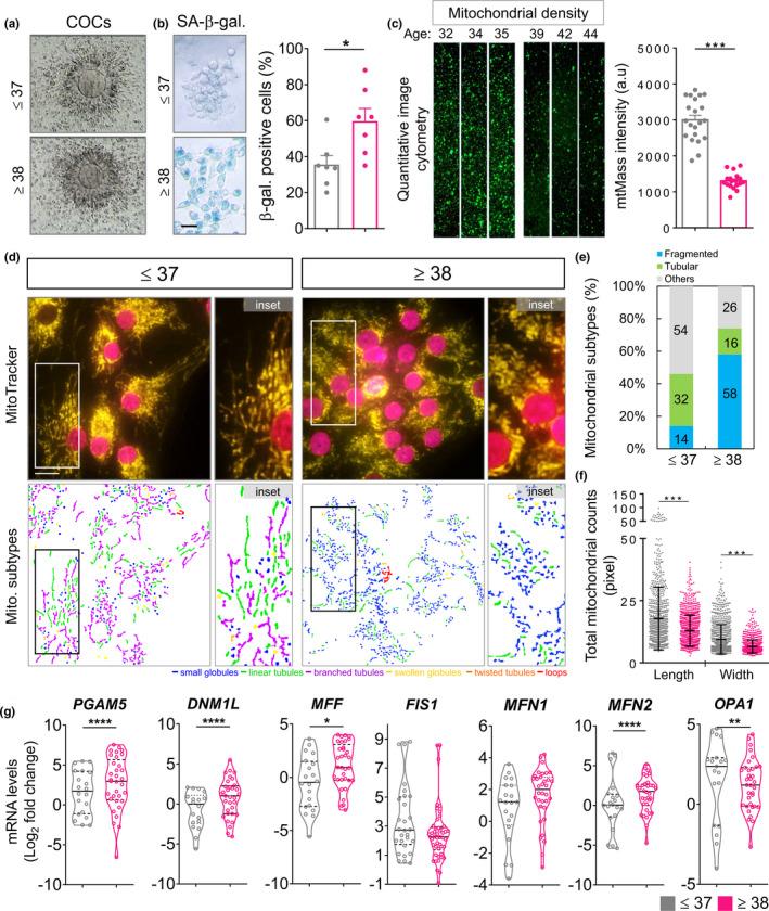
Decline in ovarian reserve with aging is associated with reduced fertility and the development of metabolic abnormalities. Once mitochondrial homeostasis is imbalanced, it may lead to poor reproductive cell quality and aging. However, Phosphoglycerate translocase 5 (PGAM5), located in the mitochondrial membrane, is associated with necroptosis, apoptosis, and mitophagy, although the underlying mechanisms associated with ovarian aging remain unknown. Therefore, we attempted to uncover whether the high phosphoglycerate mutant enzyme family member 5 (PGAM5) expression is associated with female infertility in cumulus cells, and aims to find out the underlying mechanism of action of PGAM5. We found that PGAM5 is highly expressed and positively associated with aging, and has the potential to help maintain and regulate mitochondrial dynamics and metabolic reprogramming in aging granulosa cells, ovaries of aged female mice, and elderly patients. PGAM5 undergoes activation in the aging group and translocated to the outer membrane of mitochondria, co-regulating DRP1; thereby increasing mitochondrial fission. A significant reduction in the quality of mitochondria in the aging group, a serious imbalance, and a significant reduction in energy, causing metabolism shift toward glycolysis, were also reported. Since PGAM5 is eliminated, the mitochondrial function and metabolism of aging cells are partially reversed. A total of 70 patients undergoing in vitro fertilization (IVF) treatment were recruited in this clinical study. The high expression of PGAM5 in the cumulus cells is negatively correlated with the pregnancy rate of infertile patients. Hence, PGAM5 has immense potential to be used as a diagnostic marker.

摘要

随着年龄的增长,卵巢储备功能下降与生育能力下降和代谢异常的发展有关。一旦线粒体稳态失衡,可能导致生殖细胞质量差和衰老。然而,位于线粒体膜上的磷酸甘油酸转运酶 5(PGAM5)与坏死、凋亡和线粒体自噬有关,尽管与卵巢衰老相关的潜在机制尚不清楚。因此,我们试图揭示高磷酸甘油酸突变酶家族成员 5(PGAM5)在卵丘细胞中的高表达是否与女性不孕有关,并旨在找出 PGAM5 的作用机制。我们发现 PGAM5 表达水平高且与衰老呈正相关,并且具有帮助维持和调节衰老颗粒细胞、老年雌性小鼠卵巢和老年患者中线粒体动力学和代谢重编程的潜力。PGAM5 在衰老组中被激活并易位到线粒体的外膜,与 DRP1 共同调节,从而增加线粒体分裂。衰老组中线粒体质量显著减少,严重失衡,能量显著减少,导致代谢向糖酵解转移。由于 PGAM5 被消除,衰老细胞的线粒体功能和代谢部分得到逆转。这项临床研究共招募了 70 名接受体外受精(IVF)治疗的患者。卵丘细胞中 PGAM5 的高表达与不孕患者的妊娠率呈负相关。因此,PGAM5 具有作为诊断标志物的巨大潜力。

https://cdn.ncbi.nlm.nih.gov/pmc/blobs/27ac/8844125/f4c9251c0614/ACEL-21-e13546-g004.jpg

文献AI研究员

20分钟写一篇综述,助力文献阅读效率提升50倍。

立即体验

用中文搜PubMed

大模型驱动的PubMed中文搜索引擎

马上搜索

文档翻译

学术文献翻译模型,支持多种主流文档格式。

立即体验