Suppr超能文献

肝内微生物失调诱导的肝星状细胞激活和衰老促使肝硬化向肝细胞癌进展。

Hepatic stellate cell activation and senescence induced by intrahepatic microbiota disturbances drive progression of liver cirrhosis toward hepatocellular carcinoma.

机构信息

Department of Immunology, Key Laboratory of Human Functional Genomics of Jiangsu Province, Nanjing Medical University, Nanjing, China.

Jiangsu Key Lab of Cancer Biomarkers, Prevention and Treatment, Collaborative Innovation Center for Cancer Personalized Medicine, Nanjing Medical University, Nanjing, China.

出版信息

J Immunother Cancer. 2022 Jan;10(1). doi: 10.1136/jitc-2021-003069.

Abstract

BACKGROUND

The significance of the relationship between the microbiota and diseases is increasingly being recognized. However, the characterization of tumor microbiome and their precise molecular mechanisms through which microbiota promotes hepatocellular carcinoma (HCC) development are still unclear.

METHODS

The intrahepatic microbiota was investigated from tumor, normal adjacent tissues in 46 patients with HCC and normal hepatic tissues in 33 patients with hemangioma by 16S rRNA gene sequencing. Taxonomic composition differences in patients were evaluated using Linear discriminant analysis Effect Size (LefSe) and Phylogenetic Investigation of Communities by Reconstruction of Unobserved States (PICRUSt) to predict microbial functional pathways. Associations between the most relevant taxa and clinical characteristics of HCC patients were analyzed by Spearman rank correlations. The effects of microbe on hepatic stellate cells (HSCs) activation and HCC progression were examined.

RESULTS

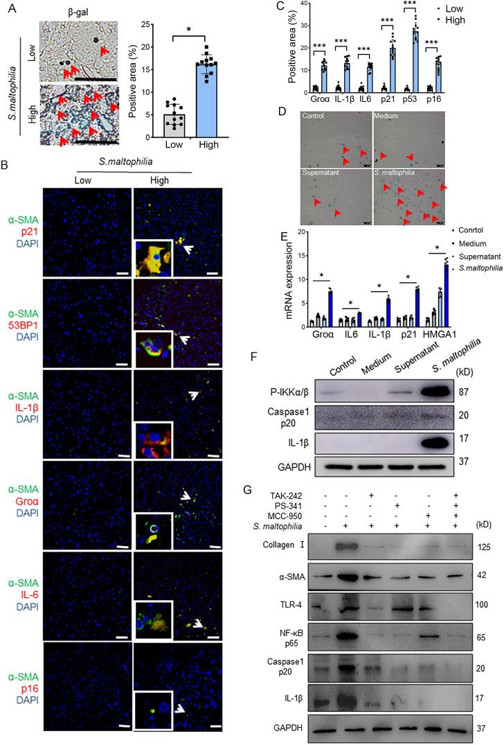
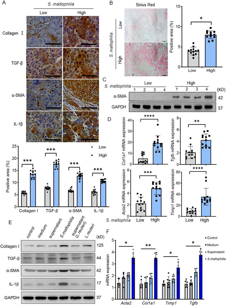
We observed intrahepatic microbiota disturbances by reduced microbial diversity in HCC. The tumor microbiota of the HCC patients with cirrhosis showed higher abundance of . provoked senescence-associated secretory phenotype (SASP) in HSCs by activating TLR-4-mediated NF-κB signaling pathway, which in turn induced NLRP3 inflammasome complex formation and secreted various inflammatory factors in the liver, thus facilitating HCC progression in mice. Moreover, signs of SASP were also observed in the HSCs in the area of HCC with higher enrichment arising in patients with cirrhosis.

CONCLUSIONS

Our analysis of the hepatic microbiota revealed for the first time that patients with HCC exhibited a dysbiotic microbial community with higher abundance, which induced the expression SASP factors of HSCs and cirrhosis in the liver, concurring in the process of hepatocarcinogenesis.

摘要

背景

微生物群与疾病之间的关系的意义日益受到重视。然而,肿瘤微生物组的特征及其通过微生物群促进肝细胞癌(HCC)发展的确切分子机制尚不清楚。

方法

通过 16S rRNA 基因测序,对 46 例 HCC 患者的肿瘤、正常相邻组织和 33 例肝血管瘤患者的正常肝组织中的肝内微生物群进行了研究。采用线性判别分析效应大小(LefSe)和未观察到状态的群落重建(PICRUSt)来预测微生物功能途径,评估患者之间分类组成差异。通过 Spearman 秩相关分析,分析与 HCC 患者临床特征最相关的分类与 HCC 患者临床特征之间的相关性。研究微生物对肝星状细胞(HSCs)激活和 HCC 进展的影响。

结果

我们观察到 HCC 患者肝内微生物群失调,微生物多样性降低。肝硬化 HCC 患者的肿瘤微生物群表现出更高丰度的 。 通过激活 TLR-4 介导的 NF-κB 信号通路,引发 HSCs 的衰老相关 secretory 表型(SASP),进而诱导 NLRP3 炎症小体复合物形成,并在肝脏中分泌各种炎症因子,从而促进小鼠 HCC 的进展。此外,在肝硬化患者中,HSCs 中也观察到 SASP 的迹象,而在 HCC 区域中出现了更高的 丰度。

结论

我们对肝微生物群的分析首次表明,HCC 患者表现出具有更高丰度的失调微生物群落,该群落诱导 HSCs 和肝硬化中 SASP 因子的表达,共同促进肝癌的发生。

https://cdn.ncbi.nlm.nih.gov/pmc/blobs/3102/8744134/b156c65f8ac0/jitc-2021-003069f01.jpg

文献AI研究员

20分钟写一篇综述,助力文献阅读效率提升50倍。

立即体验

用中文搜PubMed

大模型驱动的PubMed中文搜索引擎

马上搜索

文档翻译

学术文献翻译模型,支持多种主流文档格式。

立即体验