Suppr超能文献

用于 COVID-19 的血清学检测和疫苗接种的集成平台。

An Integrated Platform for Serological Detection and Vaccination of COVID-19.

机构信息

Institute of Molecular Biology, Academia Sinica, Taipei, Taiwan.

Division of Infectious Disease and Tropical Medicine, Department of Internal Medicine, Tri-Service General Hospital, National Defense Medical Center, Taipei, Taiwan.

出版信息

Front Immunol. 2021 Dec 23;12:771011. doi: 10.3389/fimmu.2021.771011. eCollection 2021.

Abstract

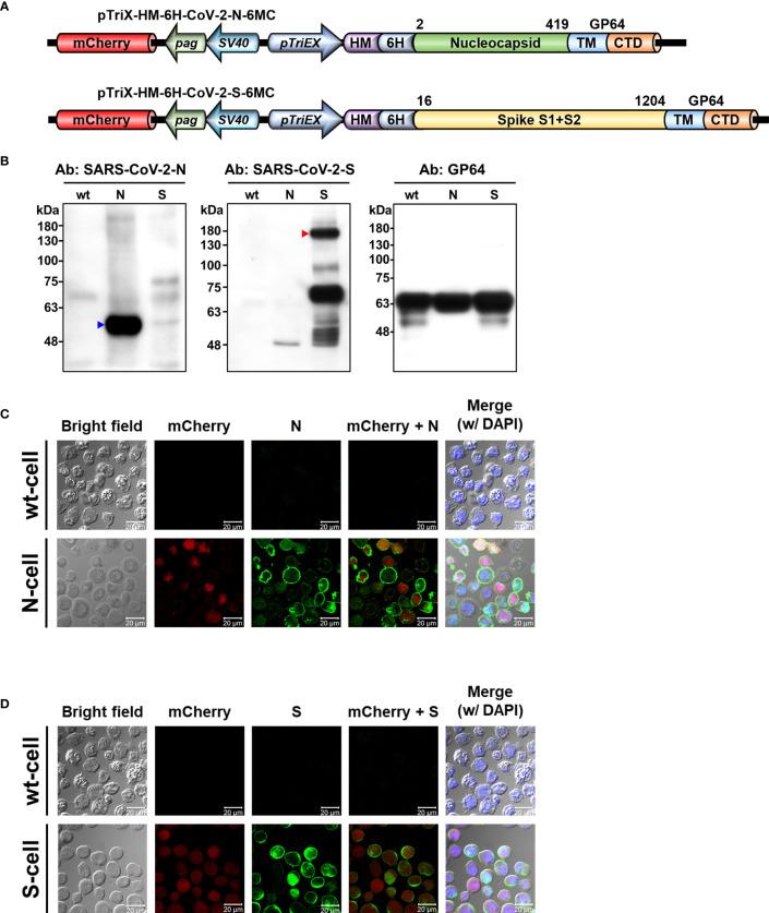
Coronavirus Disease 2019 (COVID-19), caused by Severe Acute Respiratory Syndrome Coronavirus 2 (SARS-CoV-2), is an ongoing pandemic. Detection and vaccination are essential for disease control, but they are distinct and complex operations that require significant improvements. Here, we developed an integrated detection and vaccination system to greatly simplify these efforts. We constructed recombinant baculoviruses to separately display the nucleocapsid (N) and spike (S) proteins of SARS-CoV-2. Insect cells infected by the recombinant baculoviruses were used to generate a cell-based system to accurately detect patient serum. Notably, although well-recognized by our newly developed detection system in which S-displaying insect cells acted as antigen, anti-S antibodies from many patients were barely detectable by Western blot, evidencing that COVID-19 patients primarily produce conformation-dependent anti-S antibodies. Furthermore, the same baculovirus constructs can display N (N-Bac) or S (S-Bac) on the baculovirus envelope and serve as vector vaccines. Animal experiments show that S-Bac or N-Bac immunization in mice elicited a strong and specific antibody response, and S-Bac in particular stimulated effective neutralizing antibodies without the need for adjuvant. Our integrated system maintains antigen conformation and membrane structure to facilitate serum detection and antibody stimulation. Thus, compared with currently available technologies, our system represents a simplified and efficient platform for better SARS-CoV-2 detection and vaccination.

摘要

新型冠状病毒病(COVID-19)由严重急性呼吸系统综合征冠状病毒 2(SARS-CoV-2)引起,是一场持续的大流行。检测和接种对于疾病控制至关重要,但它们是不同且复杂的操作,需要显著改进。在这里,我们开发了一种集成的检测和接种系统,以大大简化这些工作。我们构建了重组杆状病毒,分别展示 SARS-CoV-2 的核衣壳(N)和刺突(S)蛋白。感染重组杆状病毒的昆虫细胞用于生成基于细胞的系统,以准确检测患者血清。值得注意的是,尽管我们新开发的检测系统中以展示 S 蛋白的昆虫细胞作为抗原得到了很好的识别,但许多患者的抗 S 抗体在 Western blot 中几乎无法检测到,这表明 COVID-19 患者主要产生构象依赖性抗 S 抗体。此外,相同的杆状病毒构建体可以在杆状病毒包膜上展示 N(N-Bac)或 S(S-Bac),并用作载体疫苗。动物实验表明,S-Bac 或 N-Bac 免疫在小鼠中引起强烈而特异的抗体反应,特别是 S-Bac 无需佐剂即可刺激有效的中和抗体。我们的集成系统保持抗原构象和膜结构,以促进血清检测和抗体刺激。因此,与目前可用的技术相比,我们的系统代表了一种简化和高效的平台,用于更好地检测和接种 SARS-CoV-2。

https://cdn.ncbi.nlm.nih.gov/pmc/blobs/a07c/8734241/1bbd6cd682d6/fimmu-12-771011-g001.jpg

文献AI研究员

20分钟写一篇综述,助力文献阅读效率提升50倍。

立即体验

用中文搜PubMed

大模型驱动的PubMed中文搜索引擎

马上搜索

文档翻译

学术文献翻译模型,支持多种主流文档格式。

立即体验