Suppr超能文献

癌症相关成纤维细胞图谱鉴定出分泌型双糖链蛋白聚糖是三阴性乳腺癌中的一种促肿瘤和免疫抑制因子。

Landscape of cancer-associated fibroblasts identifies the secreted biglycan as a protumor and immunosuppressive factor in triple-negative breast cancer.

作者信息

Zheng Shaoquan, Zou Yutian, Tang Yuhui, Yang Anli, Liang Jie-Ying, Wu Linyu, Tian Wenwen, Xiao Weikai, Xie Xinhua, Yang Lu, Xie Jindong, Wei Weidong, Xie Xiaoming

机构信息

Department of Breast Oncology, Sun Yat-sen University Cancer Center, Guangzhou, People's Republic of China.

State Key Laboratory of Oncology in South China, Collaborative Innovation Center for Cancer Medicine, Sun Yat-sen University Cancer Center, Guangzhou, People's Republic of China.

出版信息

Oncoimmunology. 2022 Jan 3;11(1):2020984. doi: 10.1080/2162402X.2021.2020984. eCollection 2022.

Abstract

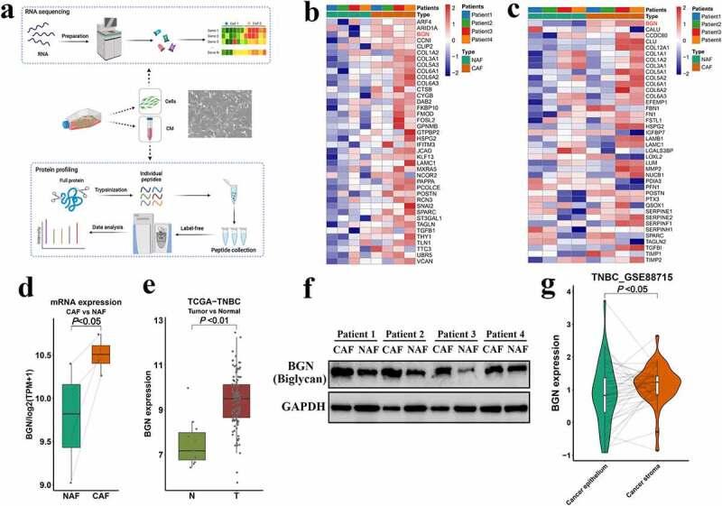
Cancer-associated fibroblasts (CAFs) are essential for tumor microenvironment remodeling and correlate with tumor progression. However, interactions between CAFs and tumor cells and immune cells in triple-negative breast cancer (TNBC) are still poorly explored. Here, we investigate the role of CAFs in TNBC and potential novel mediators of their functions. The clustering of classic markers was applied to estimate the relative abundance of CAFs in TNBC cohorts. Primary fibroblasts were isolated from normal and tumor samples. The RNA and culture medium of fibroblasts were subjected to RNA sequencing and mass spectrometry to explore the upregulated signatures in CAFs. Microdissection and single-cell RNA sequencing datasets were used to examine the expression profiles. CAFs were associated with hallmark signalings and immune components in TNBC. Clustering based on CAF markers in the literature revealed different CAF infiltration groups in TNBC: low, medium and high. Most of the cancer hallmark signaling pathways were enriched in the high CAF infiltration group. Furthermore, RNA sequencing and mass spectrometry identified biglycan (BGN), a soluble secreted protein, as upregulated in CAFs compared to normal cancer-adjacent fibroblasts (NAFs). The expression of biglycan was negatively correlated with CD8 + T cells. Biglycan indicated poor prognostic outcomes and might be correlated with the immunosuppressive tumor microenvironment (TME). In conclusion, CAFs play an essential role in tumor progression and the TME. We identified an extracellular protein, biglycan, as a prognostic marker and potential therapeutic target in TNBC.

摘要

癌症相关成纤维细胞(CAFs)对于肿瘤微环境重塑至关重要,且与肿瘤进展相关。然而,三阴性乳腺癌(TNBC)中CAFs与肿瘤细胞及免疫细胞之间的相互作用仍未得到充分研究。在此,我们探究CAFs在TNBC中的作用及其功能的潜在新介质。应用经典标志物聚类来估计TNBC队列中CAFs的相对丰度。从正常和肿瘤样本中分离出原代成纤维细胞。对成纤维细胞的RNA和培养基进行RNA测序和质谱分析,以探索CAFs中上调的特征。使用显微切割和单细胞RNA测序数据集来检查表达谱。CAFs与TNBC中的标志性信号通路和免疫成分相关。基于文献中CAF标志物的聚类揭示了TNBC中不同的CAF浸润组:低、中和高。大多数癌症标志性信号通路在高CAF浸润组中富集。此外,RNA测序和质谱分析确定了一种可溶性分泌蛋白双糖链蛋白聚糖(BGN),与正常癌旁成纤维细胞(NAFs)相比,其在CAFs中上调。双糖链蛋白聚糖的表达与CD8 + T细胞呈负相关。双糖链蛋白聚糖预示着不良的预后结果,可能与免疫抑制性肿瘤微环境(TME)相关。总之,CAFs在肿瘤进展和TME中起重要作用。我们确定了一种细胞外蛋白双糖链蛋白聚糖,作为TNBC的预后标志物和潜在治疗靶点。

https://cdn.ncbi.nlm.nih.gov/pmc/blobs/62c7/8741292/adb118b714bd/KONI_A_2020984_F0001_OC.jpg

文献AI研究员

20分钟写一篇综述,助力文献阅读效率提升50倍。

立即体验

用中文搜PubMed

大模型驱动的PubMed中文搜索引擎

马上搜索

文档翻译

学术文献翻译模型,支持多种主流文档格式。

立即体验