Suppr超能文献

精子冷冻保存对miRNA表达及早期胚胎发育的影响

Effect of Sperm Cryopreservation on miRNA Expression and Early Embryonic Development.

作者信息

Xu Xiaoyu, Li Wanqiong, Zhang Lina, Ji Yazhong, Qin Jiaying, Wang Lu, Wang Mingwen, Qi Lingbin, Xue Jinfeng, Lv Bo, Zhang Xunyi, Xue Zhigang

机构信息

Department of Regenerative Medicine, Tongji University School of Medicine, Shanghai, China.

Reproductive Medicine Center, Tongji Hospital, Tongji University School of Medicine, Shanghai, China.

出版信息

Front Cell Dev Biol. 2021 Dec 22;9:749486. doi: 10.3389/fcell.2021.749486. eCollection 2021.

Abstract

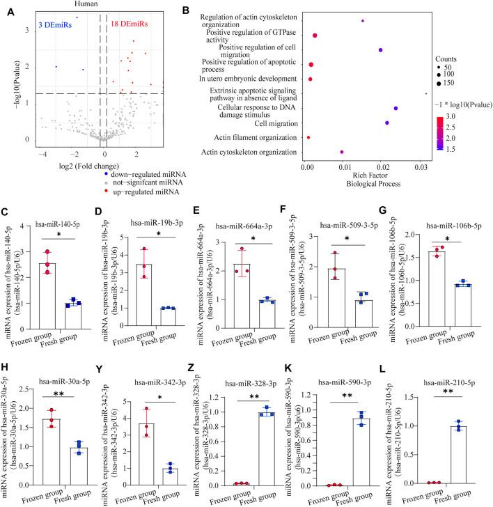
Although sperm preservation is a common means of personal fertility preservation, its effects on embryonic development potential need further investigation. The purpose of this study was to identify key microRNA (miRNA) in cryopreserved sperm and determine the changes of these miRNAs and their target genes during embryonic development using cryopreserved sperm. Moreover, the embryonic development potential of cryopreserved sperm was estimated in assisted reproductive technology (ART), where key miRNAs and target genes were validated in sperm and subsequent embryos. Clinical data of embryonic development from cryopreserved sperm indicated a significant decrease in fertilization rate in both fertilization (IVF) and intracytoplasmic sperm injection (ICSI) cases, as well as a reduction in blastocyst formation rate in ICSI cases. Meanwhile there was a significant increase in blocked embryo ratio of Day1, Day2, and Day3.5 embryos when frozen-thawed mouse sperm was used, compared with fresh mouse sperm, suggesting a potential negative effect of sperm cryopreservation on embryonic development. From frozen-thawed and fresh sperm in humans and mice, respectively, 21 and 95 differentially expressed miRNAs (DEmiRs) were detected. miR-148b-3p were downregulated in both human and mouse frozen-thawed sperm and were also decreased in embryos after fertilization using cryopreserved sperm. Target genes of miR-148b-3p, Pten, was identified in mouse embryos using quantitative real-time PCR (qRT-PCR) and Western blot (WB). In addition, common characters of cryopreservation of mouse oocytes compared with sperm were also detected; downregulation of miR-148b-3p was also confirmed in cryopreserved oocytes. In summary, our study suggested that cryopreservation of sperm could change the expression of miRNAs, especially the miR-148b-3p across humans and mice, and may further affect fertilization and embryo development by increasing the expression of Pten. Moreover, downregulation of miR-148b-3p induced by cryopreservation was conserved in mouse gametes.

摘要

尽管精子保存是个人生育力保存的常用手段,但其对胚胎发育潜能的影响仍需进一步研究。本研究的目的是鉴定冷冻保存精子中的关键微小RNA(miRNA),并利用冷冻保存精子确定这些miRNA及其靶基因在胚胎发育过程中的变化。此外,在辅助生殖技术(ART)中评估了冷冻保存精子的胚胎发育潜能,其中关键miRNA和靶基因在精子及后续胚胎中得到验证。冷冻保存精子的胚胎发育临床数据表明,体外受精(IVF)和卵胞浆内单精子注射(ICSI)病例的受精率均显著降低,ICSI病例的囊胚形成率也降低。同时,与新鲜小鼠精子相比,使用冻融小鼠精子时,第1天、第2天和第3.5天胚胎的阻滞胚胎比例显著增加,提示精子冷冻保存对胚胎发育可能存在负面影响。分别从人和小鼠的冻融精子及新鲜精子中检测到21个和95个差异表达的miRNA(DEmiRs)。miR-148b-3p在人和小鼠的冻融精子中均下调,且在使用冷冻保存精子受精后的胚胎中也降低。使用定量实时PCR(qRT-PCR)和蛋白质免疫印迹(WB)在小鼠胚胎中鉴定了miR-148b-3p的靶基因Pten。此外,还检测了小鼠卵母细胞与精子冷冻保存的共同特征;在冷冻保存的卵母细胞中也证实了miR-148b-3p的下调。总之,我们的研究表明,精子冷冻保存可改变miRNA的表达,尤其是人和小鼠中的miR-148b-3p,并可能通过增加Pten的表达进一步影响受精和胚胎发育。此外,冷冻保存诱导的miR-148b-3p下调在小鼠配子中是保守的。

https://cdn.ncbi.nlm.nih.gov/pmc/blobs/7d0a/8728010/7974803e13a1/fcell-09-749486-g001.jpg

文献AI研究员

20分钟写一篇综述,助力文献阅读效率提升50倍。

立即体验

用中文搜PubMed

大模型驱动的PubMed中文搜索引擎

马上搜索

文档翻译

学术文献翻译模型,支持多种主流文档格式。

立即体验