Suppr超能文献

比较基因表达分析揭示慢性髓性白血病各阶段的异同。

Comparative Gene Expression Analysis Reveals Similarities and Differences of Chronic Myeloid Leukemia Phases.

作者信息

Schwarz Annemarie, Roeder Ingo, Seifert Michael

机构信息

Institute for Medical Informatics and Biometry (IMB), Carl Gustav Carus Faculty of Medicine, Technische Universität Dresden, D-01307 Dresden, Germany.

National Center for Tumor Diseases (NCT), D-01307 Dresden, Germany: German Cancer Research Center (DKFZ), D-69120 Heidelberg, Germany; Faculty of Medicine and University Hospital Carl Gustav Carus, Technische Universität Dresden, D-01307 Dresden, Germany; Helmholtz-Zentrum Dresden-Rossendorf (HZDR), D-01328 Dresden, Germany.

出版信息

Cancers (Basel). 2022 Jan 5;14(1):256. doi: 10.3390/cancers14010256.

Abstract

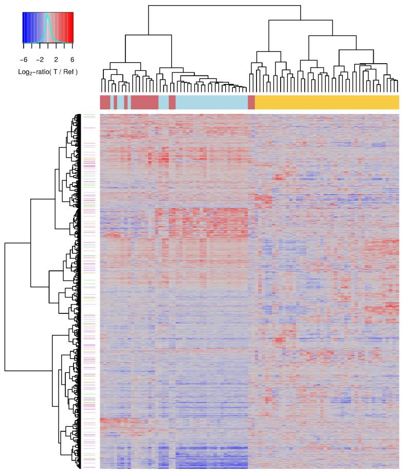
Chronic myeloid leukemia (CML) is a slowly progressing blood cancer that primarily affects elderly people. Without successful treatment, CML progressively develops from the chronic phase through the accelerated phase to the blast crisis, and ultimately to death. Nowadays, the availability of targeted tyrosine kinase inhibitor (TKI) therapies has led to long-term disease control for the vast majority of patients. Nevertheless, there are still patients that do not respond well enough to TKI therapies and available targeted therapies are also less efficient for patients in accelerated phase or blast crises. Thus, a more detailed characterization of molecular alterations that distinguish the different CML phases is still very important. We performed an in-depth bioinformatics analysis of publicly available gene expression profiles of the three CML phases. Pairwise comparisons revealed many differentially expressed genes that formed a characteristic gene expression signature, which clearly distinguished the three CML phases. Signaling pathway expression patterns were very similar between the three phases but differed strongly in the number of affected genes, which increased with the phase. Still, significant alterations of MAPK, VEGF, PI3K-Akt, adherens junction and cytokine receptor interaction signaling distinguished specific phases. Our study also suggests that one can consider the phase-wise CML development as a three rather than a two-step process. This is in accordance with the phase-specific expression behavior of 24 potential major regulators that we predicted by a network-based approach. Several of these genes are known to be involved in the accumulation of additional mutations, alterations of immune responses, deregulation of signaling pathways or may have an impact on treatment response and survival. Importantly, some of these genes have already been reported in relation to CML (e.g., , , , , ) and others have been found to play important roles in different leukemias (e.g., , , , ). In addition, increased expression of in the accelerated and blast phase indicates that venetoclax could be a potential treatment option. Moreover, a characteristic signaling pathway signature with increased expression of cytokine and ECM receptor interaction pathway genes distinguished imatinib-resistant patients from each individual CML phase. Overall, our comparative analysis contributes to an in-depth molecular characterization of similarities and differences of the CML phases and provides hints for the identification of patients that may not profit from an imatinib therapy, which could support the development of additional treatment strategies.

摘要

慢性髓细胞白血病(CML)是一种进展缓慢的血液癌症,主要影响老年人。若未经成功治疗,CML会从慢性期逐渐发展至加速期,再到急变期,最终导致死亡。如今,靶向酪氨酸激酶抑制剂(TKI)疗法的出现使绝大多数患者实现了长期疾病控制。然而,仍有部分患者对TKI疗法反应欠佳,且现有靶向疗法对加速期或急变期患者的疗效也较低。因此,更详细地刻画区分CML不同阶段的分子改变仍非常重要。我们对公开可用的CML三个阶段的基因表达谱进行了深入的生物信息学分析。成对比较揭示了许多差异表达基因,这些基因形成了一个特征性的基因表达特征,可清晰区分CML的三个阶段。三个阶段之间的信号通路表达模式非常相似,但受影响基因的数量差异很大,且随阶段增加。不过,MAPK、VEGF、PI3K-Akt、黏附连接和细胞因子受体相互作用信号的显著改变可区分特定阶段。我们的研究还表明,可以将CML的阶段性发展视为一个三步而非两步的过程。这与我们通过基于网络的方法预测的24个潜在主要调节因子的阶段特异性表达行为一致。其中一些基因已知与额外突变的积累、免疫反应的改变、信号通路的失调有关,或可能对治疗反应和生存产生影响。重要的是,这些基因中的一些已在CML相关研究中被报道(例如, , , , ),其他一些则在不同白血病中发挥重要作用(例如, , , )。此外,加速期和急变期 表达的增加表明维奈克拉可能是一种潜在的治疗选择。此外,细胞因子和ECM受体相互作用通路基因表达增加的特征性信号通路特征可区分伊马替尼耐药患者与CML的各个阶段。总体而言,我们的比较分析有助于深入了解CML各阶段的异同分子特征,并为识别可能无法从伊马替尼治疗中获益的患者提供线索,这可能有助于开发额外的治疗策略。

https://cdn.ncbi.nlm.nih.gov/pmc/blobs/c4cd/8750437/5c739e997897/cancers-14-00256-g001.jpg

文献AI研究员

20分钟写一篇综述,助力文献阅读效率提升50倍。

立即体验

用中文搜PubMed

大模型驱动的PubMed中文搜索引擎

马上搜索

文档翻译

学术文献翻译模型,支持多种主流文档格式。

立即体验