Suppr超能文献

整合转录组和代谢组分析揭示了防御炭疽病的关键代谢物。

Integrated Transcriptome and Metabolome Analysis Reveals Key Metabolites Involved in Defense against Anthracnose.

机构信息

Research Institute of Subtropical Forestry, Chinese Academy of Forestry, Hangzhou 311400, China.

出版信息

Int J Mol Sci. 2022 Jan 4;23(1):536. doi: 10.3390/ijms23010536.

Abstract

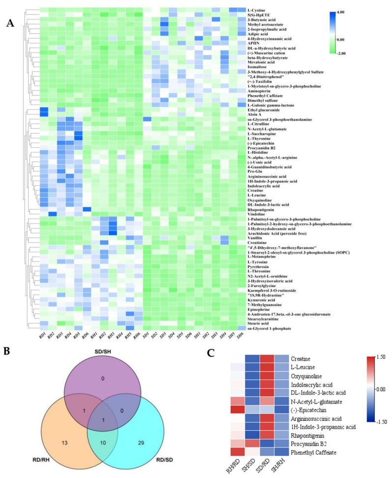
() is a woody tree species cultivated for the production of edible oil from its seed. The growth and yield of tea-oil trees are severely affected by anthracnose (caused by ). In this study, the transcriptomic and metabolomic analyses were performed to detect the key transcripts and metabolites associated with differences in the susceptibility between anthracnose-resistant (ChangLin150) and susceptible (ChangLin102) varieties of . In total, 5001 differentially expressed genes (DEGs) were obtained, of which 479 DEGs were common between the susceptible and resistant varieties and further analyzed. KEGG enrichment analysis showed that these DEGs were significantly enriched in tyrosine metabolism, phenylpropanoid biosynthesis, flavonoid biosynthesis and isoquinoline alkaloid biosynthesis pathways. Furthermore, 68 differentially accumulated metabolites (DAMs) were detected, including flavonoids, such as epicatechin, phenethyl caffeate and procyanidin B2. Comparison of the DEGs and DAMs revealed that epicatechin, procyanidin B2 and arachidonic acid (peroxide free) are potentially important. The expression patterns of genes involved in flavonoid biosynthesis were confirmed by qRT-PCR. These results suggested that flavonoid biosynthesis might play an important role in the fight against anthracnose. This study provides valuable molecular information about the response of to infection and will aid the selection of resistant varieties using marker-assisted breeding.

摘要

油茶树是一种木本树种,其种子可用于生产食用油。油茶树的生长和产量严重受到炭疽病(由 引起)的影响。在本研究中,进行了转录组和代谢组分析,以检测与炭疽病抗性(长林 150)和敏感性(长林 102)品种差异相关的关键转录物和代谢物。总共获得了 5001 个差异表达基因(DEGs),其中 479 个 DEGs在敏感和抗性品种之间是共同的,并进一步进行了分析。KEGG 富集分析表明,这些 DEGs显著富集在酪氨酸代谢、苯丙烷生物合成、类黄酮生物合成和异喹啉生物碱生物合成途径中。此外,检测到 68 个差异积累代谢物(DAMs),包括类黄酮,如表儿茶素、苯乙基咖啡酸和原花青素 B2。DEGs 和 DAMs 的比较表明,表儿茶素、原花青素 B2 和花生四烯酸(无过氧化物)可能是重要的。通过 qRT-PCR 验证了参与类黄酮生物合成的基因的表达模式。这些结果表明,类黄酮生物合成可能在对抗炭疽病中发挥重要作用。本研究为 对 感染的反应提供了有价值的分子信息,并将有助于利用标记辅助选择抗性品种。

https://cdn.ncbi.nlm.nih.gov/pmc/blobs/2100/8745097/a7747fd79c26/ijms-23-00536-g001.jpg

文献AI研究员

20分钟写一篇综述,助力文献阅读效率提升50倍。

立即体验

用中文搜PubMed

大模型驱动的PubMed中文搜索引擎

马上搜索

文档翻译

学术文献翻译模型,支持多种主流文档格式。

立即体验