Suppr超能文献

泛素激活酶 UBA6 调节 Th1 和 Tc1 细胞分化。

Ubiquitin Activating Enzyme UBA6 Regulates Th1 and Tc1 Cell Differentiation.

机构信息

Division of Rheumatology, Department of Medicine, Seoul St. Mary's Hospital, Catholic University, Seoul 06591, Korea.

Department of Medical Biotechnology, Yeungnam University, Gyeongsan 38541, Korea.

出版信息

Cells. 2021 Dec 29;11(1):105. doi: 10.3390/cells11010105.

Abstract

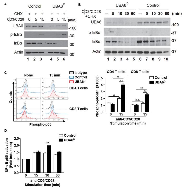
Ubiquitination is a crucial mechanism in regulating the immune response, setting the balance between immunity and tolerance. Here, we investigated the function of a poorly understood alternative branch of the ubiquitin-activating E1 enzyme UBA6 in activating immune cells. UBA6 expression levels were elevated in T cells by toll-like receptor agonists and anti-CD3/28 antibody stimulation, but not in dendritic cells, macrophages, B cells, and natural killer cells. Additionally, we generated T cell-specific UBA6-deficient mice and found that UBA6-deficient CD4 and CD8 T cells elevated the production of interferon-gamma (IFN-γ). Moreover, the transfer of UBA6-deficient CD4 and CD8 T cells in RAG1-knockout mice exacerbated the development of multi-organ inflammation compared with control CD4 and CD8 T cell transfer. In human peripheral blood CD4 and CD8 T cells, basal levels of UBA6 in lupus patients presented much lower than those in healthy controls. Moreover, the IFN-γ production efficiency of CD4 and CD8 T cells was negatively correlated to UBA6 levels in patients with lupus. Finally, we found that the function of UBA6 was mediated by destabilization of IκBα degradation, thereby increasing NF-κB p65 activation in the T cells. Our study identifies UBA6 as a critical regulator of IFN-γ production in T cells by modulating the NF-κB p65 activation pathway.

摘要

泛素化是调节免疫反应的关键机制,在免疫和耐受之间起着平衡作用。在这里,我们研究了泛素激活酶 E1 家族中一种了解甚少的替代分支 UBA6 在激活免疫细胞中的功能。T 细胞受到 Toll 样受体激动剂和抗 CD3/28 抗体刺激后,UBA6 的表达水平升高,但树突状细胞、巨噬细胞、B 细胞和自然杀伤细胞则不会。此外,我们构建了 T 细胞特异性 UBA6 缺陷小鼠,发现 UBA6 缺陷的 CD4 和 CD8 T 细胞会增加干扰素-γ(IFN-γ)的产生。此外,与对照 CD4 和 CD8 T 细胞转移相比,UBA6 缺陷的 CD4 和 CD8 T 细胞在 RAG1 敲除小鼠中转移会加剧多器官炎症的发展。在人类外周血 CD4 和 CD8 T 细胞中,狼疮患者的 UBA6 基础水平明显低于健康对照者。此外,狼疮患者 CD4 和 CD8 T 细胞的 IFN-γ产生效率与 UBA6 水平呈负相关。最后,我们发现 UBA6 的功能是通过 IκBα 降解的不稳定化来介导的,从而增加 T 细胞中 NF-κB p65 的激活。我们的研究确定 UBA6 是通过调节 NF-κB p65 激活途径来调节 T 细胞 IFN-γ产生的关键调节剂。

https://cdn.ncbi.nlm.nih.gov/pmc/blobs/50a5/8750584/6a9c575eb757/cells-11-00105-g001.jpg

文献AI研究员

20分钟写一篇综述,助力文献阅读效率提升50倍。

立即体验

用中文搜PubMed

大模型驱动的PubMed中文搜索引擎

马上搜索

文档翻译

学术文献翻译模型,支持多种主流文档格式。

立即体验