Suppr超能文献

mTOR-磷酸脂酰肌醇相互作用的选择性受酰基链结构和胆固醇驱动。

Selectivity of mTOR-Phosphatidic Acid Interactions Is Driven by Acyl Chain Structure and Cholesterol.

机构信息

Department of Cytobiochemistry, Faculty of Biotechnology, University of Wrocław, F. Joliot-Curie 14a, 50-383 Wroclaw, Poland.

出版信息

Cells. 2021 Dec 30;11(1):119. doi: 10.3390/cells11010119.

Abstract

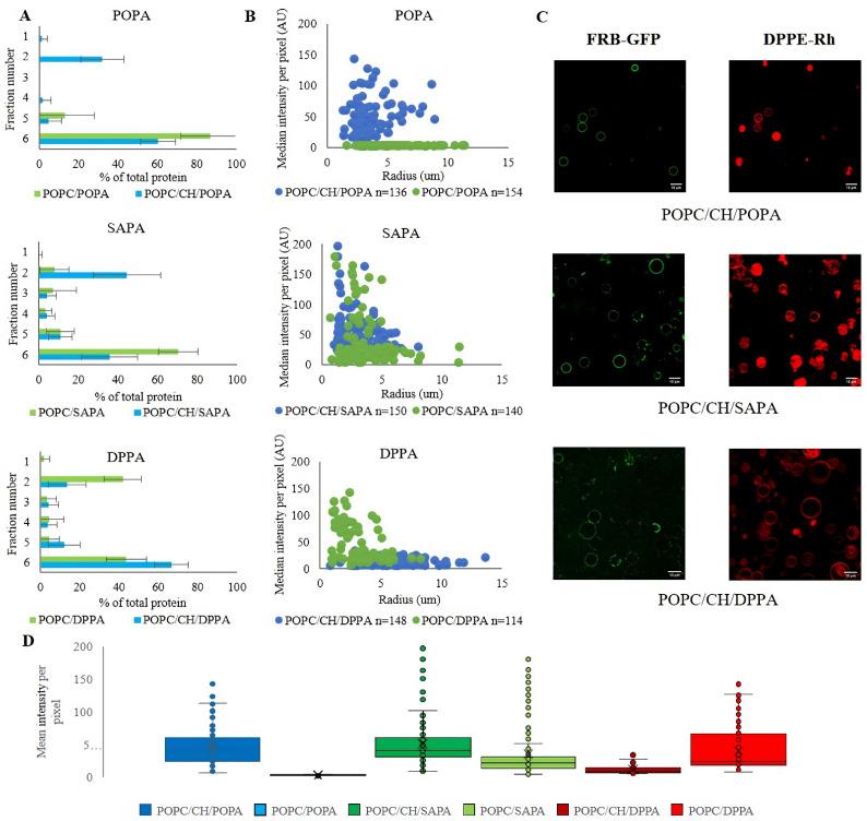
The need to gain insights into the molecular details of peripheral membrane proteins' specificity towards phosphatidic acid (PA) is undeniable. The variety of PA species classified in terms of acyl chain length and saturation translates into a complicated, enigmatic network of functional effects that exert a critical influence on cell physiology. As a consequence, numerous studies on the importance of phosphatidic acid in human diseases have been conducted in recent years. One of the key proteins in this context is mTOR, considered to be the most important cellular sensor of essential nutrients while regulating cell proliferation, and which also appears to require PA to build stable and active complexes. Here, we investigated the specific recognition of three physiologically important PA species by the mTOR FRB domain in the presence or absence of cholesterol in targeted membranes. Using a broad range of methods based on model lipid membrane systems, we elucidated how the length and saturation of PA acyl chains influence specific binding of the mTOR FRB domain to the membrane. We also discovered that cholesterol exerts a strong modulatory effect on PA-FRB recognition. Our data provide insight into the molecular details of some physiological effects reported previously and reveal novel mechanisms of fine-tuning the signaling cascades dependent on PA.

摘要

了解外周膜蛋白对磷酸脂酸 (PA) 的特异性的分子细节是至关重要的。根据酰链长度和饱和度对 PA 种类进行分类,这转化为一个复杂、神秘的功能效应网络,对细胞生理学产生关键影响。因此,近年来,许多关于 PA 在人类疾病中的重要性的研究已经开展。在这种情况下,一个关键的蛋白质是 mTOR,它被认为是细胞对必需营养素的最重要传感器,同时调节细胞增殖,而且似乎也需要 PA 来构建稳定和活跃的复合物。在这里,我们研究了 mTOR FRB 结构域在有或没有胆固醇存在的情况下,对三种生理上重要的 PA 种类的特异性识别。我们使用基于模型脂质膜系统的广泛方法,阐明了 PA 酰链的长度和饱和度如何影响 mTOR FRB 结构域与膜的特异性结合。我们还发现胆固醇对 PA-FRB 识别有很强的调节作用。我们的数据深入了解了先前报道的一些生理效应的分子细节,并揭示了依赖于 PA 的信号级联的精细调控的新机制。

https://cdn.ncbi.nlm.nih.gov/pmc/blobs/e49f/8750377/8b95a2aa12d9/cells-11-00119-g001.jpg

文献AI研究员

20分钟写一篇综述,助力文献阅读效率提升50倍。

立即体验

用中文搜PubMed

大模型驱动的PubMed中文搜索引擎

马上搜索

文档翻译

学术文献翻译模型,支持多种主流文档格式。

立即体验