Suppr超能文献

长链非编码RNA TP73-AS1通过外泌体靶向miR-342-3p并诱导M2极化促进鼻咽癌进展。

LncRNA TP73-AS1 promotes nasopharyngeal carcinoma progression through targeting miR-342-3p and M2 polarization via exosomes.

作者信息

Yao Hongchao, Tian Linli, Yan Bingrui, Yang Like, Li Yushan

机构信息

Department of Otolaryngology Head and Neck Surgery, The Second Affiliated Hospital of Harbin Medical University, No. 246 Xue Fu Road, Harbin, 150086, China.

出版信息

Cancer Cell Int. 2022 Jan 10;22(1):16. doi: 10.1186/s12935-021-02418-5.

Abstract

BACKGROUND

Nasopharyngeal carcinoma (NPC) is a deadly cancer, mainly presenting in southeast and east Asia. Long noncoding RNAs (lncRNAs) play essential roles in cancer progression. Exosomes are critical for intercellular communication. Thus, the aim of this study was to identify the functional lncRNAs in NPC and its relevant mechanisms.

METHODS

Data from public databases were utilized to screen for functional lncRNAs in NPC. Functional and mechanical experiments were performed to determine the role of lncRNAs in NPC and its relative molecular mechanisms. Exosomes derived from NPC cells were isolated to determine their function in tumor-associated macrophages.

RESULTS

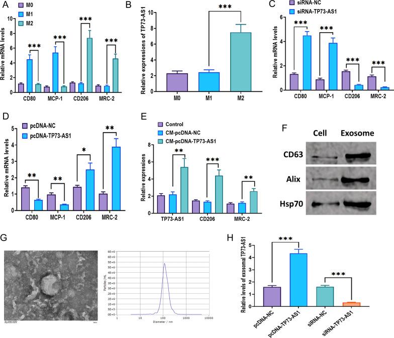
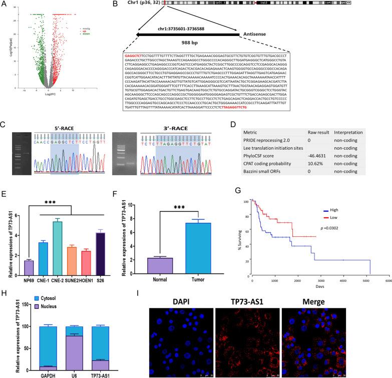
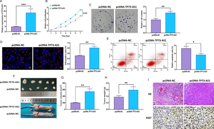
LncRNA TP73-AS1 was increased in NPC cells and tissues and was associated with a poor prognosis. TP73-AS1 overexpression promoted proliferation, colony formation, and DNA synthesis of NPC cells while TP73-AS1 knockdown showed opposite roles. TP73-AS1 could directly bind with miR-342-3p. MiR-342-3p overexpression attenuated the effect of TP73-AS1 in NPC cells. Furthermore, TP73-AS1 was transferred by exosomes to promote M2 polarization of macrophages. Lastly, exosomal TP73-AS1 enhanced the motility and tube formation of macrophages.

CONCLUSIONS

Together, this study suggests that TP73-AS1 promotes NPC progression through targeting miR-342-3p and exosome-based communication with macrophages and that TP73-AS1 might be an emerging biomarker for NPC.

摘要

背景

鼻咽癌(NPC)是一种致命癌症,主要出现在东南亚和东亚地区。长链非编码RNA(lncRNA)在癌症进展中发挥着重要作用。外泌体对细胞间通讯至关重要。因此,本研究旨在鉴定鼻咽癌中具有功能的lncRNA及其相关机制。

方法

利用公共数据库的数据筛选鼻咽癌中具有功能的lncRNA。进行功能和机制实验以确定lncRNA在鼻咽癌中的作用及其相关分子机制。分离源自鼻咽癌细胞的外泌体,以确定它们在肿瘤相关巨噬细胞中的功能。

结果

lncRNA TP73-AS1在鼻咽癌细胞和组织中表达增加,且与预后不良相关。TP73-AS1过表达促进鼻咽癌细胞的增殖、集落形成和DNA合成,而TP73-AS1敲低则显示出相反的作用。TP73-AS1可直接与miR-342-3p结合。miR-342-3p过表达减弱了TP73-AS1在鼻咽癌细胞中的作用。此外,TP73-AS1通过外泌体转移以促进巨噬细胞的M2极化。最后,外泌体中的TP73-AS1增强了巨噬细胞的迁移能力和成管能力。

结论

总之,本研究表明TP73-AS1通过靶向miR-342-3p以及基于外泌体与巨噬细胞进行通讯来促进鼻咽癌进展,并且TP73-AS1可能是一种新出现的鼻咽癌生物标志物。

https://cdn.ncbi.nlm.nih.gov/pmc/blobs/ab3f/8751349/f58cce5afeed/12935_2021_2418_Fig1_HTML.jpg

文献AI研究员

20分钟写一篇综述,助力文献阅读效率提升50倍。

立即体验

用中文搜PubMed

大模型驱动的PubMed中文搜索引擎

马上搜索

文档翻译

学术文献翻译模型,支持多种主流文档格式。

立即体验