Suppr超能文献

金黄色葡萄球菌(S. aureus)对纤维蛋白(原)的黏附作用可促进宿主的抗菌反应,并抑制腹腔感染后微生物的传播。

Fibrin(ogen) engagement of S. aureus promotes the host antimicrobial response and suppression of microbe dissemination following peritoneal infection.

机构信息

Department of Pathology and Laboratory Medicine, UNC Blood Research Center, Lineberger Comprehensive Cancer Center, University of North Carolina at Chapel Hill, Chapel Hill, North Carolina, United States of America.

Division of Experimental Hematology, Cincinnati Children's Hospital Medical Center and University of Cincinnati School of Medicine, Cincinnati, Ohio, United States of America.

出版信息

PLoS Pathog. 2022 Jan 18;18(1):e1010227. doi: 10.1371/journal.ppat.1010227. eCollection 2022 Jan.

Abstract

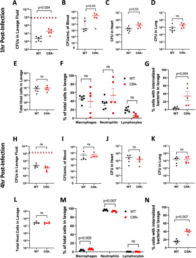
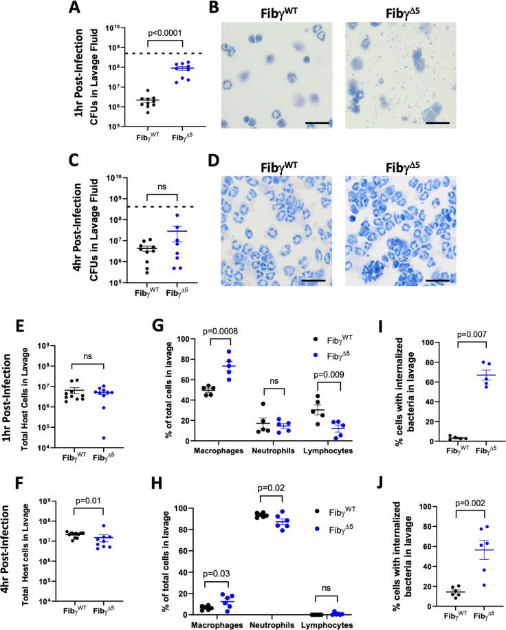
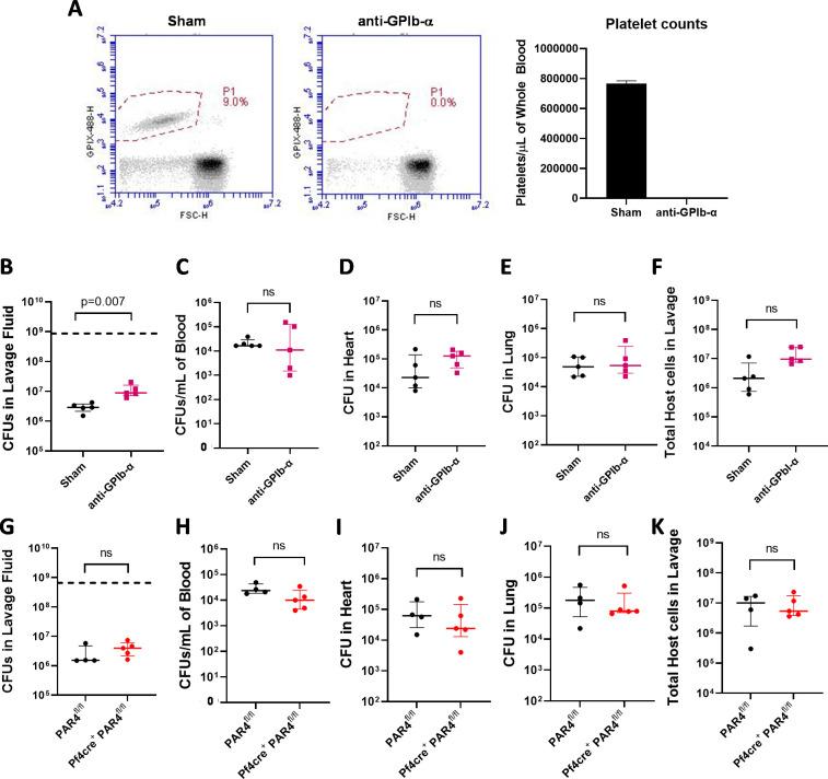
The blood-clotting protein fibrin(ogen) plays a critical role in host defense against invading pathogens, particularly against peritoneal infection by the Gram-positive microbe Staphylococcus aureus. Here, we tested the hypothesis that direct binding between fibrin(ogen) and S. aureus is a component of the primary host antimicrobial response mechanism and prevention of secondary microbe dissemination from the peritoneal cavity. To establish a model system, we showed that fibrinogen isolated from FibγΔ5 mice, which express a mutant form lacking the final 5 amino acids of the fibrinogen γ chain (termed fibrinogenγΔ5), did not support S. aureus adherence when immobilized and clumping when in suspension. In contrast, purified wildtype fibrinogen supported robust adhesion and clumping that was largely dependent on S. aureus expression of the receptor clumping factor A (ClfA). Following peritoneal infection with S. aureus USA300, FibγΔ5 mice displayed worse survival compared to WT mice coupled to reduced bacterial killing within the peritoneal cavity and increased dissemination of the microbes into circulation and distant organs. The failure of acute bacterial killing, but not enhanced dissemination, was partially recapitulated by mice infected with S. aureus USA300 lacking ClfA. Fibrin polymer formation and coagulation transglutaminase Factor XIII each contributed to killing of the microbes within the peritoneal cavity, but only elimination of polymer formation enhanced systemic dissemination. Host macrophage depletion or selective elimination of the fibrin(ogen) β2-integrin binding motif both compromised local bacterial killing and enhanced S. aureus systemic dissemination, suggesting fibrin polymer formation in and of itself was not sufficient to retain S. aureus within the peritoneal cavity. Collectively, these findings suggest that following peritoneal infection, the binding of S. aureus to stabilized fibrin matrices promotes a local, macrophage-mediated antimicrobial response essential for prevention of microbe dissemination and downstream host mortality.

摘要

纤维蛋白原(fibrinogen)是一种凝血蛋白,在宿主防御入侵病原体方面起着关键作用,特别是针对革兰氏阳性细菌金黄色葡萄球菌(Staphylococcus aureus)引起的腹膜感染。在这里,我们检验了一个假说,即纤维蛋白原与金黄色葡萄球菌的直接结合是宿主初始抗菌反应机制的一个组成部分,可防止微生物从腹腔内进一步扩散。为了建立一个模型系统,我们表明,在纤维蛋白原γ链的最后 5 个氨基酸缺失的突变形式(称为纤维蛋白原γΔ5)的 FibγΔ5 小鼠中分离出的纤维蛋白原,当固定化时不支持金黄色葡萄球菌的黏附,当悬浮时也不会聚集。相比之下,纯化的野生型纤维蛋白原则支持强烈的黏附和聚集,这主要依赖于金黄色葡萄球菌表达的受体凝聚因子 A(ClfA)。在金黄色葡萄球菌 USA300 感染腹膜后,与 WT 小鼠相比,FibγΔ5 小鼠的存活率更差,这与腹腔内细菌杀伤减少和微生物向循环和远处器官扩散增加有关。急性细菌杀伤失败,但微生物扩散增强部分由缺乏 ClfA 的金黄色葡萄球菌 USA300 感染的小鼠重现。纤维蛋白聚合物形成和凝血转谷氨酰胺酶因子 XIII 均有助于腹腔内微生物的杀伤,但只有消除聚合物形成才能增强系统性扩散。宿主巨噬细胞耗竭或纤维蛋白原β2-整合素结合基序的选择性消除均会损害局部细菌杀伤并增强金黄色葡萄球菌的系统性扩散,这表明纤维蛋白聚合物的形成本身不足以将金黄色葡萄球菌保留在腹腔内。总之,这些发现表明,在腹膜感染后,金黄色葡萄球菌与稳定的纤维基质结合可促进局部的巨噬细胞介导的抗菌反应,这对于防止微生物扩散和下游宿主死亡至关重要。

https://cdn.ncbi.nlm.nih.gov/pmc/blobs/df81/8797238/844d2c7516f5/ppat.1010227.g001.jpg

文献AI研究员

20分钟写一篇综述,助力文献阅读效率提升50倍。

立即体验

用中文搜PubMed

大模型驱动的PubMed中文搜索引擎

马上搜索

文档翻译

学术文献翻译模型,支持多种主流文档格式。

立即体验