Suppr超能文献

活性氧物种通过外泌体 miR-155-5p/PD-L1 途径重塑巨噬细胞以抑制抗肿瘤免疫反应。

Reactive oxygen species reprogram macrophages to suppress antitumor immune response through the exosomal miR-155-5p/PD-L1 pathway.

机构信息

Department of Pathology, Anatomy & Cell Biology, Sidney Kimmel Cancer Center, Thomas Jefferson University, Philadelphia, USA.

Department of Otorhinolaryngology-Head and Neck Surgery, The First Affiliated Hospital of Xi'an Jiaotong University, Xi'an, Shaanxi, 710061, P. R. China.

出版信息

J Exp Clin Cancer Res. 2022 Jan 27;41(1):41. doi: 10.1186/s13046-022-02244-1.

Abstract

BACKGROUND

Cancer cells have an imbalance in oxidation-reduction (redox) homeostasis. Understanding the precise mechanisms and the impact of the altered redox microenvironment on the immunologic reaction to tumors is limited.

METHODS

We isolated exosomes from ovarian cancer cells through ultracentrifuge and characterized by Western-blots and Nanoparticle Tracking Analysis. 2D, 3D-coculture tumor model, and 3D live cell imaging were used to study the interactions between tumor cells, macrophages and CD3 T cells in vitro. The role of exosomal miR-155-5p in tumor growth was evaluated in xenograft nude mice models and immune-competent mice models. Flow cytometry and flow sorting were used to determine the expression levels of miR-155-5p and PD-L1 in ascites and splenic macrophages, and the percentages of CD3 T cells subpopulations.

RESULTS

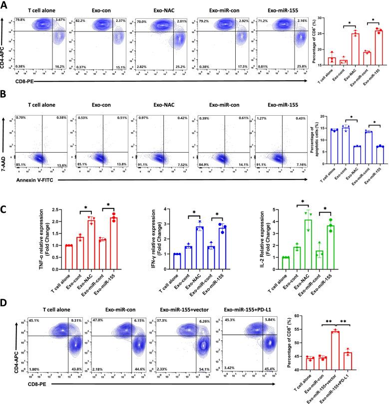
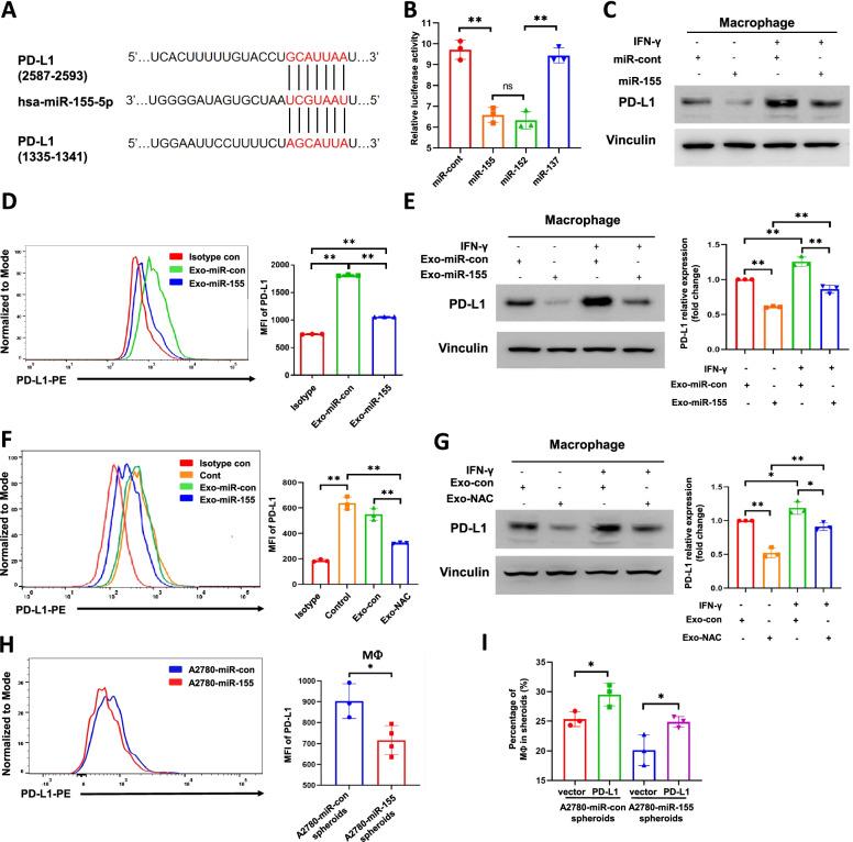
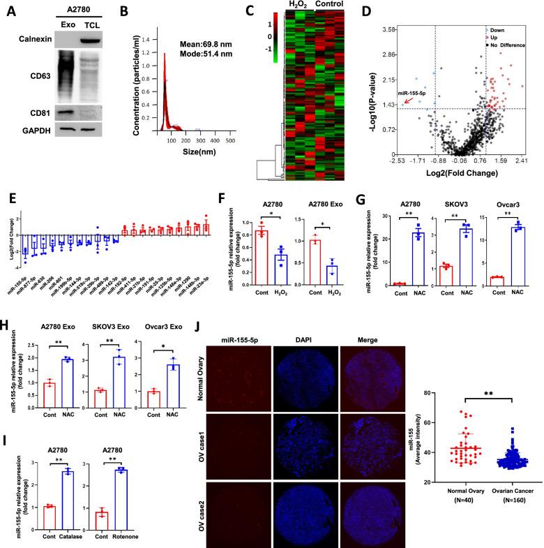
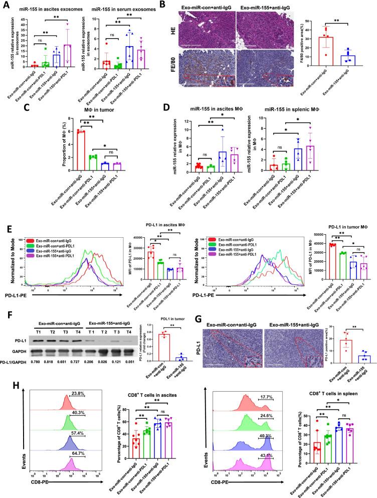
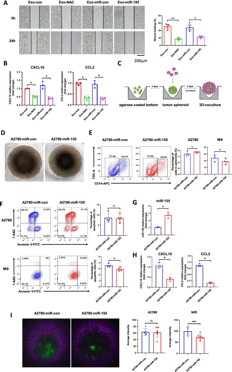
The elevation of reactive oxygen species (ROS) greatly downregulated exosomal miR-155-5p expression in tumor cells. Neutralization of ROS with N-acetyl-L-cysteine (NAC) increased the levels of miR-155-5p in tumor exosomes that were taken up by macrophages, leading to reduction of macrophage migration and tumor spheroid infiltration. We further found that programmed death ligand 1 (PD-L1) is a functional target of miR-155-5p. Co-culture of macrophages pre-treated with NAC-derived tumor exosomes or exosomal miR-155-5p with T-lymphocytes leading to an increased percentage of CD8 T-lymphocyte and a decreased CD3 T cell apoptosis through PD-L1 downregulation. Tumor growth in nude mice was delayed by treatment with NAC-derived tumor exosomes. Delivery of tumor exo-miR-155-5p in immune-intact mice suppressed ovarian cancer progression and macrophage infiltration, and activated CD8 T cell function. It is of note that exo-miR-155-5p inhibited tumor growth more potently than the PD-L1 antibody, suggesting that in addition to PD-L1, other pathways may also be targeted by this approach.

CONCLUSIONS

Our findings demonstrate a novel mechanism, ROS-induced down-regulation of miR-155-5p, by which tumors modulate the microenvironment that favors tumor growth. Understanding of the negative impact of ROS on the tumor immune response will improve current therapeutic strategies. Targeting miR-155-5p can be an alternative approach to prevent formation of an immunosuppressive TME through downregulation of PD-L1 and other immunosuppressive factors.

摘要

背景

癌细胞的氧化还原(redox)稳态失衡。目前对于肿瘤免疫反应中,这种改变的氧化还原微环境的具体机制及其影响还知之甚少。

方法

我们通过超速离心从卵巢癌细胞中分离出外泌体,并通过 Western blot 和纳米颗粒跟踪分析进行鉴定。二维、三维共培养肿瘤模型和三维活细胞成像用于研究体外肿瘤细胞、巨噬细胞和 CD3 T 细胞之间的相互作用。在异种移植裸鼠模型和免疫活性小鼠模型中评估外泌体 miR-155-5p 在肿瘤生长中的作用。使用流式细胞术和流式细胞分选来确定腹水中和脾巨噬细胞中 miR-155-5p 和 PD-L1 的表达水平,以及 CD3 T 细胞亚群的百分比。

结果

活性氧(ROS)的升高极大地下调了肿瘤细胞中外泌体 miR-155-5p 的表达。用 N-乙酰-L-半胱氨酸(NAC)中和 ROS 会增加被巨噬细胞摄取的肿瘤外泌体中的 miR-155-5p 水平,从而减少巨噬细胞迁移和肿瘤球体浸润。我们进一步发现程序性死亡配体 1(PD-L1)是 miR-155-5p 的功能靶标。用 NAC 衍生的肿瘤外泌体或外泌体 miR-155-5p 预处理巨噬细胞后与 T 淋巴细胞共培养,通过下调 PD-L1,导致 CD8 T 淋巴细胞的百分比增加和 CD3 T 细胞凋亡减少。用 NAC 衍生的肿瘤外泌体处理裸鼠可延迟肿瘤生长。在免疫完整的小鼠中递送肿瘤外泌体 miR-155-5p 可抑制卵巢癌进展和巨噬细胞浸润,并激活 CD8 T 细胞功能。值得注意的是,外泌体 miR-155-5p 抑制肿瘤生长的作用比 PD-L1 抗体更强,这表明除了 PD-L1 之外,该方法还可能靶向其他途径。

结论

我们的研究结果表明了一种新的机制,即 ROS 诱导的 miR-155-5p 下调,肿瘤通过这种机制调节有利于肿瘤生长的微环境。了解 ROS 对肿瘤免疫反应的负面影响将改善当前的治疗策略。靶向 miR-155-5p 可能是一种通过下调 PD-L1 和其他免疫抑制因子来防止形成免疫抑制性 TME 的替代方法。

https://cdn.ncbi.nlm.nih.gov/pmc/blobs/63d4/8793215/ae9d50d4c7b8/13046_2022_2244_Fig1_HTML.jpg

文献AI研究员

20分钟写一篇综述,助力文献阅读效率提升50倍。

立即体验

用中文搜PubMed

大模型驱动的PubMed中文搜索引擎

马上搜索

文档翻译

学术文献翻译模型,支持多种主流文档格式。

立即体验