Suppr超能文献

柚皮素调节 FKBP4/NR3C1/NRF2 轴在乳腺癌的自噬和增殖以及树突状细胞的分化和成熟中的作用。

Naringenin Regulates FKBP4/NR3C1/NRF2 Axis in Autophagy and Proliferation of Breast Cancer and Differentiation and Maturation of Dendritic Cell.

机构信息

Cancer Center, Department of Radiation Oncology, Zhejiang Provincial People's Hospital, Affiliated People's Hospital, Hangzhou Medical College, Hangzhou, China.

Surgical Intensive Care Unit, First Affiliated Hospital, Zhejiang University, Hangzhou, China.

出版信息

Front Immunol. 2022 Jan 11;12:745111. doi: 10.3389/fimmu.2021.745111. eCollection 2021.

Abstract

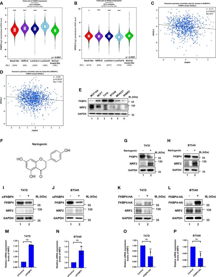
NRF2 is an important regulatory transcription factor involved in tumor immunity and tumorigenesis. In this study, we firstly identified that FKBP4/NR3C1 axis was a novel negative regulator of NRF2 in human breast cancer (BC) cells. The effect of FKBP4 appeared to be at protein level of NRF2 since it could not suppress the expression of NRF2 at mRNA level. Bioinformatics analysis and experiments further demonstrated that FKBP4 regulated NRF2 regulating nuclear translocation of NR3C1. We then reported that naringenin, a flavonoid, widely distributed in citrus and tomato, could suppress autophagy and proliferation of BC cells through FKBP4/NR3C1/NRF2 signaling pathway and . Naringenin was also found to promote dendritic cell (DC) differentiation and maturation through FKBP4/NR3C1/NRF2 axis. Therefore, our study found that naringenin could induce inhibition of autophagy and cell proliferation in BC cells and enhance DC differentiation and maturation, at least in part, though regulation of FKBP4/NR3C1/NRF2 signaling pathway. Identification of FKBP4/NR3C1/NRF2 axis would provide insights for novel anti-tumor strategy against BC among tumor microenvironment.

摘要

NRF2 是一种重要的调节转录因子,参与肿瘤免疫和肿瘤发生。在这项研究中,我们首先鉴定出 FKBP4/NR3C1 轴是人类乳腺癌 (BC) 细胞中 NRF2 的一个新的负调控因子。FKBP4 的作用似乎在 NRF2 的蛋白水平上,因为它不能抑制 NRF2 在 mRNA 水平上的表达。生物信息学分析和实验进一步表明,FKBP4 调节 NRF2 调节核转位的 NR3C1。然后我们报道,柚皮素,一种广泛存在于柑橘和番茄中的类黄酮,可通过 FKBP4/NR3C1/NRF2 信号通路抑制 BC 细胞的自噬和增殖。我们还发现柚皮素可通过 FKBP4/NR3C1/NRF2 轴促进树突状细胞 (DC) 的分化和成熟。因此,我们的研究发现,柚皮素可通过调节 FKBP4/NR3C1/NRF2 信号通路,诱导 BC 细胞自噬和增殖抑制,并增强 DC 分化和成熟,至少部分如此。鉴定 FKBP4/NR3C1/NRF2 轴将为肿瘤微环境中的新型抗乳腺癌抗肿瘤策略提供新的思路。

https://cdn.ncbi.nlm.nih.gov/pmc/blobs/9166/8786807/5998128ca537/fimmu-12-745111-g001.jpg

文献AI研究员

20分钟写一篇综述,助力文献阅读效率提升50倍。

立即体验

用中文搜PubMed

大模型驱动的PubMed中文搜索引擎

马上搜索

文档翻译

学术文献翻译模型,支持多种主流文档格式。

立即体验