Suppr超能文献

线粒体呼吸链功能障碍改变内质网固醇感知和甲羟戊酸途径活性。

Mitochondrial respiratory chain dysfunction alters ER sterol sensing and mevalonate pathway activity.

机构信息

Nestlé Institute of Health Sciences, Nestlé Research, Société des Produits Nestlé S.A., Lausanne, Switzerland; Institute of Bioengineering, Life Science Faculty, Ecole Polytechnique Fédérale de Lausanne, Lausanne, Switzerland.

Nestlé Institute of Food Safety and Analytical Sciences, Nestlé Research, Société des Produits Nestlé S.A., Lausanne, Switzerland.

出版信息

J Biol Chem. 2022 Mar;298(3):101652. doi: 10.1016/j.jbc.2022.101652. Epub 2022 Jan 29.

Abstract

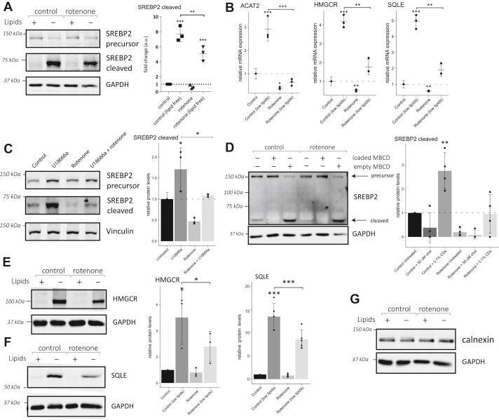
Mitochondrial dysfunction induces a strong adaptive retrograde signaling response; however, many of the downstream effectors of this response remain to be discovered. Here, we studied the shared transcriptional responses to three different mitochondrial respiratory chain inhibitors in human primary skin fibroblasts using QuantSeq 3'-RNA-sequencing. We found that genes involved in the mevalonate pathway were concurrently downregulated, irrespective of the respiratory chain complex affected. Targeted metabolomics demonstrated that impaired mitochondrial respiration at any of the three affected complexes also had functional consequences on the mevalonate pathway, reducing levels of cholesterol precursor metabolites. A deeper study of complex I inhibition showed a reduced activity of endoplasmic reticulum-bound sterol-sensing enzymes through impaired processing of the transcription factor Sterol Regulatory Element-Binding Protein 2 and accelerated degradation of the endoplasmic reticulum cholesterol-sensors squalene epoxidase and HMG-CoA reductase. These adaptations of mevalonate pathway activity affected neither total intracellular cholesterol levels nor the cellular free (nonesterified) cholesterol pool. Finally, measurement of intracellular cholesterol using the fluorescent cholesterol binding dye filipin revealed that complex I inhibition elevated cholesterol on intracellular compartments. Taken together, our study shows that mitochondrial respiratory chain dysfunction elevates intracellular free cholesterol levels and therefore attenuates the expression of mevalonate pathway enzymes, which lowers endogenous cholesterol biosynthesis, disrupting the metabolic output of the mevalonate pathway. We conclude that intracellular disturbances in cholesterol homeostasis may alter systemic cholesterol management in diseases associated with declining mitochondrial function.

摘要

线粒体功能障碍会引发强烈的适应性逆行信号反应;然而,这种反应的许多下游效应物仍有待发现。在这里,我们使用 QuantSeq 3'-RNA 测序研究了三种不同的线粒体呼吸链抑制剂在人原代皮肤成纤维细胞中的共同转录反应。我们发现,无论受影响的呼吸链复合物如何,参与甲羟戊酸途径的基因都同时下调。靶向代谢组学表明,任何三个受影响的复合物中的线粒体呼吸受损也会对甲羟戊酸途径产生功能影响,降低胆固醇前体代谢物的水平。对复合物 I 抑制的更深入研究表明,内质网结合固醇感应酶的活性降低,这是由于转录因子固醇调节元件结合蛋白 2 的加工受损以及内质网胆固醇传感器鲨烯环氧化酶和 HMG-CoA 还原酶的降解加速。这些甲羟戊酸途径活性的适应性改变既不影响细胞内总胆固醇水平,也不影响细胞内游离(非酯化)胆固醇池。最后,使用荧光胆固醇结合染料 filipin 测量细胞内胆固醇表明,复合物 I 抑制会增加细胞内隔室中的胆固醇。总之,我们的研究表明,线粒体呼吸链功能障碍会升高细胞内游离胆固醇水平,从而降低甲羟戊酸途径酶的表达,从而降低内源性胆固醇生物合成,扰乱甲羟戊酸途径的代谢产物。我们得出结论,胆固醇动态平衡的细胞内紊乱可能会改变与线粒体功能下降相关的疾病中的全身胆固醇管理。

https://cdn.ncbi.nlm.nih.gov/pmc/blobs/278a/8892029/9c88998f7485/gr1.jpg

文献AI研究员

20分钟写一篇综述,助力文献阅读效率提升50倍。

立即体验

用中文搜PubMed

大模型驱动的PubMed中文搜索引擎

马上搜索

文档翻译

学术文献翻译模型,支持多种主流文档格式。

立即体验