Suppr超能文献

SIX1 将肌源性转录因子重新编程以维持横纹肌肉瘤的未分化状态。

SIX1 reprograms myogenic transcription factors to maintain the rhabdomyosarcoma undifferentiated state.

机构信息

Department of Pharmacology, University of Colorado Anschutz Medical Campus (UC-AMC), Aurora, CO, USA; Pharmacology Graduate Program, UC-AMC, Aurora, CO, USA.

Department of Pharmacology, University of Colorado Anschutz Medical Campus (UC-AMC), Aurora, CO, USA; University of Colorado Cancer Center, UC-AMC, Aurora, CO, USA.

出版信息

Cell Rep. 2022 Feb 1;38(5):110323. doi: 10.1016/j.celrep.2022.110323.

Abstract

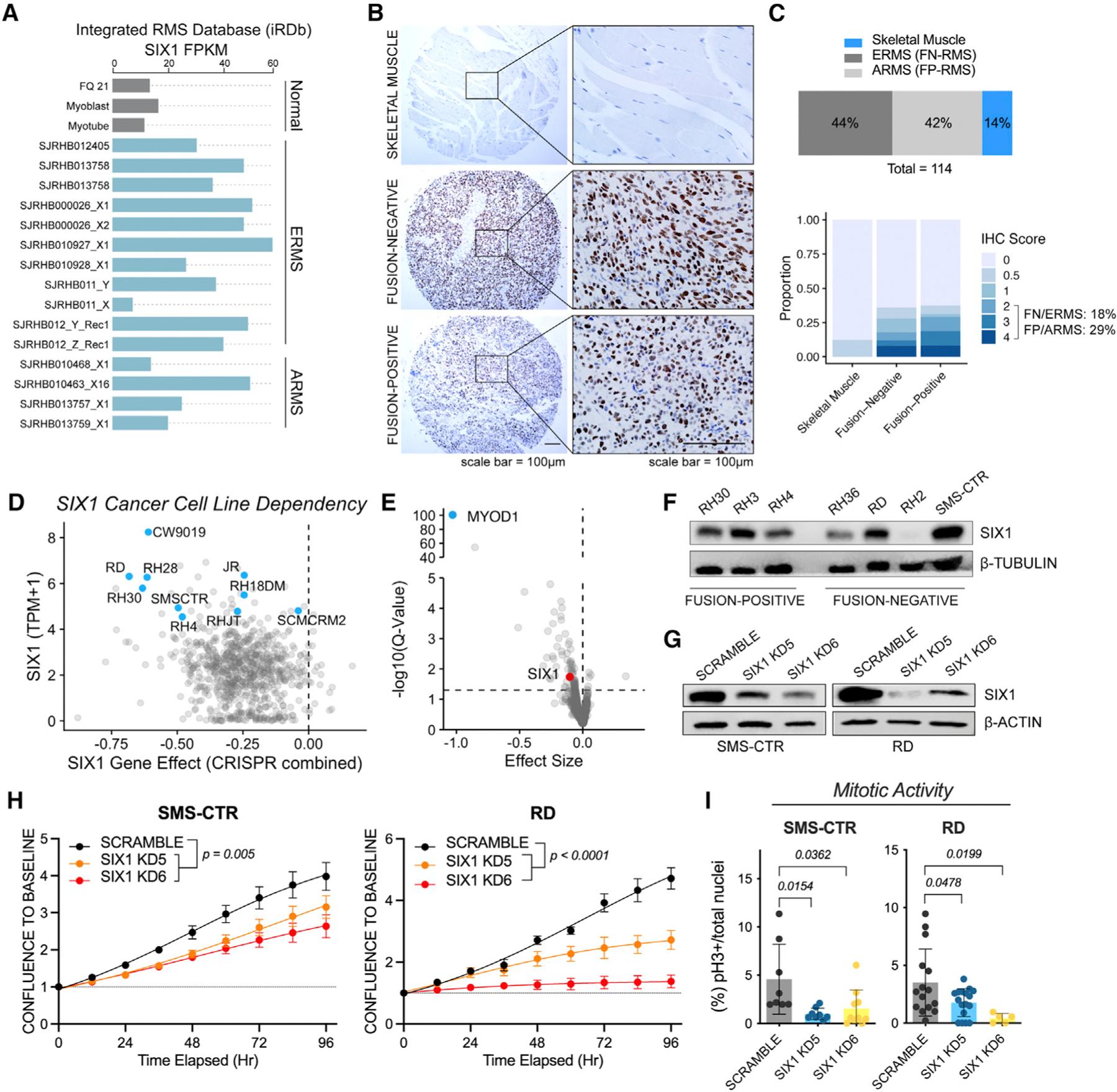
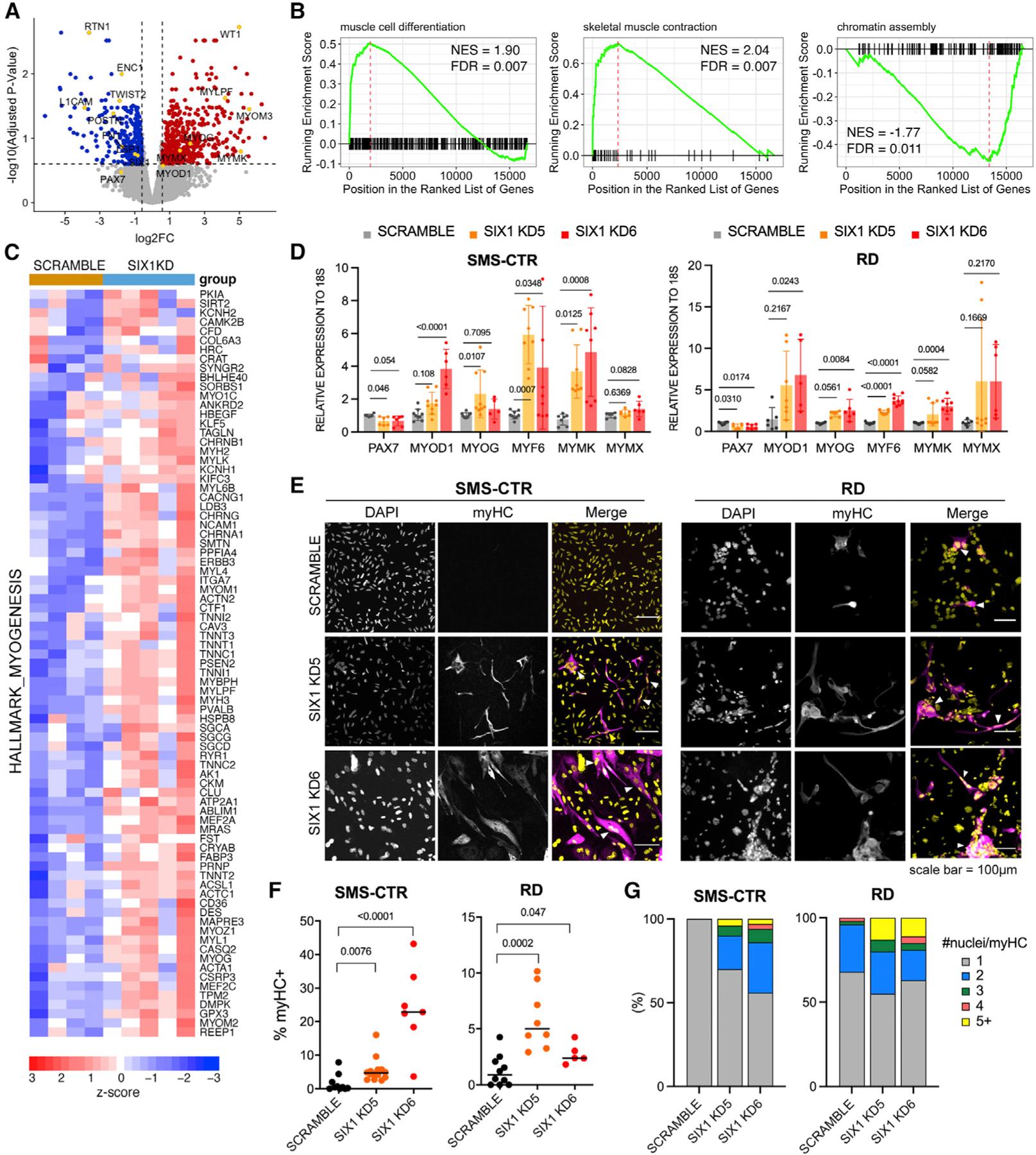
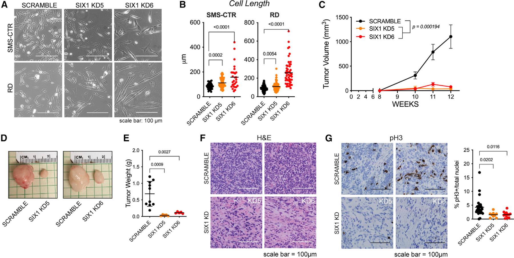
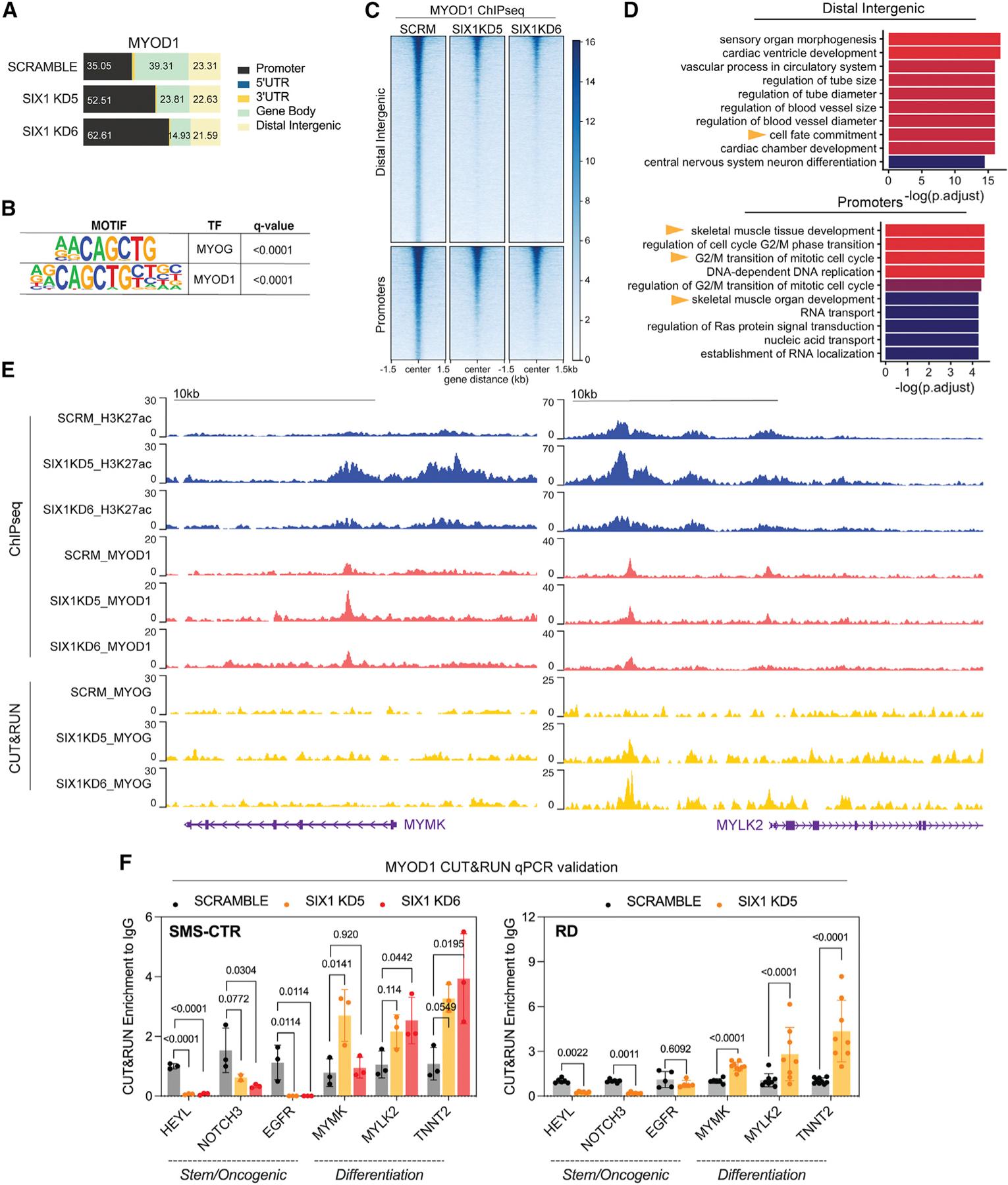
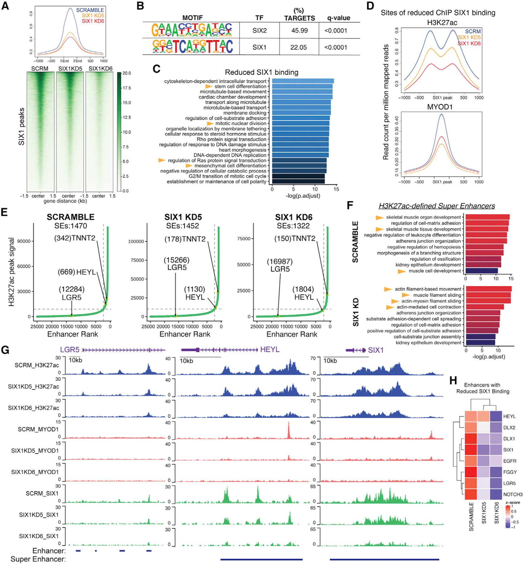
Rhabdomyosarcoma (RMS) is a pediatric muscle sarcoma characterized by expression of the myogenic lineage transcription factors (TFs) MYOD1 and MYOG. Despite high expression of these TFs, RMS cells fail to terminally differentiate, suggesting the presence of factors that alter their functions. Here, we demonstrate that the developmental TF SIX1 is highly expressed in RMS and critical for maintaining a muscle progenitor-like state. SIX1 loss induces differentiation of RMS cells into myotube-like cells and impedes tumor growth in vivo. We show that SIX1 maintains the RMS undifferentiated state by controlling enhancer activity and MYOD1 occupancy at loci more permissive to tumor growth over muscle differentiation. Finally, we demonstrate that a gene signature derived from SIX1 loss correlates with differentiation status and predicts RMS progression in human disease. Our findings demonstrate a master regulatory role of SIX1 in repression of RMS differentiation via genome-wide alterations in MYOD1 and MYOG-mediated transcription.

摘要

横纹肌肉瘤(RMS)是一种小儿肌肉肉瘤,其特征是表达肌源性谱系转录因子(TFs)MYOD1 和 MYOG。尽管这些 TFs 表达水平很高,但 RMS 细胞未能终末分化,这表明存在改变其功能的因素。在这里,我们证明发育 TF SIX1 在 RMS 中高度表达,对于维持肌肉祖细胞样状态至关重要。SIX1 的缺失诱导 RMS 细胞分化为肌管样细胞,并阻碍体内肿瘤的生长。我们表明,SIX1 通过控制增强子活性和 MYOD1 占据对肿瘤生长更有利的位置,来维持 RMS 未分化状态,而不是肌肉分化。最后,我们证明源自 SIX1 缺失的基因特征与分化状态相关,并预测人类疾病中 RMS 的进展。我们的研究结果表明,SIX1 通过在 MYOD1 和 MYOG 介导的转录中进行全基因组改变,在抑制 RMS 分化方面发挥主要调节作用。

https://cdn.ncbi.nlm.nih.gov/pmc/blobs/6f45/8917510/8ea76100a293/nihms-1776716-f0002.jpg

文献AI研究员

20分钟写一篇综述,助力文献阅读效率提升50倍。

立即体验

用中文搜PubMed

大模型驱动的PubMed中文搜索引擎

马上搜索

文档翻译

学术文献翻译模型,支持多种主流文档格式。

立即体验