Suppr超能文献

过表达导致超级增强子和 MYC 结合位点的染色质相互作用增加。

overexpression leads to increased chromatin interactions at super-enhancers and MYC binding sites.

机构信息

School of Biological Sciences, Nanyang Technological University, Singapore 637551.

Cancer Science Institute of Singapore, National University of Singapore, Singapore 117599.

出版信息

Genome Res. 2022 Apr;32(4):629-642. doi: 10.1101/gr.276313.121. Epub 2022 Feb 3.

Abstract

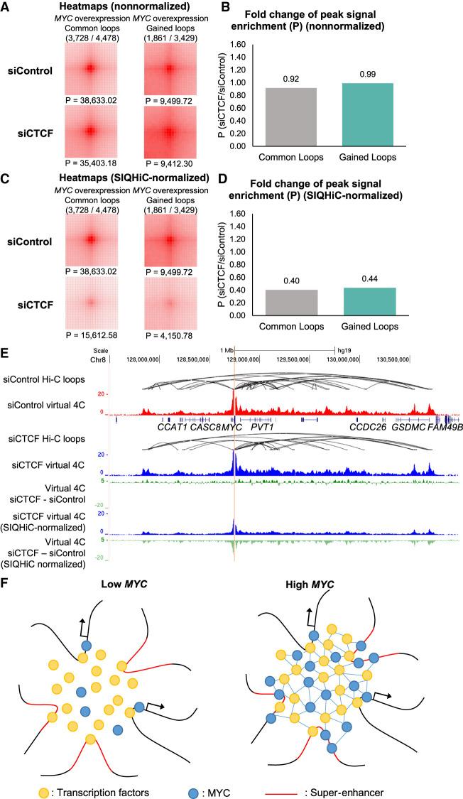
The oncogene encodes for the MYC protein and is frequently dysregulated across multiple cancer cell types, making it an attractive target for cancer therapy. overexpression leads to MYC binding at active enhancers, resulting in a global transcriptional amplification of active genes. Because super-enhancers are frequently dysregulated in cancer, we hypothesized that MYC preferentially invades into super-enhancers and alters the cancer genome organization. To that end, we performed ChIP-seq, RNA-seq, circular chromosome conformation capture (4C-seq), and Spike-in Quantitative Hi-C (SIQHiC) on the U2OS osteosarcoma cell line with tetracycline-inducible overexpression in U2OS cells modulated histone acetylation and increased MYC binding at super-enhancers. SIQHiC analysis revealed increased global chromatin contact frequency, particularly at chromatin interactions connecting MYC binding sites at promoters and enhancers. Immunofluorescence staining showed that MYC molecules formed punctate foci at these transcriptionally active domains after overexpression. These results demonstrate the accumulation of overexpressed MYC at promoter-enhancer hubs and suggest that MYC invades into enhancers through spatial proximity. At the same time, the increased protein-protein interactions may strengthen these chromatin interactions to increase chromatin contact frequency. siRNA knockdown in -overexpressed U2OS cells demonstrated that removal of architectural proteins can disperse MYC and abrogate the increase in chromatin contacts. By elucidating the chromatin landscape of MYC-driven cancers, we can potentially target MYC-associated chromatin interactions for cancer therapy.

摘要

癌基因编码 MYC 蛋白,在多种癌细胞类型中经常失调,使其成为癌症治疗的一个有吸引力的靶点。过表达导致 MYC 与活性增强子结合,导致活性基因的全局转录扩增。由于超级增强子在癌症中经常失调,我们假设 MYC 优先侵入超级增强子并改变癌症基因组的组织。为此,我们对 U2OS 骨肉瘤细胞系进行了 ChIP-seq、RNA-seq、圆形染色体构象捕获(4C-seq)和 Spike-in Quantitative Hi-C(SIQHiC)实验,在 U2OS 细胞中,四环素诱导的过表达可调节组蛋白乙酰化并增加超级增强子上的 MYC 结合。SIQHiC 分析显示全局染色质接触频率增加,特别是在连接启动子和增强子上 MYC 结合位点的染色质相互作用处。免疫荧光染色显示,过表达后,MYC 分子在这些转录活跃区域形成点状焦点。这些结果表明,过表达的 MYC 在启动子-增强子枢纽处积累,并表明 MYC 通过空间接近侵入增强子。同时,增加的蛋白质-蛋白质相互作用可能会增强这些染色质相互作用,从而增加染色质接触频率。在 -过表达的 U2OS 细胞中,siRNA 敲低表明,去除结构蛋白可以分散 MYC 并消除染色质接触的增加。通过阐明 MYC 驱动的癌症的染色质图谱,我们可以潜在地针对与 MYC 相关的染色质相互作用进行癌症治疗。

https://cdn.ncbi.nlm.nih.gov/pmc/blobs/2eb0/8997345/9df5b769ca4f/629f01.jpg

文献AI研究员

20分钟写一篇综述,助力文献阅读效率提升50倍。

立即体验

用中文搜PubMed

大模型驱动的PubMed中文搜索引擎

马上搜索

文档翻译

学术文献翻译模型,支持多种主流文档格式。

立即体验