Suppr超能文献

西洛他唑改善链脲佐菌素诱导的I型糖尿病大鼠的周围神经病理性疼痛。

Cilostazol Ameliorates Peripheral Neuropathic Pain in Streptozotocin-Induced Type I Diabetic Rats.

作者信息

Cheng Kuang-I, Wang Hung-Chen, Tseng Kuang-Yi, Wang Yi-Hsuan, Chang Chung-Yu, Chen Yi-Jing, Lai Chung-Sheng, Chen Dar-Ren, Chang Lin-Li

机构信息

Department of Anesthesiology, Kaohsiung Medical University Hospital, Kaohsiung, Taiwan.

Graduate Institute of Clinical Medicine, College of Medicine, Kaohsiung Medical University, Kaohsiung, Taiwan.

出版信息

Front Pharmacol. 2022 Jan 18;12:771271. doi: 10.3389/fphar.2021.771271. eCollection 2021.

Abstract

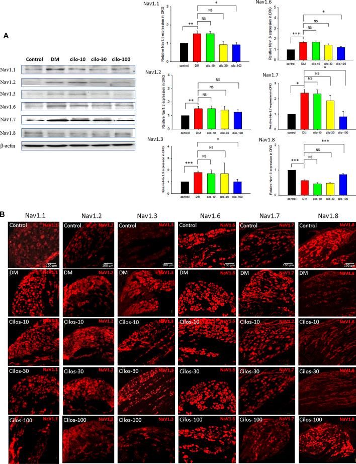
Cilostazol is an antiplatelet agent with vasodilating, endothelial function restoration, and anti-inflammatory effects. This study aims to investigate the efficacy of oral cilostazol for preventing the development of diabetic peripheral neuropathy (DPN). Ninety adult male Sprague-Dawley rats were divided into five groups: 1) naïve (control); 2) diabetic (DM); 3) DM receiving 10 mg/kg cilostazol (cilo-10); 4) DM receiving 30 mg/kg cilostazol (cilo-30); and 5) DM receiving 100 mg/kg cilostazol (cilo-100). Hindpaw responses to thermal and mechanical stimuli were measured. Activation of microglia and astrocytes in the spinal dorsal horn (SDH) and expression of NaVs in the dorsal root ganglia (DRG) were examined with Western blots and immunofluorescence. DM rats displayed decreased withdrawal thresholds to mechanical stimuli (mechanical allodynia) and blunted responses to thermal stimuli. In addition, the expression of microglia increased, but astrocytes were reduced in the SDH. Upregulation of Nav -1.1, 1.2, -1.3, -1.6, and -1.7 and downregulation of Nav-1.8 were observed in the DRG. The DM rats receiving cilostazol all returned DM-induced decrease in withdrawal threshold to mechanical stimuli and attenuated neuropathic pain. Additionally, all cilostazol treatments suppressed the level of activated microglial cells and ameliorated the DM-induced decline in astrocyte expression levels in the SDH. However, only the rats treated with cilo-100 demonstrated significant improvements to the aberrant NaV expression in the DRG. Oral cilostazol can blunt the responses of mechanical allodynia and has the potential to treat diabetic neuropathy by attenuating NaV and glial cell dysregulation.

摘要

西洛他唑是一种具有血管舒张、内皮功能恢复和抗炎作用的抗血小板药物。本研究旨在探讨口服西洛他唑预防糖尿病周围神经病变(DPN)发生发展的疗效。将90只成年雄性Sprague-Dawley大鼠分为五组:1)正常组(对照);2)糖尿病组(DM);3)接受10mg/kg西洛他唑的糖尿病组(西洛-10);4)接受30mg/kg西洛他唑的糖尿病组(西洛-30);5)接受100mg/kg西洛他唑的糖尿病组(西洛-100)。测量后爪对热刺激和机械刺激的反应。采用蛋白质免疫印迹法和免疫荧光法检测脊髓背角(SDH)小胶质细胞和星形胶质细胞的激活情况以及背根神经节(DRG)中电压门控性钠通道(NaVs)的表达。糖尿病大鼠对机械刺激的撤足阈值降低(机械性异常性疼痛),对热刺激的反应减弱。此外,SDH中小胶质细胞表达增加,但星形胶质细胞减少。DRG中Nav-1.1、1.2、-1.3、-1.6和-1.7上调,Nav-1.8下调。接受西洛他唑治疗的糖尿病大鼠均恢复了糖尿病引起的对机械刺激撤足阈值的降低,并减轻了神经性疼痛。此外,所有西洛他唑治疗均抑制了SDH中活化小胶质细胞的水平,并改善了糖尿病引起的星形胶质细胞表达水平的下降。然而,只有接受西洛-100治疗的大鼠DRG中异常的NaV表达有显著改善。口服西洛他唑可减轻机械性异常性疼痛反应,并有可能通过减轻NaV和神经胶质细胞失调来治疗糖尿病神经病变。

https://cdn.ncbi.nlm.nih.gov/pmc/blobs/c9b5/8804339/83cd0fd96b8c/fphar-12-771271-g001.jpg

文献AI研究员

20分钟写一篇综述,助力文献阅读效率提升50倍。

立即体验

用中文搜PubMed

大模型驱动的PubMed中文搜索引擎

马上搜索

文档翻译

学术文献翻译模型,支持多种主流文档格式。

立即体验