Suppr超能文献

通过 CDK4/6 抑制在去势抵抗性前列腺癌中发挥雄激素受体的肿瘤抑制活性。

Exploiting the tumor-suppressive activity of the androgen receptor by CDK4/6 inhibition in castration-resistant prostate cancer.

机构信息

Center for Personalized Cancer Therapy, University of Massachusetts, Boston, Boston, MA 02125, USA; Department of Biology, University of Massachusetts Boston, Boston, MA 02125, USA.

Center for Personalized Cancer Therapy, University of Massachusetts, Boston, Boston, MA 02125, USA.

出版信息

Mol Ther. 2022 Apr 6;30(4):1628-1644. doi: 10.1016/j.ymthe.2022.01.039. Epub 2022 Feb 2.

Abstract

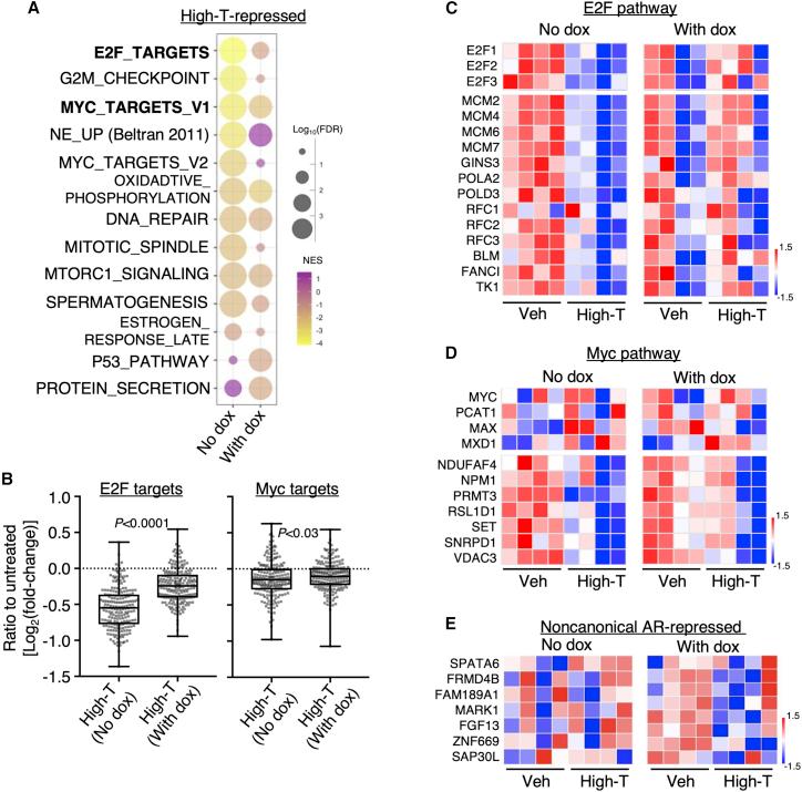
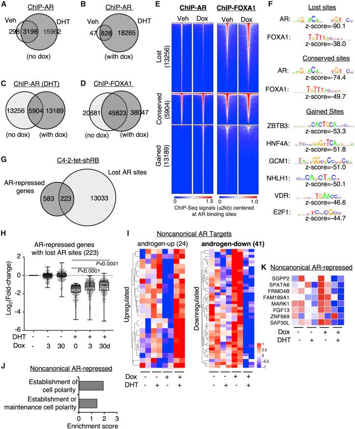
The androgen receptor (AR) plays a pivotal role in driving prostate cancer (PCa) development. However, when stimulated by high levels of androgens, AR can also function as a tumor suppressor in PCa cells. While the high-dose testosterone (high-T) treatment is currently being tested in clinical trials of castration-resistant prostate cancer (CRPC), there is still a pressing need to fully understand the underlying mechanism and thus develop treatment strategies to exploit this tumor-suppressive activity of AR. In this study, we demonstrate that retinoblastoma (Rb) family proteins play a central role in maintaining the global chromatin binding and transcriptional repression program of AR and that Rb inactivation desensitizes CRPC to the high-dose testosterone treatment in vitro and in vivo. Using a series of patient-derived xenograft (PDX) CRPC models, we further show that the efficacy of high-T treatment can be fully exploited by a CDK4/6 inhibitor, which strengthens the chromatin binding of the Rb-E2F repressor complex by blocking the hyperphosphorylation of Rb proteins. Overall, our study provides strong mechanistic and preclinical evidence on further developing clinical trials to combine high-T with CDK4/6 inhibitors in treating CRPC.

摘要

雄激素受体 (AR) 在推动前列腺癌 (PCa) 的发展中起着关键作用。然而,当受到高水平雄激素的刺激时,AR 也可以在 PCa 细胞中发挥肿瘤抑制作用。虽然高剂量睾丸酮 (高 T) 治疗目前正在进行去势抵抗性前列腺癌 (CRPC) 的临床试验,但仍迫切需要充分了解其潜在机制,从而开发利用 AR 这种肿瘤抑制活性的治疗策略。在这项研究中,我们证明了视网膜母细胞瘤 (Rb) 家族蛋白在维持 AR 的全局染色质结合和转录抑制程序中起着核心作用,并且 Rb 失活使 CRPC 对体外和体内的高剂量睾丸酮治疗产生抗药性。通过一系列源自患者的异种移植 (PDX) CRPC 模型,我们进一步表明,CDK4/6 抑制剂可充分利用高 T 治疗的效果,通过阻断 Rb 蛋白的过度磷酸化来增强 Rb-E2F 抑制复合物的染色质结合。总的来说,我们的研究为进一步开展临床试验提供了强有力的机制和临床前证据,即在治疗 CRPC 时将高 T 与 CDK4/6 抑制剂联合使用。

https://cdn.ncbi.nlm.nih.gov/pmc/blobs/59b1/9077383/1dcf819c0589/fx1.jpg

文献AI研究员

20分钟写一篇综述,助力文献阅读效率提升50倍。

立即体验

用中文搜PubMed

大模型驱动的PubMed中文搜索引擎

马上搜索

文档翻译

学术文献翻译模型,支持多种主流文档格式。

立即体验