Suppr超能文献

肺炎链球菌性肺炎后肺泡巨噬细胞的募集和培养。

Recruitment and training of alveolar macrophages after pneumococcal pneumonia.

机构信息

Pulmonary Center.

Department of Medicine, and.

出版信息

JCI Insight. 2022 Mar 8;7(5):e150239. doi: 10.1172/jci.insight.150239.

Abstract

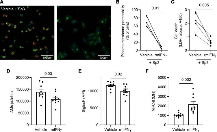
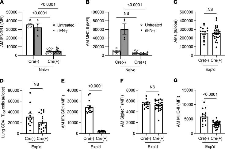
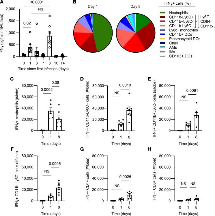
Recovery from pneumococcal pneumonia remodels the pool of alveolar macrophages so that they exhibit new surface marker profiles, transcriptomes, metabolomes, and responses to infection. Mechanisms mediating alveolar macrophage phenotypes after pneumococcal pneumonia have not been delineated. IFN-γ and its receptor on alveolar macrophages were essential for certain, but not all, aspects of the remodeled alveolar macrophage phenotype. IFN-γ was produced by CD4+ T cells plus other cells, and CD4+ cell depletion did not prevent alveolar macrophage remodeling. In mice infected or recovering from pneumococcus, monocytes were recruited to the lungs, and the monocyte-derived macrophages developed characteristics of alveolar macrophages. CCR2 mediated the early monocyte recruitment but was not essential to the development of the remodeled alveolar macrophage phenotype. Lineage tracing demonstrated that recovery from pneumococcal pneumonias converted the pool of alveolar macrophages from being primarily of embryonic origin to being primarily of adult hematopoietic stem cell origin. Alveolar macrophages of either origin demonstrated similar remodeled phenotypes, suggesting that ontogeny did not dictate phenotype. Our data reveal that the remodeled alveolar macrophage phenotype in lungs recovered from pneumococcal pneumonia results from a combination of new recruitment plus training of both the original cells and the new recruits.

摘要

肺炎链球菌性肺炎的恢复重塑了肺泡巨噬细胞池,使它们表现出新型的表面标志物谱、转录组、代谢组和对感染的反应。介导肺炎链球菌性肺炎后肺泡巨噬细胞表型的机制尚未明确。IFN-γ及其在肺泡巨噬细胞上的受体对于重塑的肺泡巨噬细胞表型的某些方面是必需的,但不是所有方面。IFN-γ由 CD4+T 细胞加其他细胞产生,CD4+细胞耗竭不能阻止肺泡巨噬细胞的重塑。在感染或从肺炎链球菌中恢复的小鼠中,单核细胞被招募到肺部,单核细胞衍生的巨噬细胞发展出肺泡巨噬细胞的特征。CCR2 介导了单核细胞的早期募集,但对重塑的肺泡巨噬细胞表型的发展不是必需的。谱系追踪表明,肺炎链球菌性肺炎的恢复将肺泡巨噬细胞池从主要来源于胚胎来源转变为主要来源于成体造血干细胞来源。无论是哪种来源的肺泡巨噬细胞都表现出相似的重塑表型,这表明个体发生并不决定表型。我们的数据表明,从肺炎链球菌性肺炎恢复的肺部中重塑的肺泡巨噬细胞表型是由新的招募加上对原始细胞和新招募细胞的训练的组合所导致的。

https://cdn.ncbi.nlm.nih.gov/pmc/blobs/ccc5/8983128/243eeb1367c8/jciinsight-7-150239-g001.jpg

文献AI研究员

20分钟写一篇综述,助力文献阅读效率提升50倍。

立即体验

用中文搜PubMed

大模型驱动的PubMed中文搜索引擎

马上搜索

文档翻译

学术文献翻译模型,支持多种主流文档格式。

立即体验