Suppr超能文献

在雌性小鼠的中脑前视区,胰岛素原-降钙素受体信号转导介导了亲附性社会行为。

Amylin-Calcitonin receptor signaling in the medial preoptic area mediates affiliative social behaviors in female mice.

机构信息

Laboratory for Affiliative Social Behavior, RIKEN Center for Brain Science, Saitama, 351-0198, Japan.

Department of Animal Science, Faculty of Applied Life Science, Nippon Veterinary and Life Science University, Musashino, Tokyo, 180-8602, Japan.

出版信息

Nat Commun. 2022 Feb 8;13(1):709. doi: 10.1038/s41467-022-28131-z.

Abstract

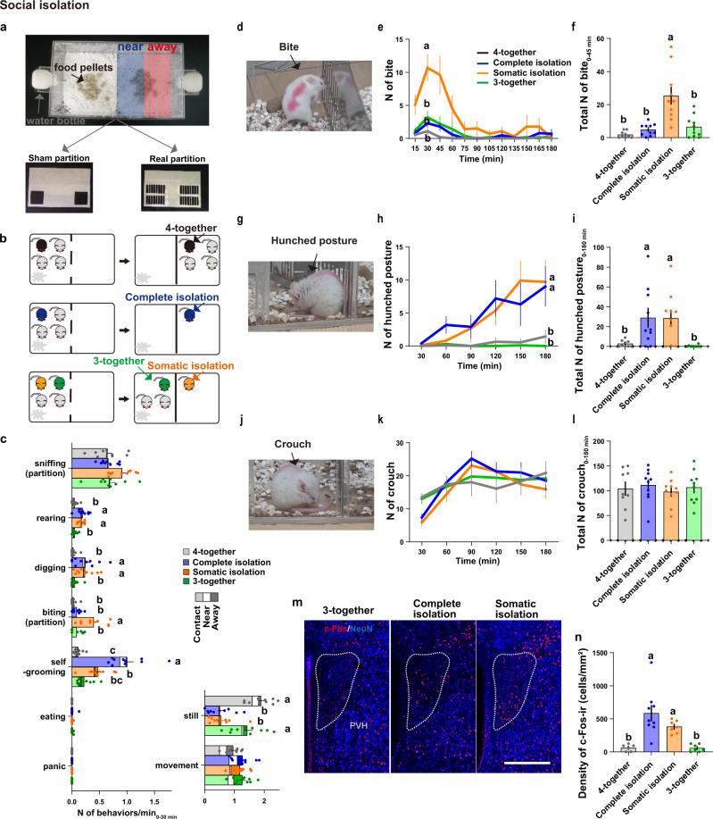
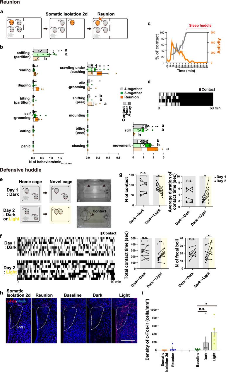
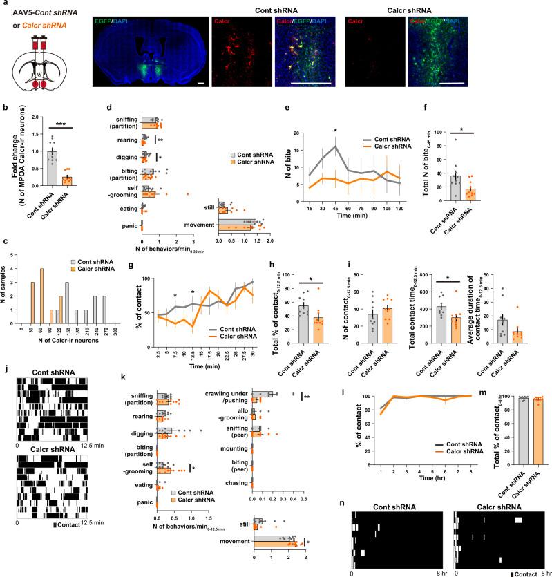
Social animals actively engage in contact with conspecifics and experience stress upon isolation. However, the neural mechanisms coordinating the sensing and seeking of social contacts are unclear. Here we report that amylin-calcitonin receptor (Calcr) signaling in the medial preoptic area (MPOA) mediates affiliative social contacts among adult female mice. Isolation of females from free social interactions first induces active contact-seeking, then depressive-like behavior, concurrent with a loss of Amylin mRNA expression in the MPOA. Reunion with peers induces physical contacts, activates both amylin- and Calcr-expressing neurons, and leads to a recovery of Amylin mRNA expression. Chemogenetic activation of amylin neurons increases and molecular knockdown of either amylin or Calcr attenuates contact-seeking behavior, respectively. Our data provide evidence in support of a previously postulated origin of social affiliation in mammals.

摘要

社交动物积极与同类接触,并在隔离时感到压力。然而,协调感知和寻求社交接触的神经机制尚不清楚。在这里,我们报告说,在成年雌性小鼠的中脑前腹侧区(MPOA)中,淀粉样肽-降钙素受体(Calcr)信号传导介导了亲社会性的社交接触。将雌性从自由社交互动中分离出来,首先会引起主动的寻求接触,然后是类似抑郁的行为,同时 MPOA 中的 Amylin mRNA 表达减少。与同伴团聚会引起身体接触,激活表达淀粉样肽和 Calcr 的神经元,并导致 Amylin mRNA 表达的恢复。化学遗传激活淀粉样肽神经元会增加,而分别敲低淀粉样肽或 Calcr 则会分别减弱寻求接触的行为。我们的数据提供了支持哺乳动物社会联系起源的证据。

https://cdn.ncbi.nlm.nih.gov/pmc/blobs/7c0b/8825811/8a7ae176157b/41467_2022_28131_Fig1_HTML.jpg

文献AI研究员

20分钟写一篇综述,助力文献阅读效率提升50倍。

立即体验

用中文搜PubMed

大模型驱动的PubMed中文搜索引擎

马上搜索

文档翻译

学术文献翻译模型,支持多种主流文档格式。

立即体验