Suppr超能文献

FOXG1 剂量调节人前脑祖细胞的细胞增殖动态。

FOXG1 dose tunes cell proliferation dynamics in human forebrain progenitor cells.

机构信息

Department of Human Genetics, McGill University, Montreal, QC H3A 0C7, Canada; Psychiatric Genetics Group, Douglas Mental Health University Institute, 6875 Boulevard LaSalle, Montreal, QC H4H 1R3, Canada.

Psychiatric Genetics Group, Douglas Mental Health University Institute, 6875 Boulevard LaSalle, Montreal, QC H4H 1R3, Canada.

出版信息

Stem Cell Reports. 2022 Mar 8;17(3):475-488. doi: 10.1016/j.stemcr.2022.01.010. Epub 2022 Feb 10.

Abstract

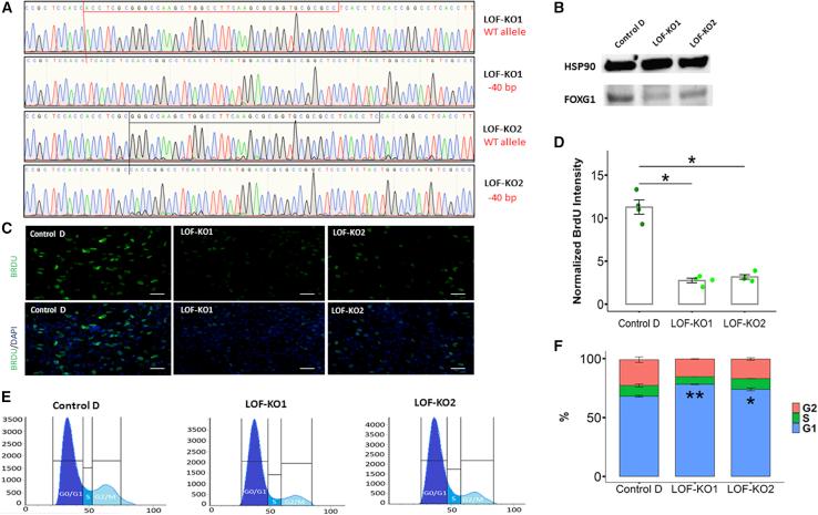
Heterozygous loss-of-function mutations in Forkhead box G1 (FOXG1), a uniquely brain-expressed gene, cause microcephaly, seizures, and severe intellectual disability, whereas increased FOXG1 expression is frequently observed in glioblastoma. To investigate the role of FOXG1 in forebrain cell proliferation, we modeled FOXG1 syndrome using cells from three clinically diagnosed cases with two sex-matched healthy parents and one unrelated sex-matched control. Cells with heterozygous FOXG1 loss showed significant reduction in cell proliferation, increased ratio of cells in G0/G1 stage of the cell cycle, and increased frequency of primary cilia. Engineered loss of FOXG1 recapitulated this effect, while isogenic repair of a patient mutation reverted output markers to wild type. An engineered inducible FOXG1 cell line derived from a FOXG1 syndrome case demonstrated that FOXG1 dose-dependently affects all cell proliferation outputs measured. These findings provide strong support for the critical importance of FOXG1 levels in controlling human brain cell growth in health and disease.

摘要

叉头框蛋白 G1(FOXG1)是一种特异表达于脑的基因,杂合性缺失功能突变会导致小头畸形、癫痫和严重智力障碍,而在神经胶质瘤中经常观察到 FOXG1 表达增加。为了研究 FOXG1 在大脑前体细胞增殖中的作用,我们使用来自三个临床诊断病例的细胞(两个具有相同性别的健康父母和一个无关的具有相同性别的对照)构建了 FOXG1 综合征模型。杂合性 FOXG1 缺失的细胞显示出明显的增殖减少、细胞周期 G0/G1 期比例增加以及初级纤毛频率增加。工程化的 FOXG1 缺失重现了这种效应,而患者突变的同基因修复将输出标记物恢复为野生型。源自 FOXG1 综合征病例的工程化诱导 FOXG1 细胞系表明,FOXG1 以剂量依赖性方式影响所有测量的细胞增殖输出。这些发现为 FOXG1 水平在控制健康和疾病中的人类脑细胞生长的重要性提供了有力支持。

https://cdn.ncbi.nlm.nih.gov/pmc/blobs/a778/9040178/c0762a0c5789/gr1.jpg

文献AI研究员

20分钟写一篇综述,助力文献阅读效率提升50倍。

立即体验

用中文搜PubMed

大模型驱动的PubMed中文搜索引擎

马上搜索

文档翻译

学术文献翻译模型,支持多种主流文档格式。

立即体验