Suppr超能文献

转录组学和基因组学研究将 NKL54 归类为组蛋白去乙酰化酶抑制剂,其对 MEF2 依赖性转录有间接影响。

Transcriptomic and genomic studies classify NKL54 as a histone deacetylase inhibitor with indirect influence on MEF2-dependent transcription.

机构信息

Department of Medicine, Università degli Studi di Udine. P.le Kolbe 4, 33100 Udine Italy.

Institute for Biomedicine, Eurac Research, Affiliated Institute of the University of Lübeck. Via Galvani 31, 39100 Bolzano, Italy.

出版信息

Nucleic Acids Res. 2022 Mar 21;50(5):2566-2586. doi: 10.1093/nar/gkac081.

Abstract

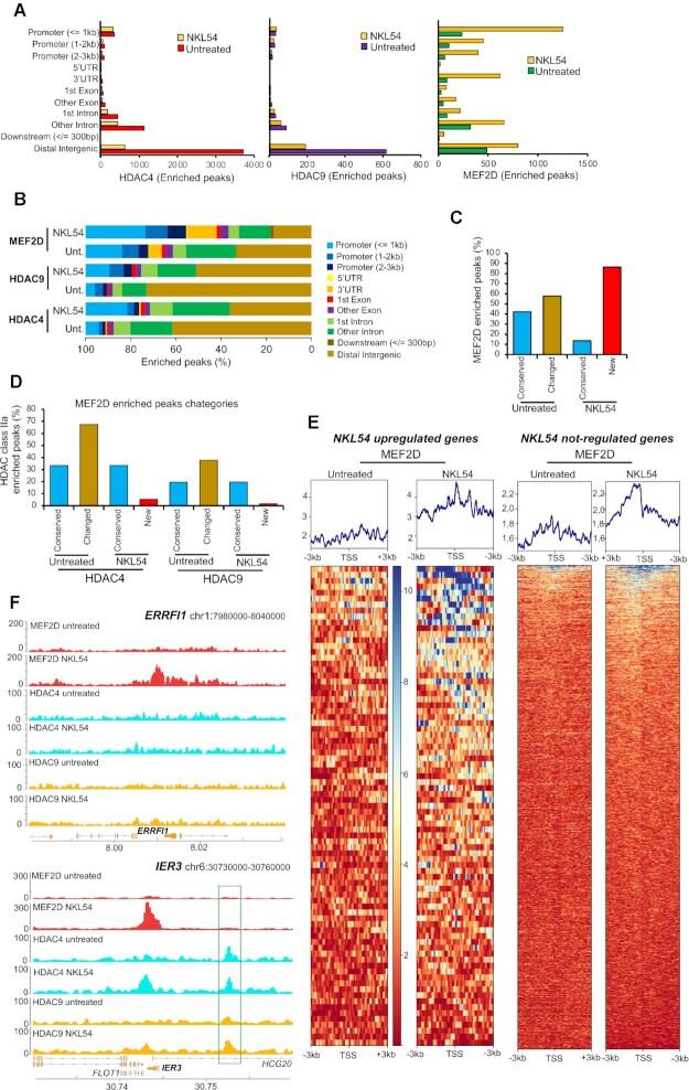
In leiomyosarcoma class IIa HDACs (histone deacetylases) bind MEF2 and convert these transcription factors into repressors to sustain proliferation. Disruption of this complex with small molecules should antagonize cancer growth. NKL54, a PAOA (pimeloylanilide o-aminoanilide) derivative, binds a hydrophobic groove of MEF2, which is used as a docking site by class IIa HDACs. However, NKL54 could also act as HDAC inhibitor (HDACI). Therefore, it is unclear which activity is predominant. Here, we show that NKL54 and similar derivatives are unable to release MEF2 from binding to class IIa HDACs. Comparative transcriptomic analysis classifies these molecules as HDACIs strongly related to SAHA/vorinostat. Low expressed genes are upregulated by HDACIs, while abundant genes are repressed. This transcriptional resetting correlates with a reorganization of H3K27 acetylation around the transcription start site (TSS). Among the upregulated genes there are several BH3-only family members, thus explaining the induction of apoptosis. Moreover, NKL54 triggers the upregulation of MEF2 and the downregulation of class IIa HDACs. NKL54 also increases the binding of MEF2D to promoters of genes that are upregulated after treatment. In summary, although NKL54 cannot outcompete MEF2 from binding to class IIa HDACs, it supports MEF2-dependent transcription through several actions, including potentiation of chromatin binding.

摘要

在平滑肌肉瘤 IIa 类 HDACs(组蛋白去乙酰化酶)中,MEF2 结合并将这些转录因子转化为抑制物,以维持增殖。用小分子破坏这种复合物应该会拮抗癌症的生长。NKL54 是 PAOA(pimeloylanilide o-aminoanilide)衍生物,与 MEF2 的疏水性凹槽结合,该凹槽被 IIa 类 HDACs 用作对接位点。然而,NKL54 也可以作为 HDAC 抑制剂(HDACI)。因此,哪种活性占主导地位尚不清楚。在这里,我们表明 NKL54 和类似的衍生物都不能将 MEF2 从与 IIa 类 HDACs 的结合中释放出来。比较转录组分析将这些分子归类为与 SAHA/伏立诺他密切相关的强烈 HDACI。HDACI 上调低表达基因,而抑制丰富表达的基因。这种转录重置与 H3K27 乙酰化在转录起始位点(TSS)周围的重新组织相关。在上调的基因中,有几个 BH3 仅家族成员,因此解释了细胞凋亡的诱导。此外,NKL54 触发 MEF2 的上调和 IIa 类 HDACs 的下调。NKL54 还增加了 MEF2D 与治疗后上调基因启动子的结合。总之,尽管 NKL54 不能从与 IIa 类 HDACs 的结合中竞争 MEF2,但它通过几种作用支持 MEF2 依赖性转录,包括增强染色质结合。

https://cdn.ncbi.nlm.nih.gov/pmc/blobs/c948/8934631/86e2f7c3902b/gkac081fig1.jpg

文献AI研究员

20分钟写一篇综述,助力文献阅读效率提升50倍。

立即体验

用中文搜PubMed

大模型驱动的PubMed中文搜索引擎

马上搜索

文档翻译

学术文献翻译模型,支持多种主流文档格式。

立即体验