Suppr超能文献

嘌呤诱导的干扰素-γ通过上调黄嘌呤氧化还原酶的表达促进尿酸生成。

Purine-Induced IFN-γ Promotes Uric Acid Production by Upregulating Xanthine Oxidoreductase Expression.

作者信息

Wang Huanhuan, Xie Lingzhu, Song Xuhong, Wang Jing, Li Xinyan, Lin Zhike, Su Ting, Liang Bin, Huang Dongyang

机构信息

Department of Cell Biology and Genetics, Key Laboratory of Molecular Biology in High Cancer Incidence Coastal Chaoshan Area of Guangdong Higher Education Institutes, Shantou University Medical College, Shantou, China.

Department of Clinical Laboratory Medicine, Mianyang Central Hospital, Mianyang, China.

出版信息

Front Immunol. 2022 Jan 27;13:773001. doi: 10.3389/fimmu.2022.773001. eCollection 2022.

Abstract

OBJECTIVE

Limiting purine intake, inhibiting xanthine oxidoreductase (XOR) and inhibiting urate reabsorption in proximal tubule by uricosuric drugs, to reduce serum uric acid (UA) levels, are recognized treatments for gout. However, the mechanism of increased how XOR expression and activity in hyperuricemia and gout remains unclear. This study aims to explore whether exogenous purines are responsible for increased XOR expression and activity.

METHODS

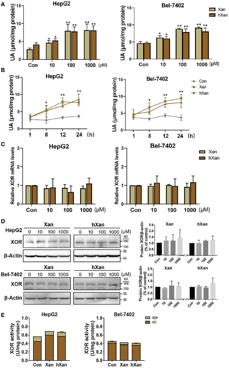
HepG2 and Bel-7402 human hepatoma cells were stimulated with exogenous purine, or were exposed to conditioned growth medium of purine-stimulated Jurkat cells, followed by measurement of XOR expression and UA production to determine the effect of lymphocyte-secreted cytokines on XOR expression in hepatocytes. The expression of STAT1, IRF1 and CBP and their binding on the promoter were detected by western blotting and ChIP-qPCR. The level of DNA methylation was determined by bisulfite sequencing PCR. Blood samples from 117 hyperuricemia patients and 119 healthy individuals were collected to analyze the correlation between purine, UA and IFN-γ concentrations.

RESULTS

Excess of purine was metabolized to UA in hepatocyte metabolism by XOR that was induced by IFN-γ secreted in the conditioned growth medium of Jurkat cells in response to exogenous purine, but it did not directly induce XOR expression. IFN-γ upregulated XOR expression due to the enhanced binding of STAT1 to IRF1 to further recruit CBP to the promoter. Clinical data showed positive correlation of serum IFN-γ with both purine and UA, and associated risk of hyperuricemia.

CONCLUSION

Purine not only acts as a metabolic substrate of XOR for UA production, but it induces inflammation through IFN-γ secretion that stimulates UA production through elevation of XOR expression.

摘要

目的

限制嘌呤摄入、抑制黄嘌呤氧化还原酶(XOR)以及通过促尿酸排泄药物抑制近端肾小管尿酸重吸收以降低血清尿酸(UA)水平,是公认的痛风治疗方法。然而,高尿酸血症和痛风中XOR表达及活性增加的机制仍不清楚。本研究旨在探讨外源性嘌呤是否与XOR表达及活性增加有关。

方法

用外源性嘌呤刺激HepG2和Bel-7402人肝癌细胞,或使其暴露于经嘌呤刺激的Jurkat细胞的条件生长培养基中,随后测量XOR表达和UA生成,以确定淋巴细胞分泌的细胞因子对肝细胞中XOR表达的影响。通过蛋白质免疫印迹法和染色质免疫沉淀-定量聚合酶链反应(ChIP-qPCR)检测信号转导和转录激活因子1(STAT1)、干扰素调节因子1(IRF1)和CREB结合蛋白(CBP)的表达及其与启动子的结合情况。通过亚硫酸氢盐测序PCR测定DNA甲基化水平。收集117例高尿酸血症患者和119例健康个体的血样,分析嘌呤、UA和γ干扰素(IFN-γ)浓度之间的相关性。

结果

在Jurkat细胞的条件生长培养基中,外源性嘌呤刺激分泌的IFN-γ诱导XOR,使过量的嘌呤在肝细胞代谢中被代谢为UA,但它并未直接诱导XOR表达。IFN-γ上调XOR表达是由于STAT1与IRF1的结合增强,进而将CBP招募至启动子。临床数据显示血清IFN-γ与嘌呤和UA均呈正相关,且与高尿酸血症风险相关。

结论

嘌呤不仅作为XOR生成UA的代谢底物,还通过分泌IFN-γ诱导炎症,进而通过提高XOR表达刺激UA生成。

https://cdn.ncbi.nlm.nih.gov/pmc/blobs/9fd3/8829549/924c7130c0ea/fimmu-13-773001-g001.jpg

文献AI研究员

20分钟写一篇综述,助力文献阅读效率提升50倍。

立即体验

用中文搜PubMed

大模型驱动的PubMed中文搜索引擎

马上搜索

文档翻译

学术文献翻译模型,支持多种主流文档格式。

立即体验