Suppr超能文献

模式豆科植物中组蛋白修饰基因家族的全基因组鉴定及其在根瘤中的表达分析。

Genome-Wide Identification of Histone Modification Gene Families in the Model Legume and Their Expression Analysis in Nodules.

作者信息

Lopez Loredana, Perrella Giorgio, Calderini Ornella, Porceddu Andrea, Panara Francesco

机构信息

Trisaia Research Center, Italian National Agency for New Technologies Energy and Sustainable Economic Development (ENEA), 75026 Rotondella, Italy.

Institute of Biosciences and Bioresources, Consiglio Nazionale delle Ricerche, 06128 Perugia, Italy.

出版信息

Plants (Basel). 2022 Jan 26;11(3):322. doi: 10.3390/plants11030322.

Abstract

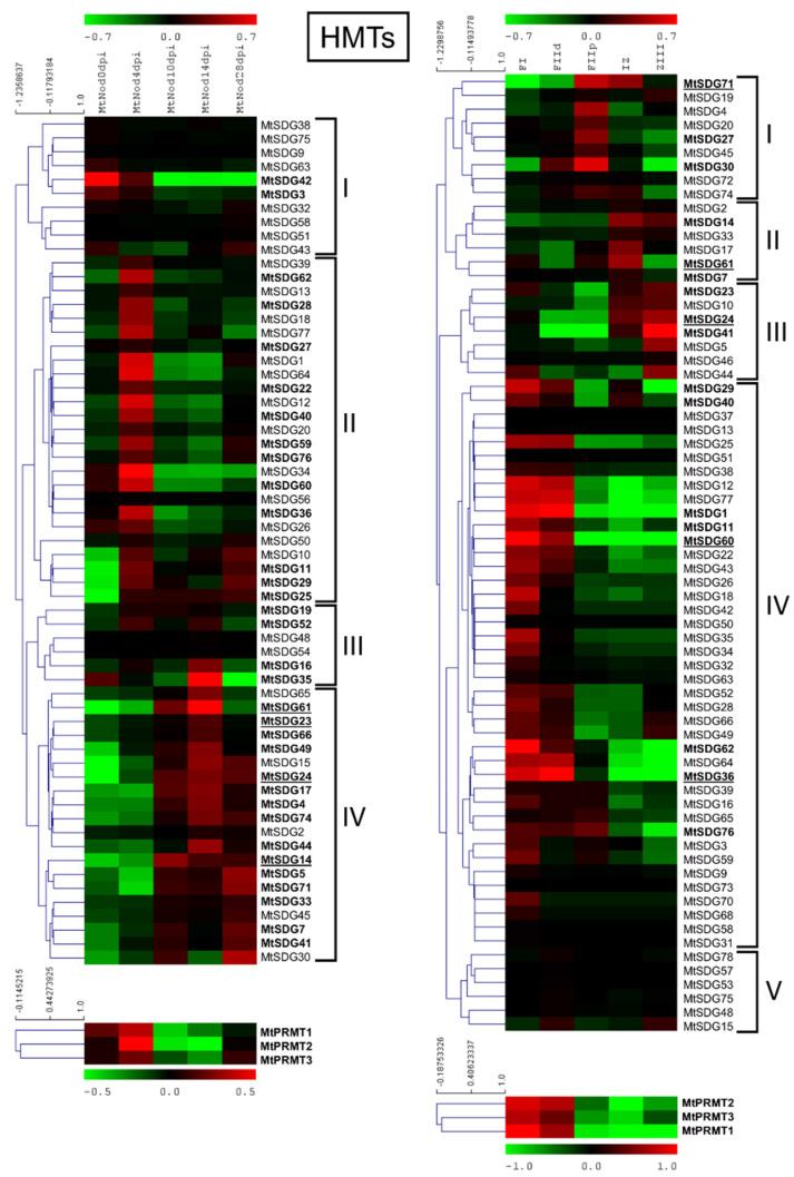
Histone methylation and acetylation are key processes in the epigenetic regulation of plant growth, development, and responses to environmental stimuli. The genes encoding for the enzymes that are responsible for these chromatin post-translational modifications, referred to as histone modification genes (HMGs), have been poorly investigated in species, despite their importance for establishment and activity of nitrogen-fixing nodules. In silico analysis of HMGs identified 81 histone methyltransferases, 46 histone demethylases, 64 histone acetyltransferases, and 15 histone deacetylases. MtHMGs were analyzed for their structure and domain composition, and some combinations that were not yet reported in other plant species were identified. Genes have been retrieved from A17 and R108 genotypes as well as CADL and Zhongmu No.1; the gene number and distribution were compared with . Furthermore, by analyzing the expression data that were obtained at various developmental stages and in different zones of nitrogen-fixing nodules, we identified MtHMG loci that could be involved in nodule development and function. This work sets a reference for HMG genomic organization in legumes which will be useful for functional investigation that is aimed at elucidating HMGs involvement in nodule development and symbiotic nitrogen fixation.

摘要

组蛋白甲基化和乙酰化是植物生长、发育以及对环境刺激响应的表观遗传调控中的关键过程。尽管负责这些染色质翻译后修饰的酶(称为组蛋白修饰基因,HMGs)对于固氮根瘤的形成和活性至关重要,但在物种中对其研究甚少。对HMGs的电子分析鉴定出81种组蛋白甲基转移酶、46种组蛋白去甲基化酶、64种组蛋白乙酰转移酶和15种组蛋白脱乙酰酶。分析了MtHMGs的结构和结构域组成,并鉴定出一些在其他植物物种中尚未报道的组合。已从A17和R108基因型以及CADL和中牧1号中检索到相关基因;将基因数量和分布与……进行了比较。此外,通过分析在固氮根瘤的不同发育阶段和不同区域获得的表达数据,我们鉴定出可能参与根瘤发育和功能的MtHMG基因座。这项工作为豆科植物中HMG的基因组组织提供了参考,这将有助于旨在阐明HMGs参与根瘤发育和共生固氮的功能研究。

https://cdn.ncbi.nlm.nih.gov/pmc/blobs/bb1b/8838541/4651c765c72e/plants-11-00322-g001.jpg

文献AI研究员

20分钟写一篇综述,助力文献阅读效率提升50倍。

立即体验

用中文搜PubMed

大模型驱动的PubMed中文搜索引擎

马上搜索

文档翻译

学术文献翻译模型,支持多种主流文档格式。

立即体验