Suppr超能文献

Rab21 蛋白既可以通过泛素-蛋白酶体途径又可以通过自噬溶酶体途径降解。

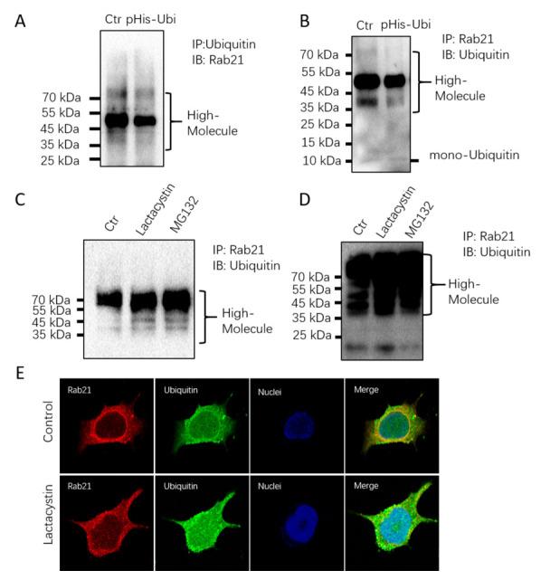
Rab21 Protein Is Degraded by Both the Ubiquitin-Proteasome Pathway and the Autophagy-Lysosome Pathway.

机构信息

Key Laboratory of Molecular Medicine and Biotherapy, School of Life Science, Beijing Institute of Technology, Beijing 100081, China.

出版信息

Int J Mol Sci. 2022 Jan 20;23(3):1131. doi: 10.3390/ijms23031131.

Abstract

Rab21 is a GTPase protein that is functional in intracellular trafficking and involved in the pathologies of many diseases, such as Alzheimer's disease (AD), glioma, cancer, etc. Our previous work has reported its interaction with the catalytic subunit of gamma-secretase, PS1, and it regulates the activity of PS1 via transferring it from the early endosome to the late endosome/lysosome. However, it is still unknown how Rab21 protein itself is regulated. This work revealed that Rab21 protein, either endogenously or exogenously, can be degraded by the ubiquitin-proteasome pathway and the autophagy-lysosome pathway. It is further observed that the ubiquitinated Rab21 is increased, but the total protein is unchanged in AD model mice. We further observed that overexpression of Rab21 leads to increased expression of a series of genes involved in the autophagy-lysosome pathway. We speculated that even though the ubiquitinated Rab21 is increased due to the impaired proteasome function in the AD model, the autophagy-lysosome pathway functions in parallel to degrade Rab21 to keep its protein level in homeostasis. In conclusion, understanding the characters of Rab21 protein itself help explore its potential as a target for therapeutic strategy in diseases.

摘要

Rab21 是一种 GTPase 蛋白,在细胞内运输中具有功能,并参与许多疾病的病理学过程,如阿尔茨海默病 (AD)、神经胶质瘤、癌症等。我们之前的工作已经报道了它与 γ-分泌酶的催化亚基 PS1 的相互作用,并且它通过将 PS1 从早期内体转移到晚期内体/溶酶体来调节 PS1 的活性。然而,Rab21 蛋白本身是如何被调节的仍然未知。这项工作表明,内源性或外源性的 Rab21 蛋白都可以通过泛素蛋白酶体途径和自噬溶酶体途径降解。进一步观察到 AD 模型小鼠中,泛素化的 Rab21 增加,但总蛋白不变。我们进一步观察到 Rab21 的过表达导致参与自噬溶酶体途径的一系列基因的表达增加。我们推测,尽管 AD 模型中蛋白酶体功能受损导致泛素化的 Rab21 增加,但自噬溶酶体途径平行运作以降解 Rab21,从而保持其蛋白质水平的内稳态。总之,了解 Rab21 蛋白本身的特性有助于探索其作为疾病治疗策略潜在靶标的可能性。

https://cdn.ncbi.nlm.nih.gov/pmc/blobs/a775/8835697/78d3992b2cdc/ijms-23-01131-g001.jpg

文献AI研究员

20分钟写一篇综述,助力文献阅读效率提升50倍。

立即体验

用中文搜PubMed

大模型驱动的PubMed中文搜索引擎

马上搜索

文档翻译

学术文献翻译模型,支持多种主流文档格式。

立即体验