Suppr超能文献

生长抑素受体剪接变异体在胶质母细胞瘤中的过度表达与不良预后、侵袭性特征增加和生长抑素类似物耐药性有关。

Somatostatin Receptor Splicing Variant Overexpression in Glioblastoma Is Associated with Poor Survival, Increased Aggressiveness Features, and Somatostatin Analogs Resistance.

机构信息

Maimonides Biomedical Research Institute of Cordoba (IMIBIC), 14004 Cordoba, Spain.

Department of Cell Biology, Physiology, and Immunology, University of Cordoba, 14004 Cordoba, Spain.

出版信息

Int J Mol Sci. 2022 Jan 20;23(3):1143. doi: 10.3390/ijms23031143.

Abstract

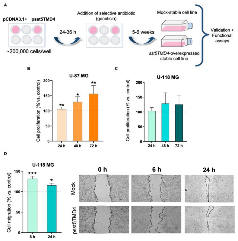
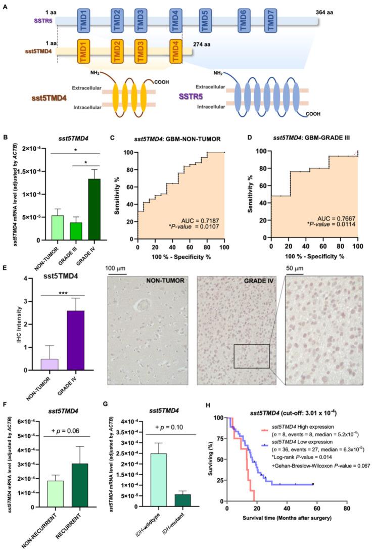
Glioblastoma (GBM) is the most malignant and lethal brain tumor. Current standard treatment consists of surgery followed by radiotherapy/chemotherapy; however, this is only a palliative approach with a mean post-operative survival of scarcely ~12-15 months. Thus, the identification of novel therapeutic targets to treat this devastating pathology is urgently needed. In this context, the truncated splicing variant of the somatostatin receptor subtype 5 (sst5TMD4), which is produced by aberrant alternative splicing, has been demonstrated to be overexpressed and associated with increased aggressiveness features in several tumors. However, the presence, functional role, and associated molecular mechanisms of sst5TMD4 in GBM have not been yet explored. Therefore, we performed a comprehensive analysis to characterize the expression and pathophysiological role of sst5TMD4 in human GBM. sst5TMD4 was significantly overexpressed (at mRNA and protein levels) in human GBM tissue compared to non-tumor (control) brain tissue. Remarkably, expression was significantly associated with poor overall survival and recurrent tumors in GBM patients. Moreover, in vitro overexpression (by specific plasmid) increased, whereas silencing (by specific siRNA) decreased, key malignant features (i.e., proliferation and migration capacity) of GBM cells (U-87 MG/U-118 MG models). Furthermore, overexpression in GBM cells altered the activity of multiple key signaling pathways associated with tumor aggressiveness/progression (AKT/JAK-STAT/NF-κB/TGF-β), and its silencing sensitized GBM cells to the antitumor effect of pasireotide (a somatostatin analog). Altogether, these results demonstrate that sst5TMD4 is overexpressed and associated with enhanced malignancy features in human GBMs and reveal its potential utility as a novel diagnostic/prognostic biomarker and putative therapeutic target in GBMs.

摘要

胶质母细胞瘤(GBM)是最恶性和致命的脑肿瘤。目前的标准治疗包括手术加放疗/化疗;然而,这只是一种姑息性方法,术后平均生存时间仅约 12-15 个月。因此,迫切需要确定治疗这种破坏性疾病的新治疗靶点。在这种情况下,通过异常剪接产生的生长抑素受体亚型 5(sst5TMD4)的截断剪接变体已被证明在多种肿瘤中过度表达,并与侵袭性特征相关。然而,sst5TMD4 在 GBM 中的存在、功能作用和相关分子机制尚未得到探索。因此,我们进行了全面分析,以表征 sst5TMD4 在人 GBM 中的表达和病理生理作用。与非肿瘤(对照)脑组织相比,sst5TMD4 在人 GBM 组织中显著过表达(在 mRNA 和蛋白水平上)。值得注意的是,表达与 GBM 患者的总体生存率和复发性肿瘤显著相关。此外,体外sst5TMD4 过表达(通过特异性质粒)增加,而 sst5TMD4 沉默(通过特异性 siRNA)降低,GBM 细胞(U-87 MG/U-118 MG 模型)的关键恶性特征(即增殖和迁移能力)。此外,GBM 细胞中的过表达改变了与肿瘤侵袭性/进展相关的多种关键信号通路的活性(AKT/JAK-STAT/NF-κB/TGF-β),其沉默使 GBM 细胞对帕瑞肽(一种生长抑素类似物)的抗肿瘤作用敏感。总之,这些结果表明 sst5TMD4 在人 GBM 中过度表达,并与增强的恶性特征相关,并揭示了其作为新型诊断/预后生物标志物和 GBM 潜在治疗靶点的潜在用途。

https://cdn.ncbi.nlm.nih.gov/pmc/blobs/e5c6/8835306/6afc5bcc168f/ijms-23-01143-g001.jpg

文献AI研究员

20分钟写一篇综述,助力文献阅读效率提升50倍。

立即体验

用中文搜PubMed

大模型驱动的PubMed中文搜索引擎

马上搜索

文档翻译

学术文献翻译模型,支持多种主流文档格式。

立即体验