Suppr超能文献

R 环的累积形成与组蛋白修饰相互作用,以塑造细胞重编程。

The Cumulative Formation of R-loop Interacts with Histone Modifications to Shape Cell Reprogramming.

机构信息

State Key Laboratory of Reproductive Regulation and Breeding of Grassland Livestock, College of Life Sciences, Inner Mongolia University, Hohhot 010070, China.

Department of Biochemistry and Molecular Biology, The University of Chicago, 929 East 57th Street, Chicago, IL 60637, USA.

出版信息

Int J Mol Sci. 2022 Jan 29;23(3):1567. doi: 10.3390/ijms23031567.

Abstract

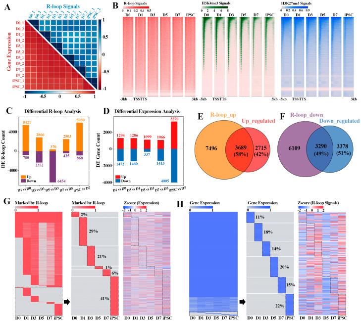
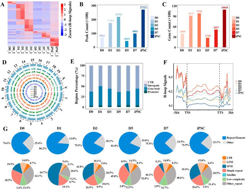
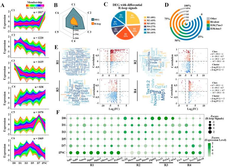
R-loop, a three-stranded RNA/DNA structure, plays important roles in modulating genome stability and gene expression, but the molecular mechanism of R-loops in cell reprogramming remains elusive. Here, we comprehensively profiled the genome-wide landscape of R-loops during cell reprogramming. The results showed that the R-loop formation on most different types of repetitive elements is stage-specific in cell reprogramming. We unveiled that the cumulative deposition of an R-loop subset is positively correlated with gene expression during reprogramming. More importantly, the dynamic turnover of this R-loop subset is accompanied by the activation of the pluripotent transcriptional regulatory network (TRN). Moreover, the large accumulation of the active histone marker H3K4me3 and the reduction in H3K27me3 were also observed in these R-loop regions. Finally, we characterized the dynamic network of R-loops that facilitates cell fate transitions in reprogramming. Together, our study provides a new clue for deciphering the interplay mechanism between R-loops and HMs to control cell reprogramming.

摘要

R 环是一种三链 RNA/DNA 结构,在调节基因组稳定性和基因表达方面发挥着重要作用,但 R 环在细胞重编程中的分子机制仍不清楚。在这里,我们全面描绘了细胞重编程过程中全基因组范围内 R 环的结构特征。结果表明,在细胞重编程过程中,大多数不同类型的重复元件上的 R 环形成具有阶段特异性。我们揭示了在重编程过程中,R 环亚集的累积沉积与基因表达呈正相关。更重要的是,该 R 环亚集的动态周转伴随着多能转录调控网络(TRN)的激活。此外,在这些 R 环区域还观察到活性组蛋白标记 H3K4me3 的大量积累和 H3K27me3 的减少。最后,我们对促进重编程中细胞命运转变的 R 环动态网络进行了表征。总之,我们的研究为解析 R 环与 HMs 之间的相互作用机制以控制细胞重编程提供了新线索。

https://cdn.ncbi.nlm.nih.gov/pmc/blobs/a4d1/8835745/b4ef8ba5599e/ijms-23-01567-g001.jpg

文献AI研究员

20分钟写一篇综述,助力文献阅读效率提升50倍。

立即体验

用中文搜PubMed

大模型驱动的PubMed中文搜索引擎

马上搜索

文档翻译

学术文献翻译模型,支持多种主流文档格式。

立即体验