Suppr超能文献

miR-196a 的上调通过抑制 GLTP 表达促进吉非替尼耐药。

miR-196a Upregulation Contributes to Gefitinib Resistance through Inhibiting GLTP Expression.

机构信息

Academy of Medical Sciences, Zhengzhou University, Zhengzhou 450052, China.

Department of Pathology, Anatomy and Cell Biology, Thomas Jefferson University, Philadelphia, PA 19107, USA.

出版信息

Int J Mol Sci. 2022 Feb 4;23(3):1785. doi: 10.3390/ijms23031785.

Abstract

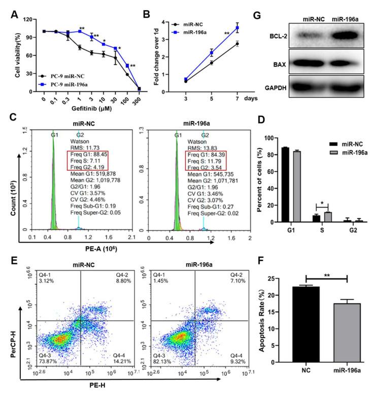
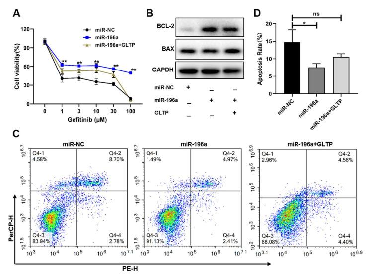
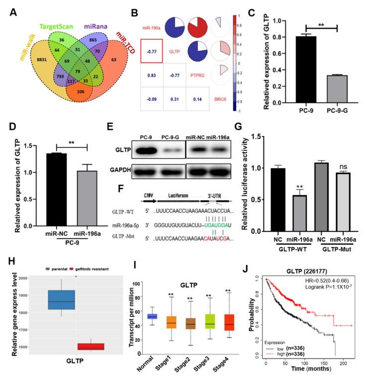
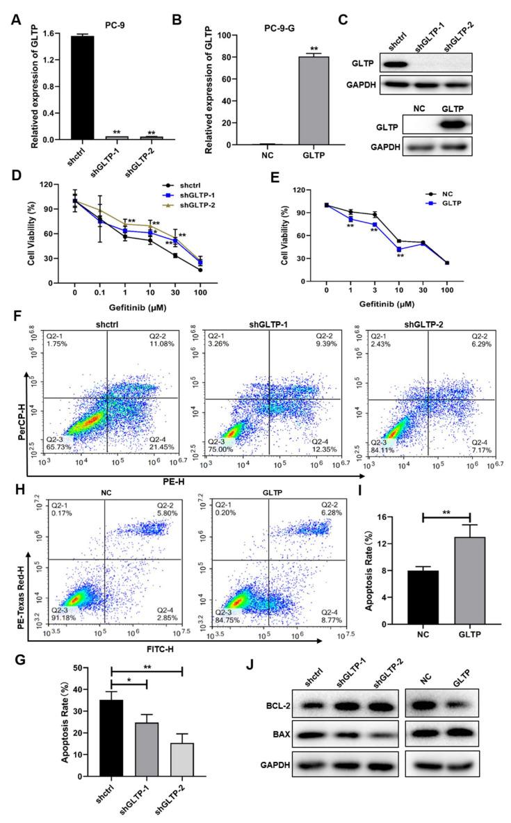
Tyrosine kinase inhibitor (TKI) therapy has greatly improved lung cancer survival in patients with epidermal growth factor receptor (EGFR) mutations. However, the development of TKI-acquired resistance is the major problem to be overcome. In this study, we found that miR-196a expression was greatly induced in gefitinib-resistant lung cancer cells. To understand the role and mechanism of miR-196a in TKI resistance, we found that miR-196a-forced expression alone increased cell resistance to gefitinib treatment in vitro and in vivo by inducing cell proliferation and inhibiting cell apoptosis. We identified the transcription factor nuclear factor erythroid 2-related factor 2 (NRF2) bound to the promoter region of miR-196a and induced miR-196a expression at the transcriptional level. NRF2-forced expression also significantly increased expression levels of miR-196a, and was an upstream inducer of miR-196a to mediate gefitinib resistance. We also found that glycolipid transfer protein (GLTP) was a functional direct target of miR-196a, and downregulation of GLTP by miR-196a was responsible for gefitinib resistance. GLTP overexpression alone was sufficient to increase the sensitivity of lung cancer cells to gefitinib treatment. Our studies identified a new role and mechanism of NRF2/miR-196a/GLTP pathway in TKI resistance and lung tumor development, which may be used as a new biomarker (s) for TKI resistance or as a new therapeutic target in the future.

摘要

酪氨酸激酶抑制剂 (TKI) 治疗极大地改善了表皮生长因子受体 (EGFR) 突变的肺癌患者的生存。然而,TKI 获得性耐药的发展是需要克服的主要问题。在这项研究中,我们发现 miR-196a 在吉非替尼耐药肺癌细胞中表达显著上调。为了了解 miR-196a 在 TKI 耐药中的作用和机制,我们发现 miR-196a 的强制表达单独通过诱导细胞增殖和抑制细胞凋亡,在体外和体内增加了细胞对吉非替尼治疗的耐药性。我们确定了转录因子核因子红细胞 2 相关因子 2 (NRF2) 结合到 miR-196a 的启动子区域,并在转录水平诱导 miR-196a 的表达。NRF2 的强制表达也显著增加了 miR-196a 的表达水平,是 miR-196a 介导吉非替尼耐药的上游诱导物。我们还发现糖脂转移蛋白 (GLTP) 是 miR-196a 的功能直接靶标,miR-196a 的下调是对吉非替尼耐药的原因。GLTP 的单独过表达足以增加肺癌细胞对吉非替尼治疗的敏感性。我们的研究确定了 NRF2/miR-196a/GLTP 通路在 TKI 耐药和肺肿瘤发展中的新作用和机制,它可能作为 TKI 耐药的新生物标志物 (s) 或未来的新治疗靶点。

https://cdn.ncbi.nlm.nih.gov/pmc/blobs/b86a/8836598/ed0142cc77d7/ijms-23-01785-g001.jpg

文献AI研究员

20分钟写一篇综述,助力文献阅读效率提升50倍。

立即体验

用中文搜PubMed

大模型驱动的PubMed中文搜索引擎

马上搜索

文档翻译

学术文献翻译模型,支持多种主流文档格式。

立即体验