Suppr超能文献

高水平而非低水平的急性应激通过涉及星形胶质细胞和小胶质细胞 P2X7 受体在啮齿动物海马中诱导抑郁样行为。

High, in Contrast to Low Levels of Acute Stress Induce Depressive-like Behavior by Involving Astrocytic, in Addition to Microglial P2X7 Receptors in the Rodent Hippocampus.

机构信息

School of Acupuncture and Tuina, Chengdu University of Traditional Chinese Medicine, Chengdu 610075, China.

The Brain Science Center, Beijing Institute of Basic Medical Sciences, Beijing 100850, China.

出版信息

Int J Mol Sci. 2022 Feb 8;23(3):1904. doi: 10.3390/ijms23031904.

Abstract

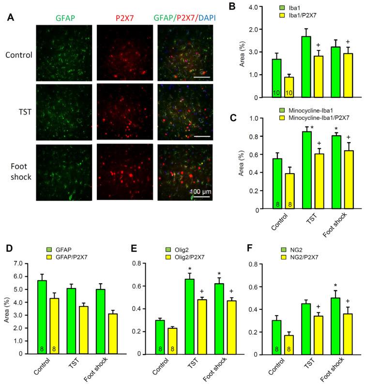
Extracellular adenosine 5'-triphosphate (ATP) in the brain is suggested to be an etiological factor of major depressive disorder (MDD). It has been assumed that stress-released ATP stimulates P2X7 receptors (Rs) at the microglia, thereby causing neuroinflammation; however, other central nervous system (CNS) cell types such as astrocytes also possess P2X7Rs. In order to elucidate the possible involvement of the MDD-relevant hippocampal astrocytes in the development of a depressive-like state, we used various behavioral tests (tail suspension test [TST], forced swim test [FST], restraint stress, inescapable foot shock, unpredictable chronic mild stress [UCMS]), as well as fluorescence immunohistochemistry, and patch-clamp electrophysiology in wild-type (WT) and genetically manipulated rodents. The TST and FST resulted in learned helplessness manifested as a prolongation of the immobility time, while inescapable foot shock caused lower sucrose consumption as a sign of anhedonia. We confirmed the participation of P2X7Rs in the development of the depressive-like behaviors in all forms of acute (TST, FST, foot shock) and chronic stress (UCMS) in the rodent models used. Further, pharmacological agonists and antagonists acted in a different manner in rats and mice due to their diverse potencies at the respective receptor orthologs. In hippocampal slices of mice and rats, only foot shock increased the current responses to locally applied dibenzoyl-ATP (Bz-ATP) in CA1 astrocytes; in contrast, TST and restraint depressed these responses. Following stressful stimuli, immunohistochemistry demonstrated an increased co-localization of P2X7Rs with a microglial marker, but no change in co-localization with an astroglial marker. Pharmacological damage to the microglia and astroglia has proven the significance of the microglia for mediating all types of depression-like behavioral reactions, while the astroglia participated only in reactions induced by strong stressors, such as foot shock. Because, in addition to acute stressors, their chronic counterparts induce a depressive-like state in rodents via P2X7R activation, we suggest that our data may have relevance for the etiology of MDD in humans.

摘要

脑外的三磷酸腺苷(ATP)被认为是导致重度抑郁症(MDD)的一个病因。人们曾假设,压力释放的 ATP 会刺激小胶质细胞上的 P2X7 受体(Rs),从而导致神经炎症;然而,其他中枢神经系统(CNS)细胞类型,如星形胶质细胞,也拥有 P2X7Rs。为了阐明与 MDD 相关的海马星形胶质细胞在抑郁状态发展中的可能作用,我们使用了各种行为测试(悬尾测试[TST]、强迫游泳测试[FST]、束缚应激、无法逃避的足底电击、不可预测的慢性轻度应激[UCMS]),以及荧光免疫组织化学和膜片钳电生理学,在野生型(WT)和基因操作的啮齿动物中进行。TST 和 FST 导致习得性无助,表现为不动时间延长,而无法逃避的足底电击导致较低的蔗糖消耗,这是快感缺失的标志。我们证实,在使用的啮齿动物模型中,P2X7Rs 参与了所有形式的急性(TST、FST、足底电击)和慢性应激(UCMS)导致的抑郁样行为的发展。此外,由于在各自的受体同源物上的效力不同,药理学激动剂和拮抗剂在大鼠和小鼠中的作用方式不同。在小鼠和大鼠的海马切片中,只有足底电击增加了局部应用二苯甲酰基-ATP(Bz-ATP)在 CA1 星形胶质细胞中的电流反应;相反,TST 和束缚应激抑制了这些反应。在应激刺激后,免疫组织化学显示 P2X7Rs 与小胶质细胞标志物的共定位增加,但与星形胶质细胞标志物的共定位没有变化。对小胶质细胞和星形胶质细胞的药理学损伤证明了小胶质细胞在介导所有类型的抑郁样行为反应中的重要性,而星形胶质细胞仅参与了由强应激源引起的反应,如足底电击。因为,除了急性应激源,它们的慢性对应物通过 P2X7R 的激活在啮齿动物中诱导抑郁样状态,所以我们建议我们的数据可能与人类 MDD 的病因学有关。

https://cdn.ncbi.nlm.nih.gov/pmc/blobs/d663/8836505/016478320bd7/ijms-23-01904-g001.jpg

文献AI研究员

20分钟写一篇综述,助力文献阅读效率提升50倍。

立即体验

用中文搜PubMed

大模型驱动的PubMed中文搜索引擎

马上搜索

文档翻译

学术文献翻译模型,支持多种主流文档格式。

立即体验