Suppr超能文献

益生菌化合物缓解便秘的功效及其在肠道菌群中的定植。

Efficacy of Probiotic Compounds in Relieving Constipation and Their Colonization in Gut Microbiota.

机构信息

State Key Laboratory of Food Science and Technology, Jiangnan University, Wuxi 214122, China.

School of Food Science and Technology, Jiangnan University, Wuxi 214122, China.

出版信息

Molecules. 2022 Jan 20;27(3):666. doi: 10.3390/molecules27030666.

Abstract

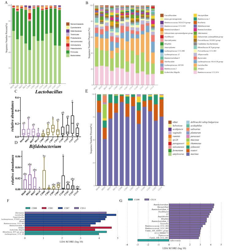
A number of studies have confirmed the relationship between constipation and gut microbiota. Additionally, many human and animal experiments have identified probiotics as effectors for the relief of constipation symptoms. In this study, probiotic compounds, including LA11-Onlly, LR22, LE16, LP-Onlly, and subsp. BI516, were administered to mice with loperamide-induced constipation, and the impacts of these strains on constipation-related indicators and gut microbiota were evaluated. The effects of probiotic compounds on constipation relief were associated with various aspects, including gastrointestinal transit rate, number and weight of stools, serum and intestinal gastrointestinal regulatory hormones, and serum cytokines. Some of the probiotic compounds, including , , and , were found to colonize the intestinal tract. Furthermore, higher dosages promoted the colonization of specific strains. This study yields a new perspective for the clinical use of probiotics to improve constipation symptoms by combining strains with different mechanisms for the alleviation of constipation.

摘要

许多研究证实了便秘与肠道微生物群之间的关系。此外,许多人和动物实验已经确定益生菌是缓解便秘症状的有效因子。在这项研究中,将益生菌化合物(包括 LA11-Onlly、LR22、LE16、LP-Onlly 和 subsp. BI516)给予洛哌丁胺诱导的便秘小鼠,并评估这些菌株对便秘相关指标和肠道微生物群的影响。益生菌化合物对便秘缓解的影响与多个方面有关,包括胃肠道转运率、粪便数量和重量、血清和肠道胃肠调节激素以及血清细胞因子。一些益生菌化合物,包括 、 和 ,被发现定植在肠道中。此外,较高的剂量促进了特定菌株的定植。这项研究为通过结合具有不同缓解便秘机制的菌株来改善益生菌治疗便秘症状的临床应用提供了新的视角。

https://cdn.ncbi.nlm.nih.gov/pmc/blobs/7132/8838973/2cdce7e01206/molecules-27-00666-g001.jpg

文献AI研究员

20分钟写一篇综述,助力文献阅读效率提升50倍。

立即体验

用中文搜PubMed

大模型驱动的PubMed中文搜索引擎

马上搜索

文档翻译

学术文献翻译模型,支持多种主流文档格式。

立即体验