Suppr超能文献

中国胰头导管腺癌的遗传图谱与预后分层。

The genetic landscape of pancreatic head ductal adenocarcinoma in China and prognosis stratification.

机构信息

Department of Pathology, the First Affiliated Hospital of Nanjing Medical University, 300 Guangzhou Road, Nanjing, 210029, Jiangsu Province, China.

Clinical Medicine Research Institution, the First Affiliated Hospital of Nanjing Medical University, 300 Guangzhou Road, Nanjing, 210029, Jiangsu Province, China.

出版信息

BMC Cancer. 2022 Feb 18;22(1):186. doi: 10.1186/s12885-022-09279-9.

Abstract

BACKGROUND

Pancreatic ductal adenocarcinoma (PDAC) is the major subtype of pancreatic cancer and head PDACs show distinct characteristics from body/tail PDACs. With limited studies based on Asian population, the mutational landscape of Asian PDAC remains unclear.

METHODS

One hundred fifty-one Chinese patients with head PDAC were selected and underwent targeted 425-gene sequencing. Genomic alterations, tumor mutational burden, and microsatellite instability were analyzed and compared with a TCGA cohort.

RESULTS

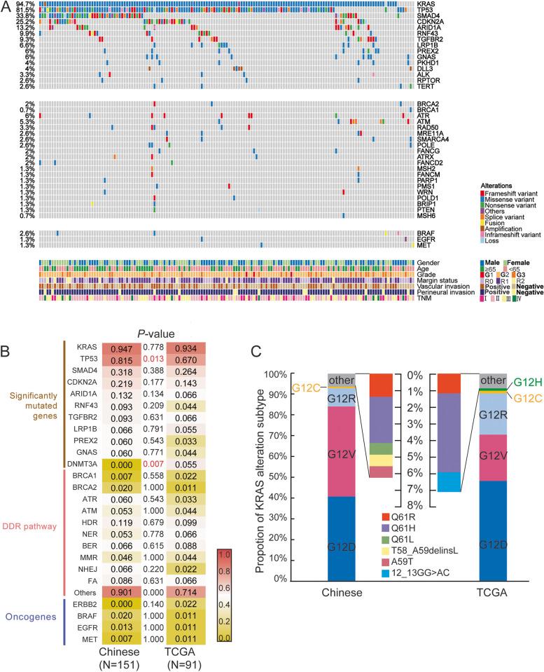
The genomic landscape of Chinese and Western head PDAC had identical frequently-mutated genes including KRAS, TP53, SMAD4, and CDKN2A. KRAS hotspot in both cohorts was codon 12 but Chinese PDACs containing more G12V but fewer G12R variants. Potentially pathogenic fusions, CHD2-BRAF and KANK1-MET were identified in two KRAS wild-type patients. Serum cancer antigens CA125 and CA19-9 were positively associated with SMAD4 alterations while high CEA was enriched in wild-type CDKN2A subgroup. The probability of vascular invasion was lower in patients with RNF43 alterations. The nomogram developed including histology grade, the mutation status of SMAD4, TGFBR2, and PREX2 could calculate the risk score of prognoses validated by Chinese and TCGA cohort.

CONCLUSIONS

Chinese head PDAC contained more KRAS G12V mutation than Western population. The well-performed nomogram may improve post-operation care in real-world practice.

摘要

背景

胰腺导管腺癌(PDAC)是胰腺癌的主要亚型,头 PDAC 与体/尾 PDAC 具有明显不同的特征。由于基于亚洲人群的研究有限,亚洲 PDAC 的突变景观仍不清楚。

方法

选择了 151 例中国头 PDAC 患者进行靶向 425 基因测序。分析了基因组改变、肿瘤突变负担和微卫星不稳定性,并与 TCGA 队列进行了比较。

结果

中西方头 PDAC 的基因组图谱具有相同的高频突变基因,包括 KRAS、TP53、SMAD4 和 CDKN2A。两个队列的 KRAS 热点均为密码子 12,但中国 PDAC 中含有更多的 G12V 但较少的 G12R 变体。在两个 KRAS 野生型患者中发现了潜在致病性融合 CHD2-BRAF 和 KANK1-MET。血清肿瘤标志物 CA125 和 CA19-9 与 SMAD4 改变呈正相关,而 CEA 升高则富集于野生型 CDKN2A 亚组。RNF43 改变患者的血管侵犯概率较低。包括组织学分级、SMAD4、TGFBR2 和 PREX2 突变状态的列线图可以计算预后风险评分,在中国和 TCGA 队列中得到验证。

结论

中国头 PDAC 中 KRAS G12V 突变的比例高于西方人群。性能良好的列线图可能会提高实际临床实践中的术后护理水平。

https://cdn.ncbi.nlm.nih.gov/pmc/blobs/48f1/8855595/caa6a9f8225e/12885_2022_9279_Fig1_HTML.jpg

文献AI研究员

20分钟写一篇综述,助力文献阅读效率提升50倍。

立即体验

用中文搜PubMed

大模型驱动的PubMed中文搜索引擎

马上搜索

文档翻译

学术文献翻译模型,支持多种主流文档格式。

立即体验