Suppr超能文献

白桦干旱响应的层级转录因子与调控网络

Hierarchical transcription factor and regulatory network for drought response in Betula platyphylla.

作者信息

Jia Yaqi, Niu Yani, Zhao Huimin, Wang Zhibo, Gao Caiqiu, Wang Chao, Chen Su, Wang Yucheng

机构信息

State Key Laboratory of Tree Genetics and Breeding, Northeast Forestry University, 26 Hexing Road, Harbin 150040, China.

出版信息

Hortic Res. 2022 Feb 19;9. doi: 10.1093/hr/uhac040.

Abstract

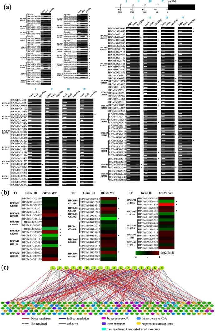
Although many genes and biological processes involved in abiotic stress response have been identified, how they are regulated remains largely unclear. Here, to study the regulatory mechanism of birch (Betula platyphylla) responding to drought induced by polyethylene glycol (PEG) 6000 (20%, w/v), a partial correlation coefficient-based algorithm for constructing gene regulatory network (GRN) was proposed, and a three-layer hierarchical GRN was constructed, including 68 transcription factors (TFs), and 252 structural genes. Totally, 1448 predicted regulatory relationships are included, and most of them are novel. The reliability of GRN was verified by ChIP-PCR and qRT-PCR based on transient transformation. About 55% of genes in the bottom layer of GRN could confer drought tolerance. We selected the two TFs, BpMADS11 and BpNAC090, from the up layer and characterized their function in drought tolerance. Overexpression of BpMADS11 and BpNAC090 both reduces electrolyte leakage, ROS and MDA contents, displaying increased drought tolerance than wild-type birch. According to this GRN, the important biological processes involved in drought were identified, including "signaling hormone pathways", "water transport", "regulation of stomatal movement" and "response to oxidative stress". This work indicated that BpERF017, BpAGL61 and BpNAC090 are the key upstream regulators in birch drought tolerance. Our data clearly revealed the upstream regulators and TF-DNA interaction regulate different biological processes to adapt drought stress.

摘要

尽管已经鉴定出许多参与非生物胁迫响应的基因和生物学过程,但它们的调控方式在很大程度上仍不清楚。在此,为了研究白桦(Betula platyphylla)对聚乙二醇(PEG)6000(20%,w/v)诱导的干旱的响应调控机制,提出了一种基于偏相关系数构建基因调控网络(GRN)的算法,并构建了一个三层层次GRN,包括68个转录因子(TFs)和252个结构基因。总共包含1448个预测的调控关系,其中大多数是新发现的。基于瞬时转化的ChIP-PCR和qRT-PCR验证了GRN的可靠性。GRN底层约55%的基因可赋予耐旱性。我们从上层中选择了两个TFs,BpMADS11和BpNAC090,并对它们在耐旱性中的功能进行了表征。BpMADS11和BpNAC090的过表达均降低了电解质渗漏、ROS和MDA含量,显示出比野生型白桦更高的耐旱性。根据这个GRN,确定了干旱涉及的重要生物学过程,包括“信号激素途径”、“水分运输”、“气孔运动调节”和“氧化应激反应”。这项工作表明BpERF017、BpAGL61和BpNAC090是白桦耐旱性的关键上游调节因子。我们的数据清楚地揭示了上游调节因子以及TF-DNA相互作用调节不同生物学过程以适应干旱胁迫。

https://cdn.ncbi.nlm.nih.gov/pmc/blobs/8449/9070641/b3e673a1af1e/uhac040f1.jpg

文献AI研究员

20分钟写一篇综述,助力文献阅读效率提升50倍。

立即体验

用中文搜PubMed

大模型驱动的PubMed中文搜索引擎

马上搜索

文档翻译

学术文献翻译模型,支持多种主流文档格式。

立即体验