Suppr超能文献

miRNA 3′端互补配对通过两种结合模式发生,亲和力由核苷酸的同一性和位置决定。

MicroRNA 3'-compensatory pairing occurs through two binding modes, with affinity shaped by nucleotide identity and position.

机构信息

Howard Hughes Medical Institute, Cambridge, United States.

Whitehead Institute for Biomedical Research, Cambridge, United States.

出版信息

Elife. 2022 Feb 22;11:e69803. doi: 10.7554/eLife.69803.

Abstract

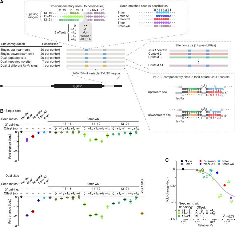
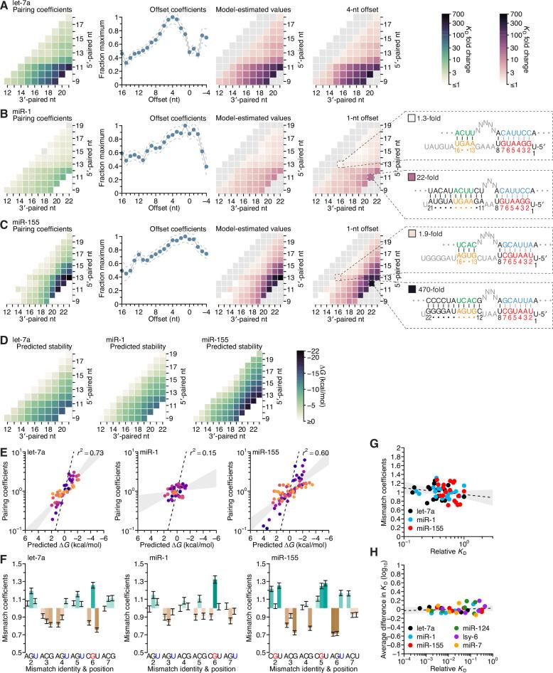
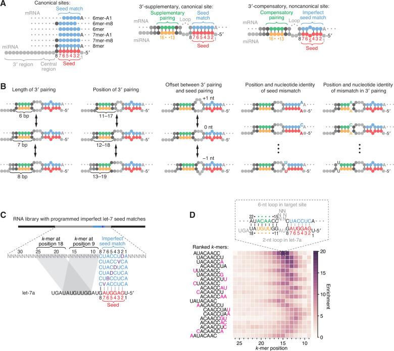
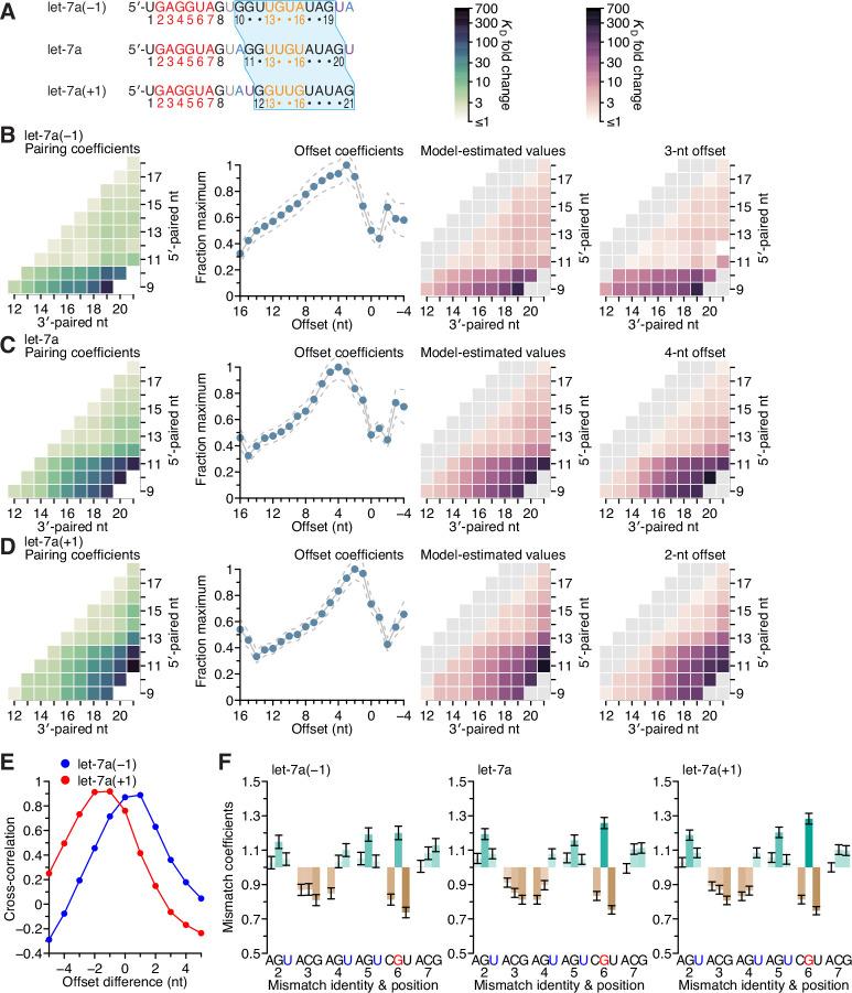
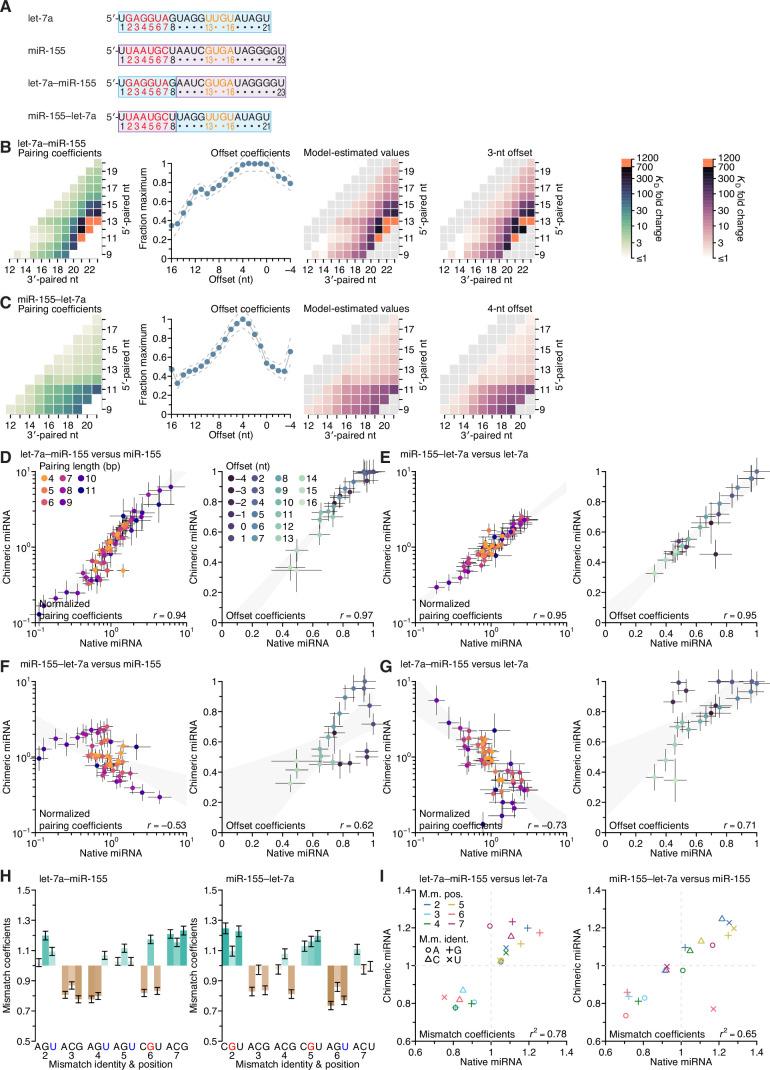
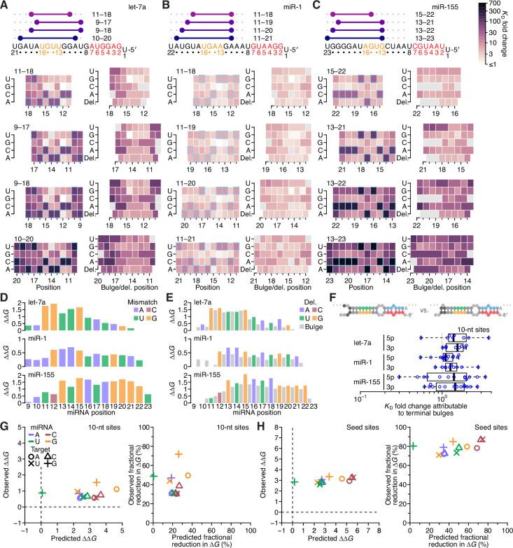
MicroRNAs (miRNAs), in association with Argonaute (AGO) proteins, direct repression by pairing to sites within mRNAs. Compared to pairing preferences of the miRNA seed region (nucleotides 2-8), preferences of the miRNA 3' region are poorly understood, due to the sparsity of measured affinities for the many pairing possibilities. We used RNA bind-n-seq with purified AGO2-miRNA complexes to measure relative affinities of >1000 3'-pairing architectures for each miRNA. In some cases, optimal 3' pairing increased affinity by >500 fold. Some miRNAs had two high-affinity 3'-pairing modes-one of which included additional nucleotides bridging seed and 3' pairing to enable high-affinity pairing to miRNA nucleotide 11. The affinity of binding and the position of optimal pairing both tracked with the occurrence of G or oligo(G/C) nucleotides within the miRNA. These and other results advance understanding of miRNA targeting, providing insight into how optimal 3' pairing is determined for each miRNA.

摘要

微 RNA(miRNA)与 Argonaute(AGO)蛋白结合,通过与 mRNAs 内的位点配对来直接抑制基因表达。与 miRNA 种子区域(核苷酸 2-8)的配对偏好相比,由于对许多配对可能性的亲和力测量很少,因此对 miRNA 3' 区域的配对偏好了解甚少。我们使用带有纯化的 AGO2-miRNA 复合物的 RNA bind-n-seq 来测量每个 miRNA 的 >1000 种 3' 配对结构的相对亲和力。在某些情况下,最佳 3' 配对可使亲和力增加>500 倍。一些 miRNA 具有两种高亲和力的 3' 配对模式,其中一种模式包括额外的核苷酸桥接种子和 3' 配对,以实现对 miRNA 核苷酸 11 的高亲和力配对。结合亲和力和最佳配对位置都与 miRNA 内 G 或寡 G/C 核苷酸的存在相关。这些和其他结果提高了对 miRNA 靶向的理解,深入了解了如何为每个 miRNA 确定最佳 3' 配对。

https://cdn.ncbi.nlm.nih.gov/pmc/blobs/2b7c/8940178/e2ad834b859a/elife-69803-fig1.jpg

文献AI研究员

20分钟写一篇综述,助力文献阅读效率提升50倍。

立即体验

用中文搜PubMed

大模型驱动的PubMed中文搜索引擎

马上搜索

文档翻译

学术文献翻译模型,支持多种主流文档格式。

立即体验