Suppr超能文献

细胞周期蛋白依赖性激酶 4 对肝细胞癌患者的临床意义及分子机制。

Clinical implications and molecular mechanisms of Cyclin-dependent kinases 4 for patients with hepatocellular carcinoma.

机构信息

Department of Hepatobiliary Surgery, The First Affiliated Hospital of Guangxi Medical University, Nanning, 530021, Guangxi Zhuang Autonomous Region, People's Republic of China.

出版信息

BMC Gastroenterol. 2022 Feb 22;22(1):77. doi: 10.1186/s12876-022-02152-w.

Abstract

BACKGROUND

Hepatocellular carcinoma (HCC) was frequently considered as a kind of malignant tumor with a poor prognosis. Cyclin-dependent kinases (CDK) 4 was considered to be cell-cycle-related CDK gene. In this study, we explored the clinical significance of CDK4 in HCC patients.

METHODS

Data of HCC patients were obtained from The Cancer Genome Atlas database (TCGA) and the Gene Expression Omnibus (GEO) database. Kaplan-Meier analysis and Cox regression model were performed to calculate median survival time (MST) and the hazard ration (HR), respectively. The joint-effect analysis and prognostic risk score model were constructed to demonstrate significance of prognosis-related genes. The differential expression of prognostic genes was further validated using reverse transcription-quantitative PCR (RT-qPCR) of 58 pairs of HCC samples.

RESULTS

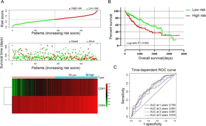
CDK1 and CDK4 were considered prognostic genes in TCGA and GSE14520 cohort. The result of joint-effect model indicated patients in CDK1 and CDK4 low expression groups had a better prognosis in TCGA (adjusted HR = 0.491; adjusted P = 0.003) and GSE14520 cohort (adjusted HR = 0.431; adjusted P = 0.002). Regarding Kaplan-Meier analysis, high expression of CDK1 and CDK4 was related to poor prognosis in both the TCGA (P < 0.001 and = 0.001 for CDK1 and CDK4, respectively) and the GSE14520 cohort (P = 0.006 and = 0.033 for CDK1 and CDK4, respectively). However, only CDK4 (P = 0.042) was validated in RT-qPCR experiment, while CDK1 (P = 0.075) was not.

CONCLUSION

HCC patients with high CDK4 expression have poor prognosis, and CDK4 could be a potential candidate diagnostic biomarker for HCC.

摘要

背景

肝细胞癌(HCC)常被认为是一种预后不良的恶性肿瘤。细胞周期蛋白依赖性激酶(CDK)4 被认为是与细胞周期相关的 CDK 基因。在本研究中,我们探讨了 CDK4 在 HCC 患者中的临床意义。

方法

从癌症基因组图谱数据库(TCGA)和基因表达综合数据库(GEO)中获取 HCC 患者的数据。采用 Kaplan-Meier 分析和 Cox 回归模型分别计算中位生存时间(MST)和风险比(HR)。构建联合效应分析和预后风险评分模型,以证明预后相关基因的意义。通过对 58 对 HCC 样本进行逆转录定量 PCR(RT-qPCR)进一步验证预后基因的差异表达。

结果

在 TCGA 和 GSE14520 队列中,CDK1 和 CDK4 被认为是预后基因。联合效应模型的结果表明,在 TCGA(调整 HR=0.491;调整 P=0.003)和 GSE14520 队列(调整 HR=0.431;调整 P=0.002)中,CDK1 和 CDK4 低表达组的患者预后更好。Kaplan-Meier 分析表明,在 TCGA(CDK1 和 CDK4 的 P 值分别为<0.001 和=0.001)和 GSE14520 队列(CDK1 和 CDK4 的 P 值分别为=0.006 和=0.033)中,CDK1 和 CDK4 高表达与预后不良相关。然而,只有 CDK4(P=0.042)在 RT-qPCR 实验中得到验证,而 CDK1(P=0.075)则没有。

结论

CDK4 高表达的 HCC 患者预后不良,CDK4 可能是 HCC 的潜在候选诊断生物标志物。

https://cdn.ncbi.nlm.nih.gov/pmc/blobs/edfb/8864914/2fe814f92361/12876_2022_2152_Fig1_HTML.jpg

文献AI研究员

20分钟写一篇综述,助力文献阅读效率提升50倍。

立即体验

用中文搜PubMed

大模型驱动的PubMed中文搜索引擎

马上搜索

文档翻译

学术文献翻译模型,支持多种主流文档格式。

立即体验