Suppr超能文献

身体活动会特异性地引起粒细胞中无细胞 DNA 的释放,从而影响液体活检。

Physical activity specifically evokes release of cell-free DNA from granulocytes thereby affecting liquid biopsy.

机构信息

Department of Sports Medicine, Rehabilitation and Disease Prevention, Faculty of Social Science, Media and Sport, Johannes Gutenberg-University Mainz, Albert-Schweitzerstr. 22, 55128, Mainz, Germany.

Helmholtz-Institute for Biomedical Engineering, Stem Cell Biology and Cellular Engineering, RWTH Aachen University Medical School, Aachen, Germany.

出版信息

Clin Epigenetics. 2022 Feb 22;14(1):29. doi: 10.1186/s13148-022-01245-3.

Abstract

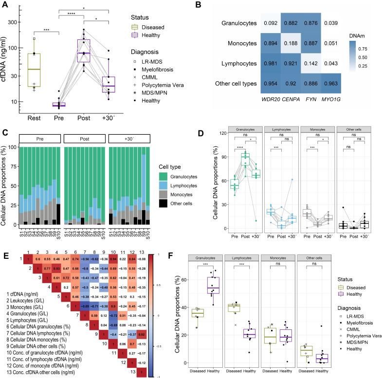
Physical activity impacts immune homeostasis and leads to rapid and marked increase in cell-free DNA (cfDNA). However, the origin of cfDNA during exercise remains elusive and it is unknown if physical activity could improve or interfere with methylation based liquid biopsy. We analyzed the methylation levels of four validated CpGs representing cfDNA from granulocytes, lymphocytes, monocytes, and non-hematopoietic cells, in healthy individuals in response to exercise, and in patients with hematological malignancies under resting conditions. The analysis revealed that physical activity almost exclusively triggered DNA release from granulocytes, highlighting the relevance as a pre-analytical variable which could compromise diagnostic accuracy.

摘要

体力活动影响免疫稳态,并导致无细胞 DNA(cfDNA)迅速显著增加。然而,运动过程中 cfDNA 的来源仍不清楚,也不知道体力活动是否可以改善或干扰基于甲基化的液体活检。我们分析了健康个体在运动反应中以及血液恶性肿瘤患者在休息条件下,代表粒细胞、淋巴细胞、单核细胞和非造血细胞的 cfDNA 的四个经验证的 CpG 的甲基化水平。分析表明,体力活动几乎只触发粒细胞的 DNA 释放,突出了其作为可能影响诊断准确性的分析前变量的相关性。

https://cdn.ncbi.nlm.nih.gov/pmc/blobs/2682/8864902/4f56ecdc2fd9/13148_2022_1245_Fig1_HTML.jpg

文献AI研究员

20分钟写一篇综述,助力文献阅读效率提升50倍。

立即体验

用中文搜PubMed

大模型驱动的PubMed中文搜索引擎

马上搜索

文档翻译

学术文献翻译模型,支持多种主流文档格式。

立即体验