Suppr超能文献

整合16S rRNA基因测序和代谢组学分析以研究蛇床子素对神经性疼痛小鼠肠道微生物群和血清代谢物的重要作用。

Integrated 16S rRNA Gene Sequencing and Metabolomics Analysis to Investigate the Important Role of Osthole on Gut Microbiota and Serum Metabolites in Neuropathic Pain Mice.

作者信息

Li Ruili, Wang Fan, Dang Shajie, Yao Minna, Zhang Wei, Wang Jingwen

机构信息

Department of Pharmacy, Xijing Hospital, Fourth Military Medical University, Xi'an, China.

Department of Anesthesiology, Shaanxi Provincial Cancer Hospital, Xi'an, China.

出版信息

Front Physiol. 2022 Feb 7;13:813626. doi: 10.3389/fphys.2022.813626. eCollection 2022.

Abstract

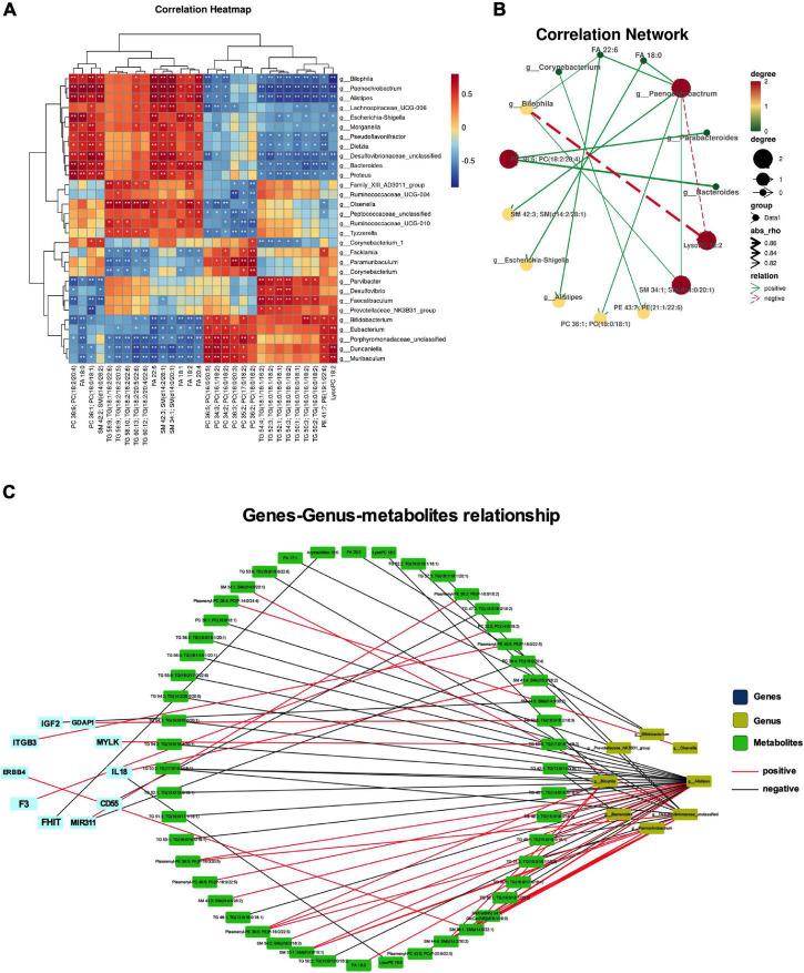
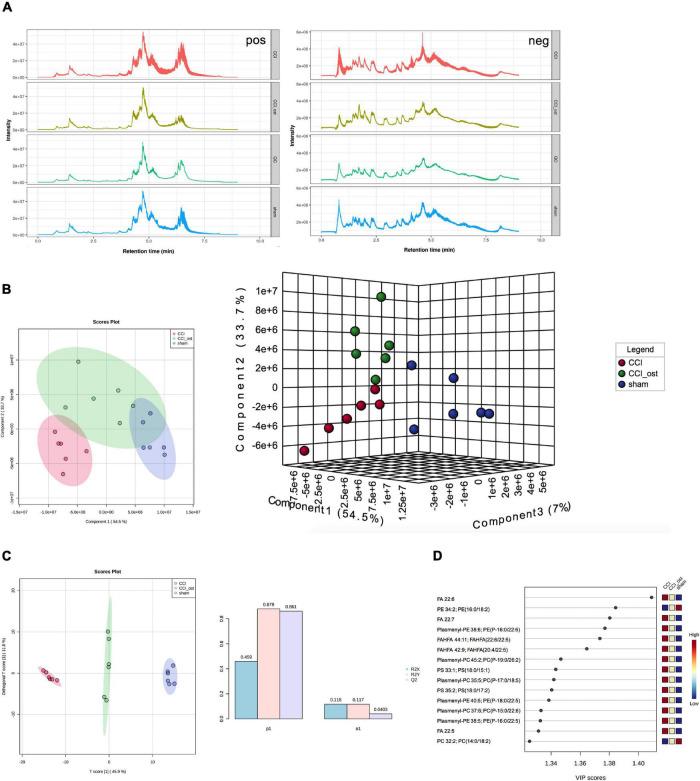
Accumulating evidence suggests that neuropathic pain (NP) is closely connected to the metabolic disorder of gut microbiota, and natural products could relieve NP by regulating gut microbiota. The purpose of this study is to investigate the important regulatory effects of osthole on gut microbiota and serum metabolites in mice with chronic constriction injury (CCI). Mice's intestinal contents and serum metabolites were collected from the sham group, CCI group, and osthole treatment CCI group. The 16S rRNA gene sequencing was analyzed, based on Illumina NovaSeq platform, and ANOVA analysis were used to analyze the composition variety and screen differential expression of intestinal bacteria in the three groups. Ultra-high-performance liquid chromatography-quadrupole time of flight-tandem mass spectrometry (UHPLC-Q-TOF-MS) was used for analyzing the data obtained from serum specimens, and KEGG enrichment analysis was used to identify pathways of differential metabolites in the treatment of neuralgia mice. Furthermore, the Pearson method and Cytoscape soft were used to analyze the correlation network of differential metabolites, gut microbiota, and disease genes. The analysis results of 16S rRNA gene sequencing displayed that , , and were highly correlated with NP after osthole treatment at the phylum level. , , , , , and exhibited higher relative abundance and were considered important microbial members at genus level in neuralgia mice. Serum metabolomics results showed that 131 metabolites were considered to be significantly different in the CCI group compared to the sham group, and 44 metabolites were significantly expressed between the osthole treatment group and the CCI group. At the same time, we found that 29 differential metabolites in the two comparison groups were overlapping. Integrated analysis results showed that many intestinal microorganisms and metabolites have a strong positive correlation. The correlation network diagram displays that 10 genes were involved in the process of osthole alleviating NP through a metabolic pathway and gut microbiota, including IGF2, GDAP1, MYLK, IL18, CD55, MIR331, FHIT, F3, ERBB4, and ITGB3. Our findings have preliminarily confirmed that NP is closely related to metabolism and intestinal microbial imbalance, and osthole can improve the metabolic disorder of NP by acting on gut microbiota.

摘要

越来越多的证据表明,神经性疼痛(NP)与肠道微生物群的代谢紊乱密切相关,天然产物可以通过调节肠道微生物群来缓解NP。本研究的目的是探讨蛇床子素对慢性缩窄性损伤(CCI)小鼠肠道微生物群和血清代谢产物的重要调节作用。从假手术组、CCI组和蛇床子素治疗CCI组收集小鼠的肠道内容物和血清代谢产物。基于Illumina NovaSeq平台进行16S rRNA基因测序分析,并采用方差分析来分析三组肠道细菌的组成差异并筛选差异表达菌。采用超高效液相色谱-四极杆飞行时间串联质谱(UHPLC-Q-TOF-MS)分析血清样本数据,并通过KEGG富集分析确定神经痛小鼠治疗中差异代谢产物的途径。此外,采用Pearson方法和Cytoscape软件分析差异代谢产物、肠道微生物群和疾病基因的相关网络。16S rRNA基因测序分析结果显示,在门水平上,蛇床子素治疗后,[具体菌名1]、[具体菌名2]和[具体菌名3]与NP高度相关。在属水平上,[具体菌名4]、[具体菌名5]、[具体菌名6]、[具体菌名7]、[具体菌名8]和[具体菌名9]表现出较高的相对丰度,被认为是神经痛小鼠中的重要微生物成员。血清代谢组学结果显示,与假手术组相比,CCI组有131种代谢产物被认为有显著差异,蛇床子素治疗组与CCI组之间有44种代谢产物显著表达。同时,我们发现两个比较组中有29种差异代谢产物重叠。综合分析结果表明,许多肠道微生物和代谢产物具有很强的正相关性。相关网络图显示,10个基因参与了蛇床子素通过代谢途径和肠道微生物群缓解NP的过程,包括IGF2、GDAP1、MYLK、IL18、CD55、MIR331、FHIT、F3、ERBB4和ITGB3。我们的研究结果初步证实,NP与代谢和肠道微生物失衡密切相关,蛇床子素可通过作用于肠道微生物群改善NP的代谢紊乱。

https://cdn.ncbi.nlm.nih.gov/pmc/blobs/a52a/8860327/6c49fee73865/fphys-13-813626-g001.jpg

文献AI研究员

20分钟写一篇综述,助力文献阅读效率提升50倍。

立即体验

用中文搜PubMed

大模型驱动的PubMed中文搜索引擎

马上搜索

文档翻译

学术文献翻译模型,支持多种主流文档格式。

立即体验