Suppr超能文献

槐定碱通过稳定环氧二十碳三烯酸在动物模型中缓解帕金森病。

Kurarinone alleviated Parkinson's disease via stabilization of epoxyeicosatrienoic acids in animal model.

机构信息

College of Pharmacy, The Second Affiliated Hospital, Institute of Integrative Medicine, Dalian Medical University, Dalian 116044, People's Republic of China.

Department of Entomology and Nematology, UC Davis Comprehensive Cancer Center, University of California, Davis, CA 95616.

出版信息

Proc Natl Acad Sci U S A. 2022 Mar 1;119(9). doi: 10.1073/pnas.2118818119.

Abstract

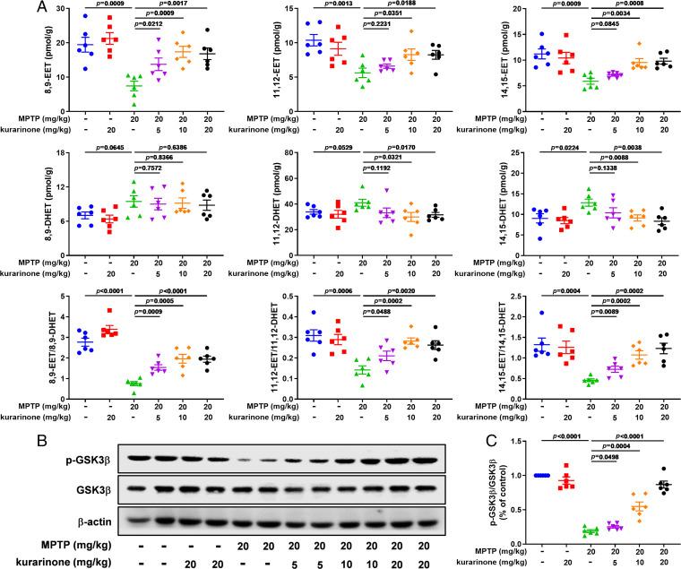
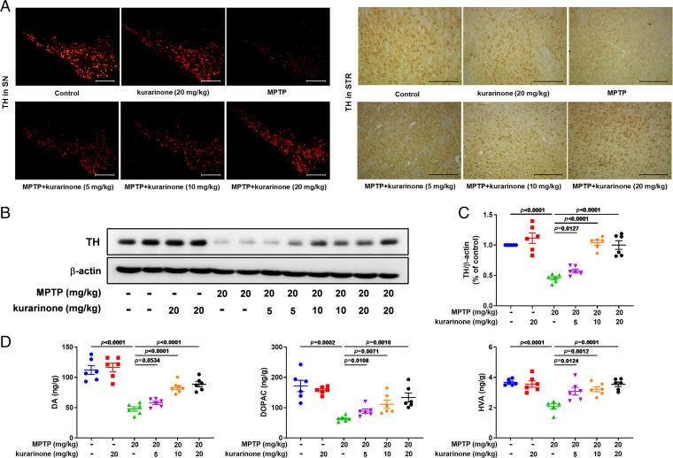
Parkinson's disease (PD) is one of the most common neurodegenerative disorders and is characterized by loss of dopaminergic neurons in the substantia nigra (SN), causing bradykinesia and rest tremors. Although the molecular mechanism of PD is still not fully understood, neuroinflammation has a key role in the damage of dopaminergic neurons. Herein, we found that kurarinone, a unique natural product from , alleviated the 1-methyl-4-phenyl-1,2,3,6-tetrahydropyridine (MPTP)-induced behavioral deficits and dopaminergic neurotoxicity, including the losses of neurotransmitters and tyrosine hydroxylase (TH)-positive cells (SN and striatum [STR]). Furthermore, kurarinone attenuated the MPTP-mediated neuroinflammation via suppressing the activation of microglia involved in the nuclear factor kappa B signaling pathway. The proteomics result of the solvent-induced protein precipitation and thermal proteome profiling suggest that the soluble epoxide hydrolase (sEH) enzyme, which is associated with the neuroinflammation of PD, is a promising target of kurarinone. This is supported by the increase of plasma epoxyeicosatrienoic acids (sEH substrates) and the decrease of dihydroxyeicosatrienoic acids (sEH products), and the results of in vitro inhibition kinetics, surface plasmon resonance, and cocrystallization of kurarinone with sEH revealed that this natural compound is an uncompetitive inhibitor. In addition, sEH knockout (KO) attenuated the progression of PD, and sEH KO plus kurarinone did not further reduce the protection of PD in MPTP-induced PD mice. These findings suggest that kurarinone could be a potential natural candidate for the treatment of PD, possibly through sEH inhibition.

摘要

帕金森病(PD)是最常见的神经退行性疾病之一,其特征是黑质(SN)中的多巴胺能神经元丧失,导致运动迟缓症和静止性震颤。尽管 PD 的分子机制尚不完全清楚,但神经炎症在多巴胺能神经元的损伤中起着关键作用。在此,我们发现槐定碱,一种来自 的独特天然产物,可减轻 1-甲基-4-苯基-1,2,3,6-四氢吡啶(MPTP)诱导的行为缺陷和多巴胺能神经毒性,包括神经递质和酪氨酸羟化酶(TH)阳性细胞(SN 和纹状体[STR])的损失。此外,槐定碱通过抑制涉及核因子 kappa B 信号通路的小胶质细胞的激活来减轻 MPTP 介导的神经炎症。溶剂诱导的蛋白质沉淀和热蛋白质组学分析的蛋白质组学结果表明,与 PD 神经炎症相关的可溶性环氧化物水解酶(sEH)酶是槐定碱的一个有前途的靶点。这得到了血浆环氧二十碳三烯酸(sEH 底物)增加和二羟二十碳三烯酸(sEH 产物)减少的支持,以及体外抑制动力学、表面等离子体共振和槐定碱与 sEH 的共结晶的结果表明,这种天然化合物是一种非竞争性抑制剂。此外,sEH 敲除(KO)可减轻 PD 的进展,而 sEH KO 加槐定碱并不能进一步降低 MPTP 诱导的 PD 小鼠中 PD 的保护作用。这些发现表明槐定碱可能是治疗 PD 的一种有潜力的天然候选药物,可能通过抑制 sEH。

https://cdn.ncbi.nlm.nih.gov/pmc/blobs/5bd4/8892522/bf7cabaac008/pnas.2118818119fig01.jpg

文献AI研究员

20分钟写一篇综述,助力文献阅读效率提升50倍。

立即体验

用中文搜PubMed

大模型驱动的PubMed中文搜索引擎

马上搜索

文档翻译

学术文献翻译模型,支持多种主流文档格式。

立即体验