Suppr超能文献

骨骼肌 PAK1 水平的变化调节组织串扰以影响全身葡萄糖稳态。

Changes in Skeletal Muscle PAK1 Levels Regulate Tissue Crosstalk to Impact Whole Body Glucose Homeostasis.

机构信息

Department of Molecular & Cellular Endocrinology, Arthur Riggs Diabetes and Metabolism Research Institute of City of Hope, Duarte, CA, United States.

Department of Diabetes Complications and Metabolism, Arthur Riggs Diabetes and Metabolism Research Institute of City of Hope, Duarte, CA, United States.

出版信息

Front Endocrinol (Lausanne). 2022 Feb 11;13:821849. doi: 10.3389/fendo.2022.821849. eCollection 2022.

Abstract

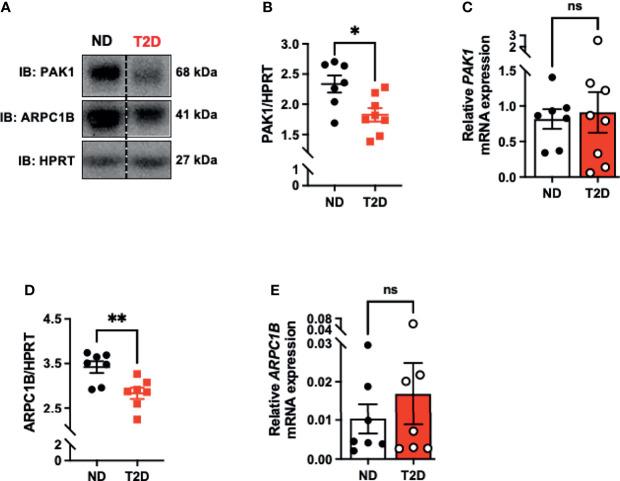
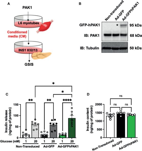
Skeletal muscle accounts for ~80% of insulin-stimulated glucose uptake. The Group I p21-activated kinase 1 (PAK1) is required for the non-canonical insulin-stimulated GLUT4 vesicle translocation in skeletal muscle cells. We found that the abundances of PAK1 protein and its downstream effector in muscle, ARPC1B, are significantly reduced in the skeletal muscle of humans with type 2 diabetes, compared to the non-diabetic controls, making skeletal muscle PAK1 a candidate regulator of glucose homeostasis. Although whole-body PAK1 knockout mice exhibit glucose intolerance and are insulin resistant, the contribution of skeletal muscle PAK1 in particular was unknown. As such, we developed inducible skeletal muscle-specific PAK1 knockout (skmPAK1-iKO) and overexpression (skmPAK1-iOE) mouse models to evaluate the role of PAK1 in skeletal muscle insulin sensitivity and glucose homeostasis. Using intraperitoneal glucose tolerance and insulin tolerance testing, we found that skeletal muscle PAK1 is required for maintaining whole body glucose homeostasis. Moreover, PAK1 enrichment in GLUT4-myc-L6 myoblasts preserves normal insulin-stimulated GLUT4 translocation under insulin resistance conditions. Unexpectedly, skmPAK1-iKO also showed aberrant plasma insulin levels following a glucose challenge. By applying conditioned media from PAK1-enriched myotubes or myoblasts to β-cells in culture, we established that a muscle-derived circulating factor(s) could enhance β-cell function. Taken together, these data suggest that PAK1 levels in the skeletal muscle can regulate not only skeletal muscle insulin sensitivity, but can also engage in tissue crosstalk with pancreatic β-cells, unveiling a new molecular mechanism by which PAK1 regulates whole-body glucose homeostasis.

摘要

骨骼肌约占胰岛素刺激葡萄糖摄取的 80%。I 组 p21 激活激酶 1(PAK1)是骨骼肌细胞中非经典胰岛素刺激 GLUT4 囊泡易位所必需的。我们发现,与非糖尿病对照组相比,2 型糖尿病患者的骨骼肌中 PAK1 蛋白及其在肌肉中的下游效应物 ARPC1B 的丰度显著降低,这使得骨骼肌 PAK1 成为葡萄糖稳态的候选调节剂。尽管全身 PAK1 敲除小鼠表现出葡萄糖不耐受和胰岛素抵抗,但特定的骨骼肌 PAK1 的贡献尚不清楚。因此,我们开发了诱导型骨骼肌特异性 PAK1 敲除(skmPAK1-iKO)和过表达(skmPAK1-iOE)小鼠模型,以评估 PAK1 在骨骼肌胰岛素敏感性和葡萄糖稳态中的作用。通过腹腔内葡萄糖耐量和胰岛素耐量测试,我们发现骨骼肌 PAK1 是维持全身葡萄糖稳态所必需的。此外,GLUT4-myc-L6 成肌细胞中 PAK1 的富集可在胰岛素抵抗条件下维持正常的胰岛素刺激 GLUT4 易位。出乎意料的是,skmPAK1-iKO 也表现出葡萄糖挑战后血浆胰岛素水平异常。通过将富含 PAK1 的肌管或成肌细胞的条件培养基应用于培养中的β细胞,我们建立了一种由肌肉来源的循环因子(s)可以增强β细胞功能。总之,这些数据表明,骨骼肌中的 PAK1 水平不仅可以调节骨骼肌胰岛素敏感性,还可以与胰腺β细胞进行组织串扰,揭示了 PAK1 调节全身葡萄糖稳态的新分子机制。

https://cdn.ncbi.nlm.nih.gov/pmc/blobs/10bb/8881144/23a7335c0ba5/fendo-13-821849-g001.jpg

文献AI研究员

20分钟写一篇综述,助力文献阅读效率提升50倍。

立即体验

用中文搜PubMed

大模型驱动的PubMed中文搜索引擎

马上搜索

文档翻译

学术文献翻译模型,支持多种主流文档格式。

立即体验