Suppr超能文献

超高灵敏度质谱定量分析扰动后单细胞蛋白质组的变化。

Ultra-high sensitivity mass spectrometry quantifies single-cell proteome changes upon perturbation.

机构信息

Proteomics and Signal Transduction, Max-Planck Institute of Biochemistry, Martinsried, Germany.

NNF Center for Protein Research, Faculty of Health and Medical Sciences, University of Copenhagen, Copenhagen, Denmark.

出版信息

Mol Syst Biol. 2022 Mar;18(3):e10798. doi: 10.15252/msb.202110798.

Abstract

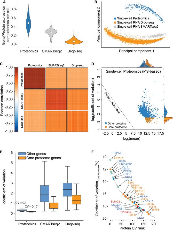
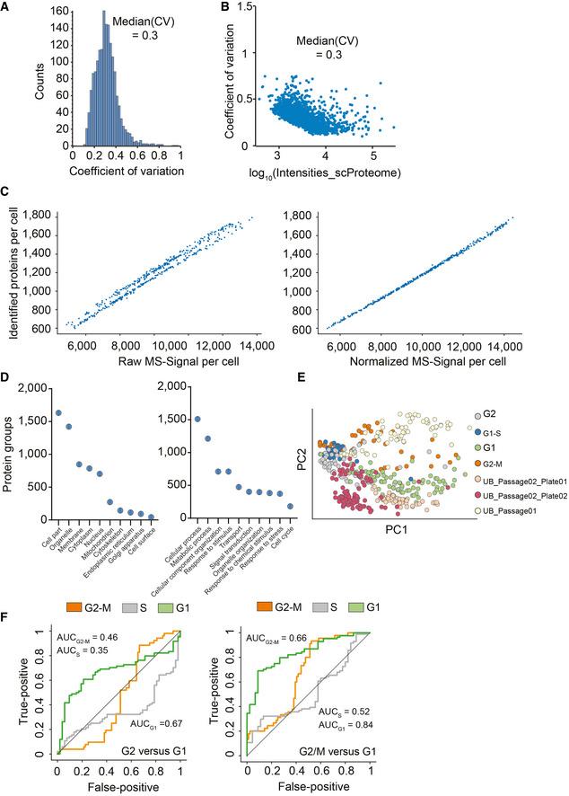
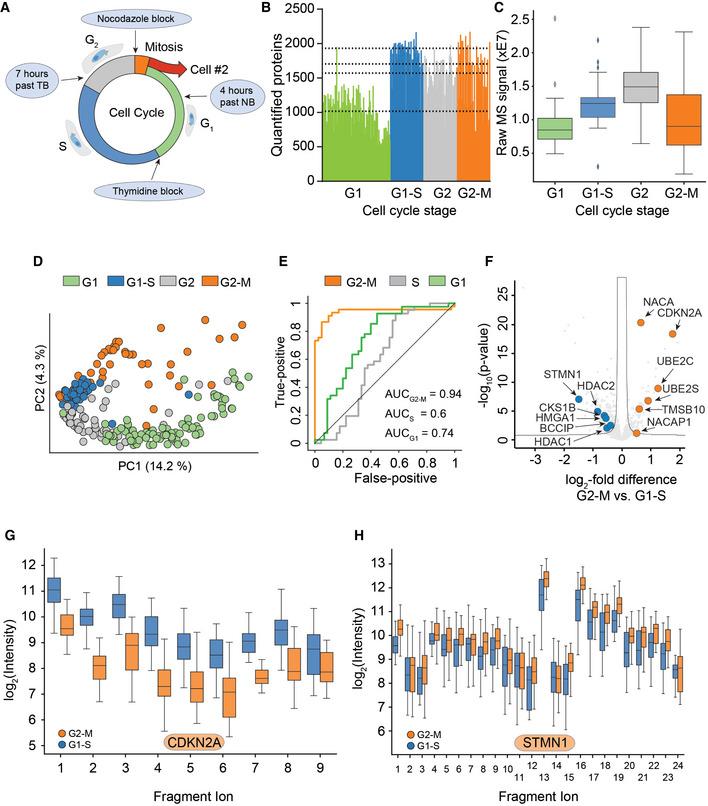
Single-cell technologies are revolutionizing biology but are today mainly limited to imaging and deep sequencing. However, proteins are the main drivers of cellular function and in-depth characterization of individual cells by mass spectrometry (MS)-based proteomics would thus be highly valuable and complementary. Here, we develop a robust workflow combining miniaturized sample preparation, very low flow-rate chromatography, and a novel trapped ion mobility mass spectrometer, resulting in a more than 10-fold improved sensitivity. We precisely and robustly quantify proteomes and their changes in single, FACS-isolated cells. Arresting cells at defined stages of the cell cycle by drug treatment retrieves expected key regulators. Furthermore, it highlights potential novel ones and allows cell phase prediction. Comparing the variability in more than 430 single-cell proteomes to transcriptome data revealed a stable-core proteome despite perturbation, while the transcriptome appears stochastic. Our technology can readily be applied to ultra-high sensitivity analyses of tissue material, posttranslational modifications, and small molecule studies from small cell counts to gain unprecedented insights into cellular heterogeneity in health and disease.

摘要

单细胞技术正在彻底改变生物学,但目前主要限于成像和深度测序。然而,蛋白质是细胞功能的主要驱动因素,基于质谱(MS)的蛋白质组学对单个细胞进行深入表征将具有非常高的价值和互补性。在这里,我们开发了一种稳健的工作流程,结合了微型化的样品制备、非常低的流速色谱和新型的离子阱离子淌度质谱仪,从而将灵敏度提高了 10 倍以上。我们能够精确和稳健地定量单个、通过 FACS 分离的细胞中的蛋白质组及其变化。通过药物处理将细胞在细胞周期的特定阶段捕获,可以恢复预期的关键调节剂。此外,它还突出了潜在的新型调节剂,并允许进行细胞相预测。将超过 430 个单细胞蛋白质组的可变性与转录组数据进行比较,结果表明,尽管受到干扰,但核心蛋白质组仍然稳定,而转录组则呈现出随机性。我们的技术可以很容易地应用于超高灵敏度的组织材料分析、翻译后修饰和从小细胞计数开始的小分子研究,从而在健康和疾病中的细胞异质性方面获得前所未有的见解。

https://cdn.ncbi.nlm.nih.gov/pmc/blobs/367a/8884154/b3ba8888642b/MSB-18-e10798-g015.jpg

文献AI研究员

20分钟写一篇综述,助力文献阅读效率提升50倍。

立即体验

用中文搜PubMed

大模型驱动的PubMed中文搜索引擎

马上搜索

文档翻译

学术文献翻译模型,支持多种主流文档格式。

立即体验