Suppr超能文献

ULK3 依赖性激活 GLI1 促进自噬诱导时的 DNMT3A 表达。

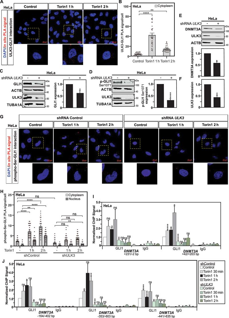
ULK3-dependent activation of GLI1 promotes DNMT3A expression upon autophagy induction.

机构信息

Institute of Environmental MedicineToxicology Unit, Karolinska Institutet, Stockholm Sweden.

Division of Biochemistry, Department of Molecular Medicine, Institute of Basic Medical Sciences, University of Oslo, Oslo, Norway.

出版信息

Autophagy. 2022 Dec;18(12):2769-2780. doi: 10.1080/15548627.2022.2039993. Epub 2022 Feb 28.

Abstract

Macroautophagy/autophagy is a tightly regulated catabolic process, which contributes at baseline level to cellular homeostasis, and upon its stimulation to the adaptive cellular response to intra- and extracellular stress stimuli. Decrease of autophagy activity is occurring upon aging and thought to contribute to age-related-diseases. Recently, we uncovered, upon autophagy induction, the role of DNMT3A (DNA methyltransferase 3 alpha)-mediated DNA methylation on expression of the MAP1LC3 (microtubule associated protein 1 light chain 3) proteins, core components of the autophagy pathway, which resulted in reduced baseline autophagy activity. Here, we report that serine/threonine kinase ULK3 (unc-51 like kinase 3)-dependent activation of GLI1 (GLI family zinc finger 1) contributes to the transcriptional upregulation of gene expression upon autophagy induction, thereby bringing additional understanding of the long-term effect of autophagy induction and a possible mechanism for its decline upon aging, pathological conditions, or in response to treatment interventions. CBZ: carbamazepine; ChIP: chromatin immunoprecipitation; Clon: clonidine; DNMT3A: DNA methyltransferase 3 alpha; GLI1: GLI family zinc finger 1; GLI2: GLI family zinc finger 2; MAP1LC3: microtubule associated protein 1 light chain 3; MTOR: mechanistic target of rapamycin kinase; PLA: proximity ligation assay; RT-qPCR: quantitative reverse transcription PCR; shRNA: small hairpin RNA; siRNA: small interfering RNA; Treh: trehalose; ULK3: unc-51 like kinase 3.

摘要

自噬是一种严格调控的分解代谢过程,它在基础水平上有助于细胞内稳态,并且在受到刺激时有助于细胞对内、外应激刺激的适应性反应。自噬活性的降低发生在衰老过程中,被认为与与年龄相关的疾病有关。最近,我们发现,在自噬诱导时,DNMT3A(DNA 甲基转移酶 3α)介导的 DNA 甲基化对自噬途径的核心组成部分 MAP1LC3(微管相关蛋白 1 轻链 3)蛋白的表达有影响,导致基础自噬活性降低。在这里,我们报告说丝氨酸/苏氨酸激酶 ULK3(UNC-51 样激酶 3)依赖性的 GLI1(GLI 家族锌指蛋白 1)的激活有助于自噬诱导时基因表达的转录上调,从而进一步了解自噬诱导的长期影响及其在衰老、病理条件下或对治疗干预的反应中下降的可能机制。CBZ:卡马西平;ChIP:染色质免疫沉淀;Clon:可乐定;DNMT3A:DNA 甲基转移酶 3α;GLI1:GLI 家族锌指蛋白 1;GLI2:GLI 家族锌指蛋白 2;MAP1LC3:微管相关蛋白 1 轻链 3;MTOR:雷帕霉素靶蛋白激酶;PLA:邻近连接分析;RT-qPCR:定量逆转录 PCR;shRNA:短发夹 RNA;siRNA:小干扰 RNA;Treh:海藻糖;ULK3:UNC-51 样激酶 3。

https://cdn.ncbi.nlm.nih.gov/pmc/blobs/e0d1/9673947/78922e1b99fb/KAUP_A_2039993_F0001_B.jpg

文献AI研究员

20分钟写一篇综述,助力文献阅读效率提升50倍。

立即体验

用中文搜PubMed

大模型驱动的PubMed中文搜索引擎

马上搜索

文档翻译

学术文献翻译模型,支持多种主流文档格式。

立即体验