Suppr超能文献

长链非编码RNA AC010789.1通过靶向微小RNA-21和毛囊干细胞中的Wnt/β-连环蛋白信号通路延缓雄激素性脱发进展的综合分析

Comprehensive Analysis of LncRNA AC010789.1 Delays Androgenic Alopecia Progression by Targeting MicroRNA-21 and the Wnt/-Catenin Signaling Pathway in Hair Follicle Stem Cells.

作者信息

Xiong Jiachao, Wu Baojin, Hou Qiang, Huang Xin, Jia Lingling, Li Yufei, Jiang Hua

机构信息

Department of Plastic Surgery, Shanghai East Hospital, Tongji University School of Medicine, Shanghai, China.

Department of Plastic Surgery, Huashan Hospital, Fudan University, Shanghai, China.

出版信息

Front Genet. 2022 Feb 15;13:782750. doi: 10.3389/fgene.2022.782750. eCollection 2022.

Abstract

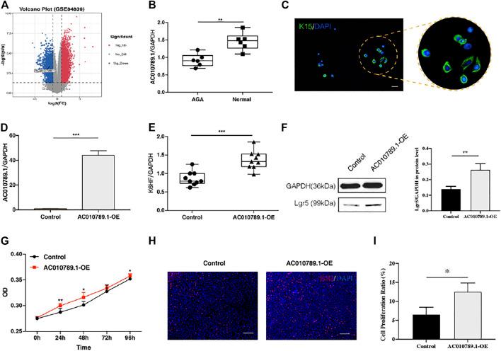
Androgen alopecia (AGA), the most common type of alopecia worldwide, has become an important medical and social issue. Accumulating evidence indicates that long noncoding RNAs (lncRNAs) play crucial roles in the progression of various human diseases, including AGA. However, the potential roles of lncRNAs in hair follicle stem cells (HFSCs) and their subsequent relevance for AGA have not been fully elucidated. The current study aimed to explore the function and molecular mechanism of the lncRNA AC010789.1 in AGA progression. We investigated the expression levels of AC010789.1 in AGA scalp tissues compared with that in normal tissues and explored the underlying mechanisms using bioinformatics. HFSCs were then isolated from hair follicles of patients with AGA, and an AC010789.1-overexpressing HFSC line was produced and verified. Quantitative real-time polymerase chain reaction (qRT-PCR) and Western blotting were performed to verify the molecular mechanisms involved. AC010789.1 overexpression promoted the proliferation and differentiation of HFSCs. Mechanistically, we demonstrated that AC010789.1 overexpression promotes the biological function of HFSCs by downregulating miR-21-5p and TGF-1 expression but upregulating the Wnt/-catenin signaling pathway. These results reveal that overexpression of AC010789.1 suppresses AGA progression via downregulation of hsa-miR-21-5p and TGF-1 and promotion of the Wnt/-catenin signaling pathway, highlighting a potentially promising strategy for AGA treatment.

摘要

雄激素性脱发(AGA)是全球最常见的脱发类型,已成为一个重要的医学和社会问题。越来越多的证据表明,长链非编码RNA(lncRNA)在包括AGA在内的各种人类疾病进展中起关键作用。然而,lncRNA在毛囊干细胞(HFSC)中的潜在作用及其与AGA的后续相关性尚未完全阐明。本研究旨在探讨lncRNA AC010789.1在AGA进展中的功能和分子机制。我们研究了AGA头皮组织中AC010789.1的表达水平,并与正常组织进行比较,同时利用生物信息学探索其潜在机制。然后从AGA患者的毛囊中分离出HFSC,并构建并验证了过表达AC010789.1的HFSC细胞系。通过定量实时聚合酶链反应(qRT-PCR)和蛋白质免疫印迹法验证其中涉及的分子机制。AC010789.1过表达促进了HFSC的增殖和分化。机制上,我们证明AC010789.1过表达通过下调miR-21-5p和TGF-β1表达,但上调Wnt/β-连环蛋白信号通路来促进HFSC的生物学功能。这些结果表明,AC010789.1过表达通过下调hsa-miR-21-5p和TGF-β1以及促进Wnt/β-连环蛋白信号通路来抑制AGA进展,为AGA治疗凸显了一种潜在的有前景的策略。

https://cdn.ncbi.nlm.nih.gov/pmc/blobs/9541/8886141/e83a98cb077b/fgene-13-782750-g001.jpg

文献AI研究员

20分钟写一篇综述,助力文献阅读效率提升50倍。

立即体验

用中文搜PubMed

大模型驱动的PubMed中文搜索引擎

马上搜索

文档翻译

学术文献翻译模型,支持多种主流文档格式。

立即体验