Suppr超能文献

压力易损性塑造运动皮质神经可塑性的破坏。

Stress vulnerability shapes disruption of motor cortical neuroplasticity.

机构信息

Department of Psychiatry and Psychotherapy, University Hospital Bonn, Venusberg-Campus 1, 53127, Bonn, Germany.

Institute of Nutritional Science, University of Potsdam, 14558 Nuthetal, Potsdam, Germany.

出版信息

Transl Psychiatry. 2022 Mar 4;12(1):91. doi: 10.1038/s41398-022-01855-8.

Abstract

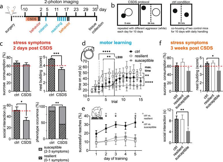
Chronic stress is a major cause of neuropsychiatric conditions such as depression. Stress vulnerability varies individually in mice and humans, measured by behavioral changes. In contrast to affective symptoms, motor retardation as a consequence of stress is not well understood. We repeatedly imaged dendritic spines of the motor cortex in Thy1-GFP M mice before and after chronic social defeat stress. Susceptible and resilient phenotypes were discriminated by symptom load and their motor learning abilities were assessed by a gross and fine motor task. Stress phenotypes presented individual short- and long-term changes in the hypothalamic-pituitary-adrenal axis as well as distinct patterns of altered motor learning. Importantly, stress was generally accompanied by a marked reduction of spine density in the motor cortex and spine dynamics depended on the stress phenotype. We found astrogliosis and altered microglia morphology along with increased microglia-neuron interaction in the motor cortex of susceptible mice. In cerebrospinal fluid, proteomic fingerprints link the behavioral changes and structural alterations in the brain to neurodegenerative disorders and dysregulated synaptic homeostasis. Our work emphasizes the importance of synaptic integrity and the risk of neurodegeneration within depression as a threat to brain health.

摘要

慢性应激是抑郁等神经精神疾病的主要原因。在小鼠和人类中,应激易感性个体差异很大,通过行为变化来衡量。与情感症状不同,应激引起的运动迟缓还没有得到很好的理解。我们在慢性社交挫败应激前后,反复对 Thy1-GFP M 小鼠的运动皮层树突棘进行成像。通过症状负荷来区分易感和适应两种表型,并通过粗大运动和精细运动任务评估它们的运动学习能力。应激表型在短期和长期都表现出下丘脑-垂体-肾上腺轴的个体变化,以及运动学习能力改变的不同模式。重要的是,应激通常伴随着运动皮层中棘突密度的明显降低,而棘突动力学取决于应激表型。我们发现易感小鼠运动皮层中的星形胶质细胞增生和小胶质细胞形态改变,以及小胶质细胞-神经元相互作用增加。在脑脊液中,蛋白质组学指纹将大脑中的行为变化和结构改变与神经退行性疾病和失调的突触稳态联系起来。我们的工作强调了突触完整性和抑郁相关神经退行性风险对大脑健康的重要性。

https://cdn.ncbi.nlm.nih.gov/pmc/blobs/6ba2/8897461/92963e16751c/41398_2022_1855_Fig1_HTML.jpg

文献AI研究员

20分钟写一篇综述,助力文献阅读效率提升50倍。

立即体验

用中文搜PubMed

大模型驱动的PubMed中文搜索引擎

马上搜索

文档翻译

学术文献翻译模型,支持多种主流文档格式。

立即体验